Suppr超能文献

鉴定和描述大动脉粥样硬化性卒中患者的染色体外环状 DNA。

Identification and characterization of extrachromosomal circular DNA in large-artery atherosclerotic stroke.

机构信息

School of Public Health, Chengdu Medical College, Chengdu, PR China.

Department of Neurology, Clinical Medical College and The First Affiliated Hospital of Chengdu Medical College, Chengdu, PR China.

出版信息

J Cell Mol Med. 2024 Apr;28(7):e18210. doi: 10.1111/jcmm.18210.

Abstract

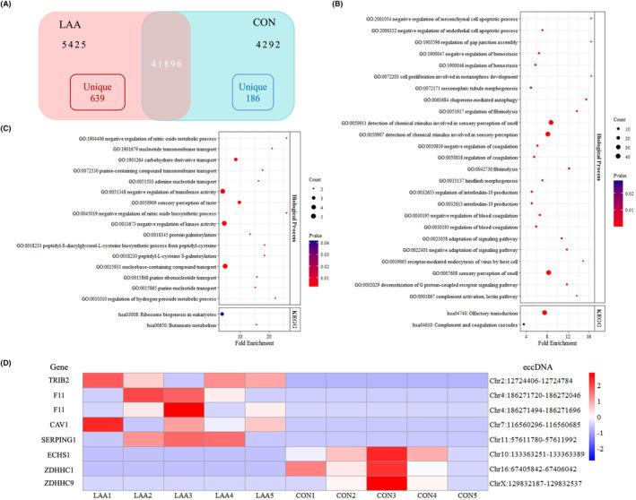
Extrachromosomal circular DNA (eccDNA) is a new biomarker and regulator of diseases. However, the role of eccDNAs in large-artery atherosclerotic (LAA) stroke remains unclear. Through high-throughput circle-sequencing technique, the length distribution, genomic characteristic and motifs feature of plasma eccDNA from healthy controls (CON) and patients with LAA stroke were analysed. Then, the potential functions of the annotated eccDNAs were investigated using GO and KEGG pathway analyses. EccDNAs mapped to the reference genome showed SHN3 and BCL6 were LAA stroke unique transcription factors. The genes of differentially expressed eccDNAs between LAA stroke patients and CON were mainly involved in axon/dendrite/neuron projection development and maintenance of cellular structure via Wnt, Rap1 and MAPK pathways. Moreover, LAA stroke unique eccDNA genes played a role in regulation of coagulation and fibrinolysis, and there were five LAA stroke unique eccDNAs (Chr2:12724406-12724784, Chr4:1867120-186272046, Chr4:186271494-186271696, Chr7:116560296-116560685 and Chr11:57611780-5761192). Additionally, POLR2C and AURKA carried by ecDNAs (eccDNA size >100 kb) of LAA stroke patients were significantly associated with development of LAA stroke. Our data firstly revealed the characteristics of eccDNA in LAA stroke and the functions of LAA stroke unique eccDNAs and eccDNA genes, suggesting eccDNA is a novel biomarker and mechanism of LAA stroke.

摘要

外染色体环状 DNA(eccDNA)是一种新的疾病生物标志物和调节剂。然而,eccDNA 在大动脉粥样硬化性(LAA)卒中中的作用尚不清楚。通过高通量环测序技术,分析了健康对照(CON)和 LAA 卒中患者血浆 eccDNA 的长度分布、基因组特征和基序特征。然后,通过 GO 和 KEGG 通路分析研究了注释 eccDNA 的潜在功能。映射到参考基因组的 eccDNA 显示 SHN3 和 BCL6 是 LAA 卒中特有的转录因子。LAA 卒中患者和 CON 之间差异表达的 eccDNA 的基因主要涉及通过 Wnt、Rap1 和 MAPK 通路的轴突/树突/神经元投射发育和细胞结构的维持。此外,LAA 卒中特有的 eccDNA 基因在凝血和纤溶调节中发挥作用,有五个 LAA 卒中特有的 eccDNA(Chr2:12724406-12724784、Chr4:1867120-186272046、Chr4:186271494-186271696、Chr7:116560296-116560685 和 Chr11:57611780-5761192)。此外,携带 LAA 卒中患者 ecDNA(eccDNA 大小>100 kb)的 POLR2C 和 AURKA 与 LAA 卒中的发生显著相关。我们的数据首次揭示了 LAA 卒中中外染色体环状 DNA 的特征以及 LAA 卒中特有的 eccDNA 和 eccDNA 基因的功能,表明 eccDNA 是 LAA 卒中的一种新的生物标志物和机制。

https://cdn.ncbi.nlm.nih.gov/pmc/blobs/755d/10951879/ebb0756b4f3a/JCMM-28-e18210-g002.jpg

文献AI研究员

20分钟写一篇综述,助力文献阅读效率提升50倍。

立即体验

用中文搜PubMed

大模型驱动的PubMed中文搜索引擎

马上搜索

文档翻译

学术文献翻译模型,支持多种主流文档格式。

立即体验