Suppr超能文献

胰岛素受体信号激活膀胱尿路上皮防御机制,从而限制尿路感染。

Insulin receptor signaling engages bladder urothelial defenses that limit urinary tract infection.

机构信息

The Kidney and Urinary Tract Center, The Abigail Wexner Research Institute at Nationwide Children's, Columbus, OH 43205, USA; Division of Nephrology and Hypertension, Nationwide Children's, Columbus, OH 43205, USA.

The Kidney and Urinary Tract Center, The Abigail Wexner Research Institute at Nationwide Children's, Columbus, OH 43205, USA.

出版信息

Cell Rep. 2024 Apr 23;43(4):114007. doi: 10.1016/j.celrep.2024.114007. Epub 2024 Mar 21.

Abstract

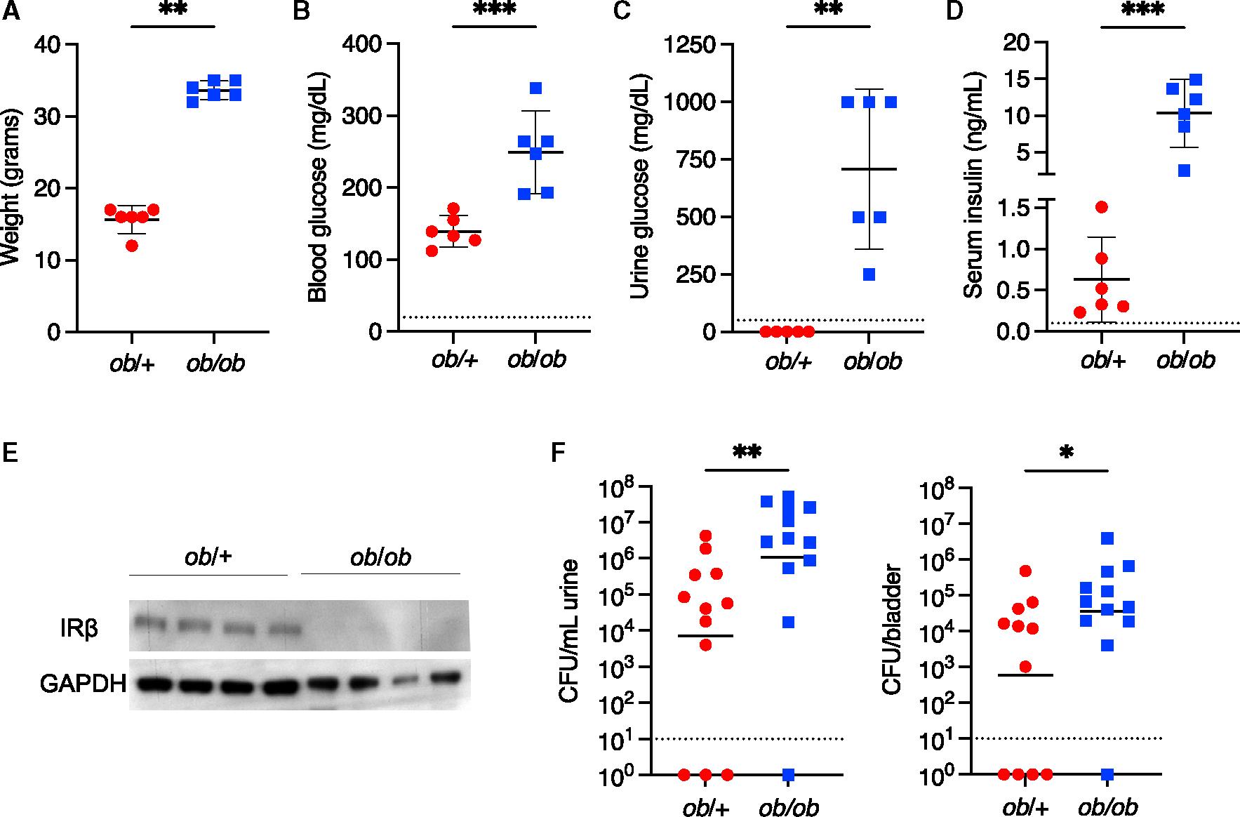
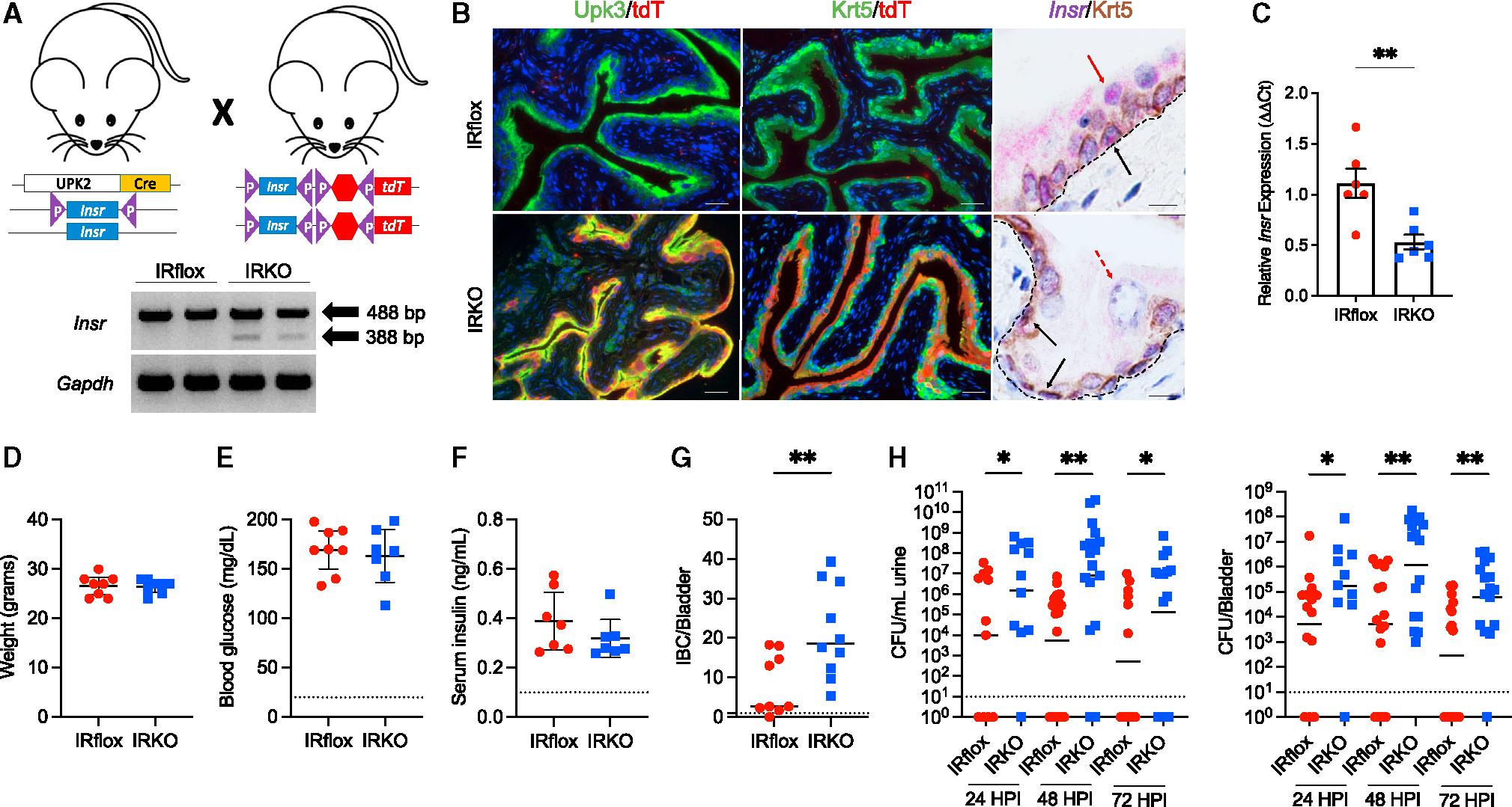
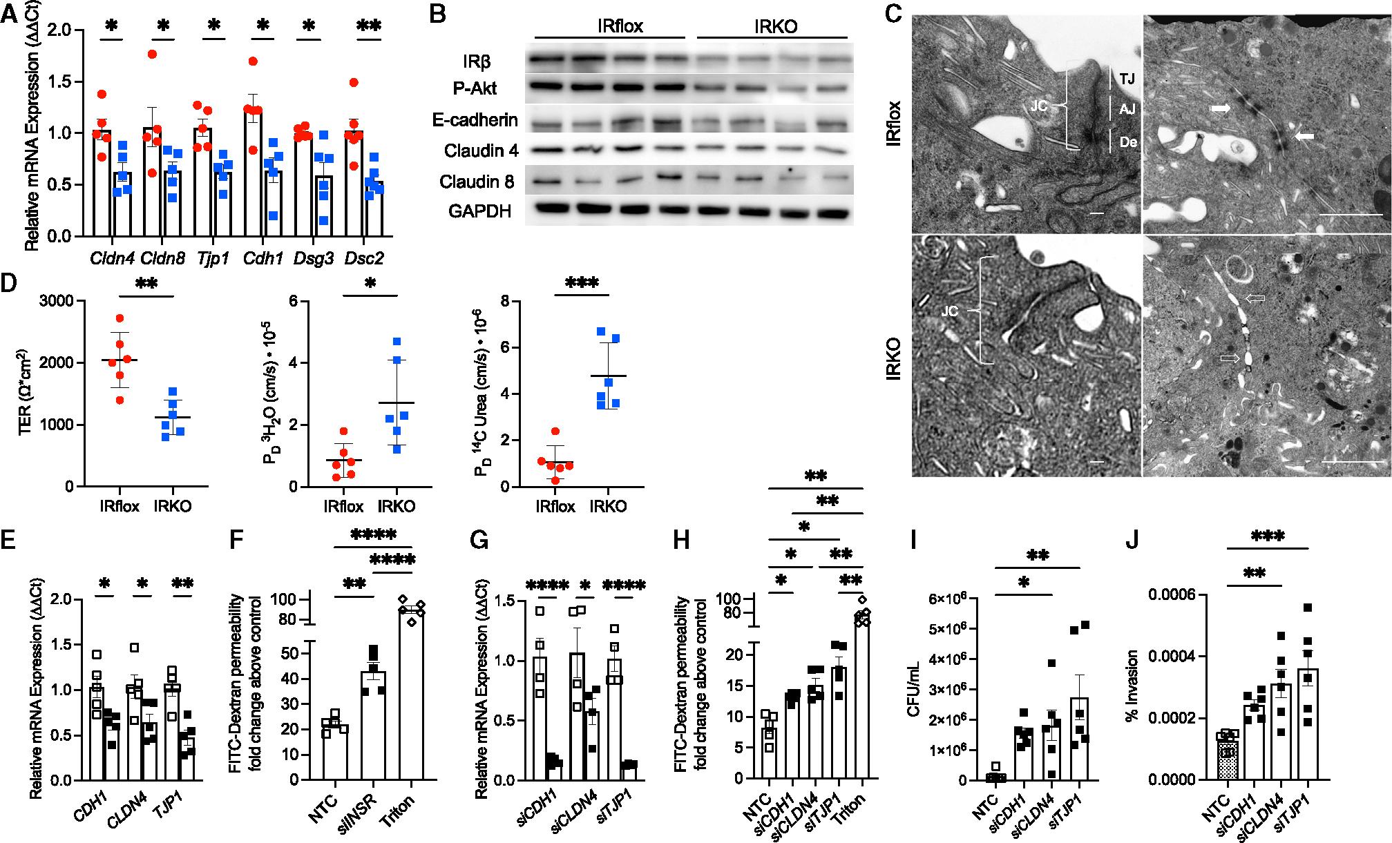
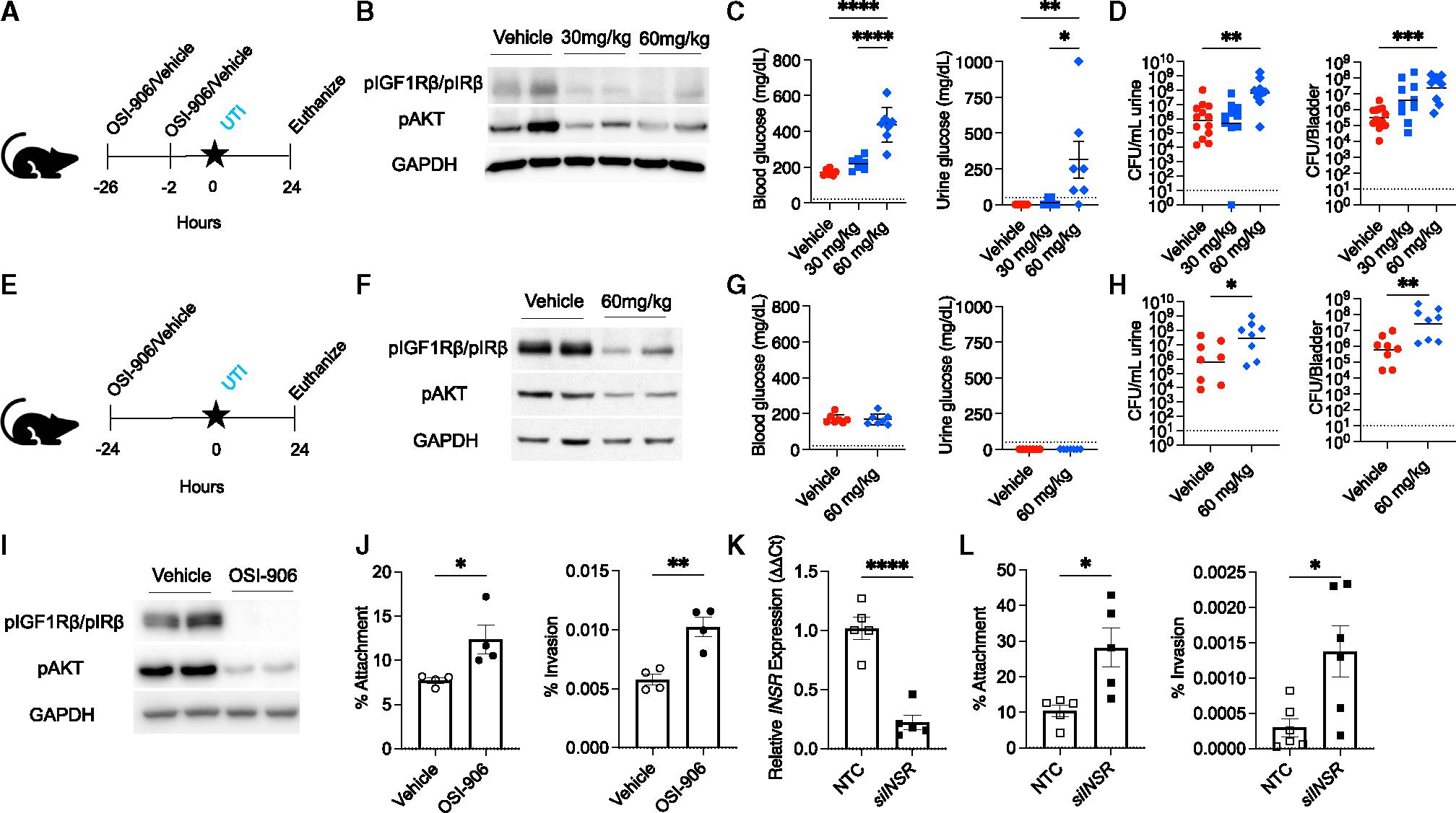
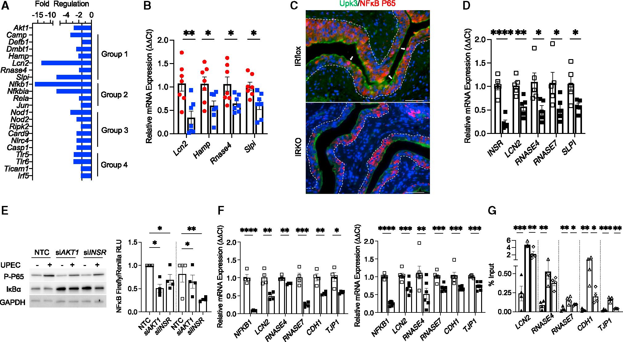
Urinary tract infections (UTIs) commonly afflict people with diabetes. To better understand the mechanisms that predispose diabetics to UTIs, we employ diabetic mouse models and altered insulin signaling to show that insulin receptor (IR) shapes UTI defenses. Our findings are validated in human biosamples. We report that diabetic mice have suppressed IR expression and are more susceptible to UTIs caused by uropathogenic Escherichia coli (UPEC). Systemic IR inhibition increases UPEC susceptibility, while IR activation reduces UTIs. Localized IR deletion in bladder urothelium promotes UTI by increasing barrier permeability and suppressing antimicrobial peptides. Mechanistically, IR deletion reduces nuclear factor κB (NF-κB)-dependent programming that co-regulates urothelial tight junction integrity and antimicrobial peptides. Exfoliated urothelial cells or urine samples from diabetic youths show suppressed expression of IR, barrier genes, and antimicrobial peptides. These observations demonstrate that urothelial insulin signaling has a role in UTI prevention and link IR to urothelial barrier maintenance and antimicrobial peptide expression.

摘要

尿路感染(UTI)常困扰糖尿病患者。为了更好地理解导致糖尿病患者易患 UTI 的机制,我们采用糖尿病小鼠模型和改变的胰岛素信号通路来表明胰岛素受体(IR)影响 UTI 的防御。我们的研究结果在人类生物样本中得到了验证。我们报告称,糖尿病小鼠的 IR 表达受到抑制,更容易感染尿路致病性大肠杆菌(UPEC)引起的 UTI。全身性 IR 抑制会增加 UPEC 的易感性,而 IR 激活会减少 UTI。膀胱尿路上皮中局部 IR 缺失会通过增加屏障通透性和抑制抗菌肽来促进 UTI。从机制上讲,IR 缺失会减少核因子 κB(NF-κB)依赖性编程,该编程共同调节尿路上皮紧密连接的完整性和抗菌肽。脱落的尿路上皮细胞或来自糖尿病青少年的尿液样本显示 IR、屏障基因和抗菌肽的表达受到抑制。这些观察结果表明,尿路上皮胰岛素信号在 UTI 的预防中发挥作用,并将 IR 与尿路上皮屏障维持和抗菌肽表达联系起来。

https://cdn.ncbi.nlm.nih.gov/pmc/blobs/f2af/11094371/ff0f967afbc3/nihms-1988694-f0001.jpg

文献AI研究员

20分钟写一篇综述,助力文献阅读效率提升50倍。

立即体验

用中文搜PubMed

大模型驱动的PubMed中文搜索引擎

马上搜索

文档翻译

学术文献翻译模型,支持多种主流文档格式。

立即体验