Suppr超能文献

肿瘤内免疫细胞亚群的分子评估及奥妥珠单抗(一种 CD20×CD3 双特异性抗体)治疗复发/难治性 B 细胞非霍奇金淋巴瘤患者耐药的潜在机制。

Molecular assessment of intratumoral immune cell subsets and potential mechanisms of resistance to odronextamab, a CD20×CD3 bispecific antibody, in patients with relapsed/refractory B-cell non-Hodgkin lymphoma.

机构信息

Regeneron Pharmaceuticals, Inc, Tarrytown, New York, USA

Regeneron Pharmaceuticals, Inc, Tarrytown, New York, USA.

出版信息

J Immunother Cancer. 2024 Mar 21;12(3):e008338. doi: 10.1136/jitc-2023-008338.

Abstract

BACKGROUND

Patients with relapsed/refractory B-cell non-Hodgkin lymphoma (R/R B-NHL) have a significant need for effective treatment options. Odronextamab is an Fc-silenced, human, CD20×CD3 bispecific antibody that targets CD20-expressing cells via T-cell-mediated cytotoxicity independent of T-cell/major histocompatibility complex interaction. Phase I results in patients with R/R B-NHL demonstrated that odronextamab monotherapy could achieve deep and durable responses with a generally manageable safety profile (ELM-1; NCT02290951). As part of a biomarker analysis of the same study, we investigated potential biomarkers and mechanisms of resistance to odronextamab.

METHODS

Patients with R/R B-NHL enrolled in ELM-1 received one time per week doses of intravenous odronextamab for 4×21 day cycles, then doses every 2 weeks thereafter. Patient tumor biopsies were obtained at baseline, on-treatment, and at progression. Immune cell markers were analyzed by immunohistochemistry, flow cytometry, single-cell RNA sequencing, and whole genome sequencing.

RESULTS

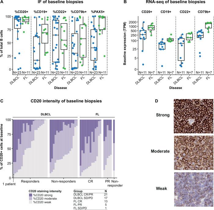
Baseline tumor biopsies showed that almost all patients had high proportions of B cells that expressed the CD20 target antigen, whereas expression of other B-cell surface antigens (CD19, CD22, CD79b) was more variable. Responses to odronextamab in patients with diffuse large B-cell lymphoma were not related to the relative level of baseline CD20 expression, cell of origin, or high-risk molecular subtype. A potential link was observed between greater tumor programmed cell death-ligand 1 expression and increased likelihood of response to odronextamab. Similarly, a trend was observed between clinical response and increased levels of CD8 T cells and regulatory T cells at baseline. We also identified an on-treatment pharmacodynamic shift in intratumoral immune cell subsets. Finally, loss of CD20 expression through inactivating gene mutations was identified as a potential mechanism of resistance in patients who were treated with odronextamab until progression, as highlighted in two detailed patient cases reported here.

CONCLUSIONS

This biomarker analysis expands on clinical findings of odronextamab in patients with R/R B-NHL, providing verification of the suitability of CD20 as a therapeutic target, as well as evidence for potential mechanisms of action and resistance.

摘要

背景

复发/难治性 B 细胞非霍奇金淋巴瘤(R/R B-NHL)患者对有效治疗方案存在巨大需求。Odronextamab 是一种 Fc 沉默的人源 CD20×CD3 双特异性抗体,通过 T 细胞介导的细胞毒性靶向表达 CD20 的细胞,而无需 T 细胞/主要组织相容性复合体相互作用。在 R/R B-NHL 患者中开展的 I 期研究结果表明,odronextamab 单药治疗可实现深度和持久缓解,且安全性一般可管理(ELM-1;NCT02290951)。作为同一研究中生物标志物分析的一部分,我们调查了 odronextamab 耐药的潜在生物标志物和机制。

方法

ELM-1 中入组的 R/R B-NHL 患者接受 odronextamab 每周一次静脉输注,共 4 个 21 天周期,随后每 2 周给药一次。患者在基线、治疗期间和疾病进展时获得肿瘤活检。采用免疫组化、流式细胞术、单细胞 RNA 测序和全基因组测序分析免疫细胞标志物。

结果

基线肿瘤活检显示,几乎所有患者的 B 细胞均高比例表达 CD20 靶抗原,而其他 B 细胞表面抗原(CD19、CD22、CD79b)的表达则更为多变。接受 odronextamab 治疗的弥漫性大 B 细胞淋巴瘤患者的反应与基线 CD20 表达的相对水平、细胞起源或高危分子亚型无关。在程序性细胞死亡配体 1 表达更高的肿瘤中,观察到与 odronextamab 反应增加之间存在潜在联系。同样,在基线时观察到 CD8 T 细胞和调节性 T 细胞水平增加与临床反应之间存在趋势。我们还鉴定了治疗期间肿瘤内免疫细胞亚群的药效动力学变化。最后,在接受 odronextamab 治疗直至进展的患者中,通过失活基因突变导致 CD20 表达丧失被鉴定为潜在耐药机制,这里详细报告了两例患者病例。

结论

这项生物标志物分析扩展了 odronextamab 在 R/R B-NHL 患者中的临床发现,为 CD20 作为治疗靶点的适宜性提供了验证,并为潜在的作用机制和耐药机制提供了证据。

https://cdn.ncbi.nlm.nih.gov/pmc/blobs/b23a/10961523/8d263db8089c/jitc-2023-008338f01.jpg

文献AI研究员

20分钟写一篇综述,助力文献阅读效率提升50倍。

立即体验

用中文搜PubMed

大模型驱动的PubMed中文搜索引擎

马上搜索

文档翻译

学术文献翻译模型,支持多种主流文档格式。

立即体验