Suppr超能文献

细胞角蛋白 18 是一种敏感的生物标志物,可用于监测丙氨酸氨基转移酶升高,该标志物来自安慰剂对照、随机、交叉试验的治疗性扑热息痛剂量(PATH-BP 生物标志物子研究)。

Cytokeratin-18 is a sensitive biomarker of alanine transaminase increase in a placebo-controlled, randomized, crossover trial of therapeutic paracetamol dosing (PATH-BP biomarker substudy).

机构信息

Centre for Cardiovascular Science, University of Edinburgh, Queen's Medical Research Institute, Edinburgh EH16 4TJ, UK.

Department of Pure and Applied Chemistry, Technology and Innovation Centre, University of Strathclyde, Glasgow G1 1RD, UK.

出版信息

Toxicol Sci. 2024 May 28;199(2):203-209. doi: 10.1093/toxsci/kfae031.

Abstract

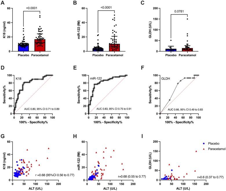
Drug-induced liver injury (DILI) is a challenge in clinical medicine and drug development. Highly sensitive novel biomarkers have been identified for detecting DILI following a paracetamol overdose. The study objective was to evaluate biomarker performance in a 14-day trial of therapeutic dose paracetamol. The PATH-BP trial was a double-blind, placebo-controlled, crossover study. Individuals (n = 110) were randomized to receive 1 g paracetamol 4× daily or matched placebo for 2 weeks followed by a 2-week washout before crossing over to the alternate treatment. Blood was collected on days 0 (baseline), 4, 7, and 14 in both arms. Alanine transaminase (ALT) activity was measured in all patients. MicroRNA-122 (miR-122), cytokeratin-18 (K18), and glutamate dehydrogenase (GLDH) were measured in patients who had an elevated ALT on paracetamol treatment (≥50% from baseline). ALT increased in 49 individuals (45%). All 3 biomarkers were increased at the time of peak ALT (K18 paracetamol arm: 18.9 ± 9.7 ng/ml, placebo arm: 11.1 ± 5.4 ng/ml, ROC-AUC = 0.80, 95% CI 0.71-0.89; miR-122: 15.1 ± 12.9fM V 4.9 ± 4.7fM, ROC-AUC = 0.83, 0.75-0.91; and GLDH: 24.6 ± 31.1U/l V 12.0 ± 11.8U/l, ROC-AUC = 0.66, 0.49-0.83). All biomarkers were correlated with ALT (K18 r = 0.68, miR-122 r = 0.67, GLDH r = 0.60). To assess sensitivity, biomarker performance was analyzed on the visit preceding peak ALT (mean 3 days earlier). K18 identified the subsequent ALT increase (K18 ROC-AUC = 0.70, 0.59-0.80; miR-122 ROC-AUC = 0.60, 0.49-0.72, ALT ROC-AUC = 0.59, 0.48-0.70; GLDH ROC-AUC = 0.70, 0.50-0.90). Variability was lowest for ALT and K18. In conclusion, K18 was more sensitive than ALT, miR-122, or GLDH and has potential significant utility in the early identification of DILI in trials and clinical practice.

摘要

药物性肝损伤(DILI)是临床医学和药物开发中的一个挑战。已经确定了高度敏感的新型生物标志物,用于检测对乙酰氨基酚过量后的 DILI。本研究的目的是评估治疗剂量对乙酰氨基酚 14 天试验中的生物标志物性能。PATH-BP 试验是一项双盲、安慰剂对照、交叉研究。110 名个体被随机分配接受 1g 对乙酰氨基酚 4×每天或匹配的安慰剂 2 周,然后在交叉到交替治疗前进行 2 周洗脱期。在两个臂中,在第 0 天(基线)、第 4 天、第 7 天和第 14 天采集血液。所有患者均测量丙氨酸转氨酶(ALT)活性。在对乙酰氨基酚治疗(ALT 基线增加≥50%)的患者中测量 microRNA-122(miR-122)、细胞角蛋白 18(K18)和谷氨酸脱氢酶(GLDH)。在 49 名个体中 ALT 升高(45%)。所有 3 种生物标志物在 ALT 峰值时均升高(K18 对乙酰氨基酚组:18.9±9.7ng/ml,安慰剂组:11.1±5.4ng/ml,ROC-AUC=0.80,95%CI 0.71-0.89;miR-122:15.1±12.9fM V 4.9±4.7fM,ROC-AUC=0.83,0.75-0.91;GLDH:24.6±31.1U/l V 12.0±11.8U/l,ROC-AUC=0.66,0.49-0.83)。所有生物标志物与 ALT 均相关(K18 r=0.68,miR-122 r=0.67,GLDH r=0.60)。为了评估敏感性,在 ALT 峰值前的就诊时(平均提前 3 天)分析了生物标志物性能。K18 确定了随后的 ALT 升高(K18 ROC-AUC=0.70,0.59-0.80;miR-122 ROC-AUC=0.60,0.49-0.72,ALT ROC-AUC=0.59,0.48-0.70;GLDH ROC-AUC=0.70,0.50-0.90)。ALT 和 K18 的变异性最低。总之,K18 比 ALT、miR-122 或 GLDH 更敏感,在临床试验和临床实践中早期识别 DILI 具有潜在的重要应用价值。

https://cdn.ncbi.nlm.nih.gov/pmc/blobs/84eb/11131027/9c5a0758130b/kfae031f1.jpg

文献AI研究员

20分钟写一篇综述,助力文献阅读效率提升50倍。

立即体验

用中文搜PubMed

大模型驱动的PubMed中文搜索引擎

马上搜索

文档翻译

学术文献翻译模型,支持多种主流文档格式。

立即体验