Suppr超能文献

遗传筛选确定 oprF 在亚抑菌浓度抗生素刺激铜绿假单胞菌生物膜形成中的作用。

A genetic screen identifies a role for oprF in Pseudomonas aeruginosa biofilm stimulation by subinhibitory antibiotics.

机构信息

Biochemistry and Biomedical Sciences and the Michael G. DeGroote Centre for Infectious Disease Research, McMaster University, Hamilton, ON, Canada.

出版信息

NPJ Biofilms Microbiomes. 2024 Mar 23;10(1):30. doi: 10.1038/s41522-024-00496-7.

Abstract

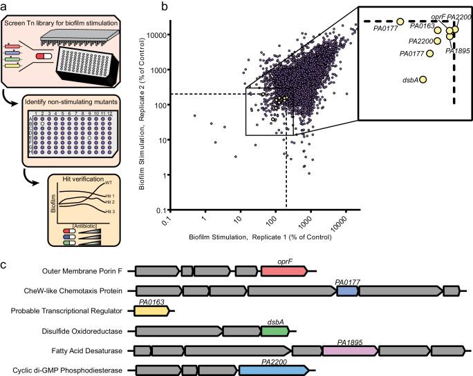
Biofilms are surface-associated communities of bacteria that grow in a self-produced matrix of polysaccharides, proteins, and extracellular DNA (eDNA). Sub-minimal inhibitory concentrations (sub-MIC) of antibiotics induce biofilm formation, potentially as a defensive response to antibiotic stress. However, the mechanisms behind sub-MIC antibiotic-induced biofilm formation are unclear. We show that treatment of Pseudomonas aeruginosa with multiple classes of sub-MIC antibiotics with distinct targets induces biofilm formation. Further, addition of exogenous eDNA or cell lysate failed to increase biofilm formation to the same extent as antibiotics, suggesting that the release of cellular contents by antibiotic-driven bacteriolysis is insufficient. Using a genetic screen for stimulation-deficient mutants, we identified the outer membrane porin OprF and the ECF sigma factor SigX as important. Similarly, loss of OmpA - the Escherichia coli OprF homolog - prevented sub-MIC antibiotic stimulation of E. coli biofilms. Our screen also identified the periplasmic disulfide bond-forming enzyme DsbA and a predicted cyclic-di-GMP phosphodiesterase encoded by PA2200 as essential for biofilm stimulation. The phosphodiesterase activity of PA2200 is likely controlled by a disulfide bond in its regulatory domain, and folding of OprF is influenced by disulfide bond formation, connecting the mutant phenotypes. Addition of reducing agent dithiothreitol prevented sub-MIC antibiotic biofilm stimulation. Finally, activation of a c-di-GMP-responsive promoter follows treatment with sub-MIC antibiotics in the wild-type but not an oprF mutant. Together, these results show that antibiotic-induced biofilm formation is likely driven by a signaling pathway that translates changes in periplasmic redox state into elevated biofilm formation through increases in c-di-GMP.

摘要

生物膜是一种附着于表面的细菌群落,它们在自身产生的多糖、蛋白质和细胞外 DNA(eDNA)基质中生长。抗生素的亚最小抑菌浓度(sub-MIC)会诱导生物膜的形成,这可能是细菌对抗生素应激的一种防御反应。然而,亚最小抑菌浓度抗生素诱导生物膜形成的机制尚不清楚。我们表明,用多种不同靶点的亚最小抑菌浓度抗生素处理铜绿假单胞菌会诱导生物膜的形成。此外,添加外源性的 eDNA 或细胞裂解物并不能使生物膜形成增加到与抗生素相同的程度,这表明抗生素驱动的细菌裂解所释放的细胞内容物是不够的。通过对刺激缺陷突变体的遗传筛选,我们鉴定出外膜孔蛋白 OprF 和 ECF 西格玛因子 SigX 是重要的。同样,缺失 OmpA——大肠杆菌 OprF 的同源物——阻止了亚最小抑菌浓度抗生素对大肠杆菌生物膜的刺激。我们的筛选还鉴定出周质中二硫键形成酶 DsbA 和 PA2200 编码的预测环二鸟苷酸磷酸二酯酶是生物膜刺激所必需的。PA2200 的磷酸二酯酶活性可能受到其调节域中二硫键的控制,并且 OprF 的折叠受到二硫键形成的影响,将突变表型联系起来。添加还原剂二硫苏糖醇可防止亚最小抑菌浓度抗生素生物膜的刺激。最后,在野生型中,亚最小抑菌浓度抗生素处理后会激活 c-di-GMP 响应启动子,但在 oprF 突变体中则不会。总之,这些结果表明,抗生素诱导的生物膜形成可能是由一种信号通路驱动的,该信号通路通过增加 c-di-GMP 将周质氧化还原状态的变化转化为生物膜形成的增加。

https://cdn.ncbi.nlm.nih.gov/pmc/blobs/0743/10960818/c7f258c43a76/41522_2024_496_Fig1_HTML.jpg

文献AI研究员

20分钟写一篇综述,助力文献阅读效率提升50倍。

立即体验

用中文搜PubMed

大模型驱动的PubMed中文搜索引擎

马上搜索

文档翻译

学术文献翻译模型,支持多种主流文档格式。

立即体验