Suppr超能文献

NEDD4L 促进人脐静脉内皮细胞的血管生成和细胞增殖。

NEDD4L is a promoter for angiogenesis and cell proliferation in human umbilical vein endothelial cells.

机构信息

Medical College, Guangxi University, Nanning, Guangxi, China.

Xiamen Cardiovascular Hospital of Xiamen University, School of Medicine, Xiamen University, Xiamen, Fujian, China.

出版信息

J Cell Mol Med. 2024 Apr;28(8):1-11. doi: 10.1111/jcmm.18233.

Abstract

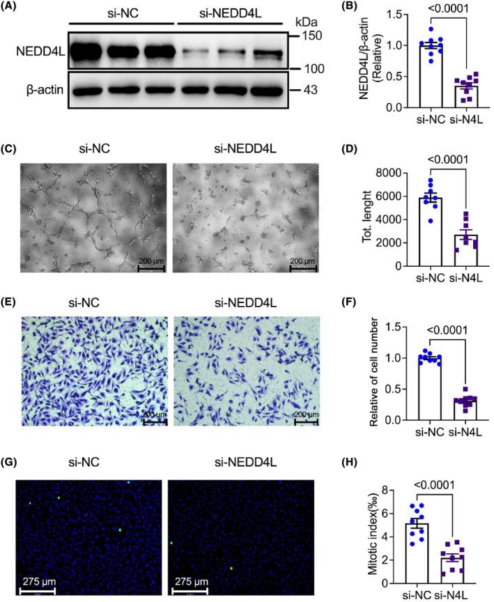
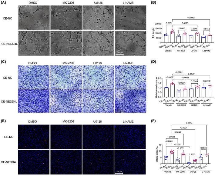
Dysregulated angiogenesis leads to neovascularization, which can promote or exacerbate various diseases. Previous studies have proved that NEDD4L plays an important role in hypertension and atherosclerosis. Hence, we hypothesized that NEDD4L may be a critical regulator of endothelial cell (EC) function. This study aimed to define the role of NEDD4L in regulating EC angiogenesis and elucidate their underlying mechanisms. Loss- and gain-of-function of NEDD4L detected the angiogenesis and mobility role in human umbilical vein endothelial cells (HUVECs) using Matrigel tube formation assay, cell proliferation and migration. Pharmacological pathway inhibitors and western blot were used to determine the underlying mechanism of NEDD4L-regulated endothelial functions. Knockdown of NEDD4L suppressed tube formation, cell proliferation and cell migration in HUVECs, whereas NEDD4L overexpression promoted these functions. Moreover, NEDD4L-regulated angiogenesis and cell progression are associated with the phosphorylation of Akt, Erk1/2 and eNOS and the expression of VEGFR2 and cyclin D1 and D3. Mechanically, further evidence was confirmed by using Akt blocker MK-2206, Erk1/2 blocker U0126 and eNOS blocker L-NAME. Overexpression NEDD4L-promoted angiogenesis, cell migration and cell proliferation were restrained by these inhibitors. In addition, overexpression NEDD4L-promoted cell cycle-related proteins cyclin D1 and D3 were also suppressed by Akt blocker MK-2206, Erk1/2 blocker U0126 and eNOS blocker L-NAME. Our results demonstrated a novel finding that NEDD4L promotes angiogenesis and cell progression by regulating the Akt/Erk/eNOS pathways.

摘要

血管生成失调导致新生血管形成,从而促进或加重各种疾病。先前的研究已经证明 NEDD4L 在高血压和动脉粥样硬化中起重要作用。因此,我们假设 NEDD4L 可能是内皮细胞 (EC) 功能的关键调节因子。本研究旨在确定 NEDD4L 在调节 EC 血管生成中的作用,并阐明其潜在机制。使用 Matrigel 管形成测定法、细胞增殖和迁移检测 NEDD4L 的缺失和功能获得在人脐静脉内皮细胞 (HUVEC) 中的血管生成和迁移作用。使用药理学途径抑制剂和 Western blot 来确定 NEDD4L 调节内皮功能的潜在机制。NEDD4L 的敲低抑制了 HUVEC 中的管形成、细胞增殖和细胞迁移,而 NEDD4L 的过表达促进了这些功能。此外,NEDD4L 调节的血管生成和细胞进展与 Akt、Erk1/2 和 eNOS 的磷酸化以及 VEGFR2 和细胞周期蛋白 D1 和 D3 的表达有关。从机制上讲,进一步的证据通过使用 Akt 阻断剂 MK-2206、Erk1/2 阻断剂 U0126 和 eNOS 阻断剂 L-NAME 得到证实。这些抑制剂抑制了 NEDD4L 过表达促进的血管生成、细胞迁移和细胞增殖。此外,Akt 阻断剂 MK-2206、Erk1/2 阻断剂 U0126 和 eNOS 阻断剂 L-NAME 还抑制了 NEDD4L 过表达促进的细胞周期相关蛋白 cyclin D1 和 D3。我们的结果表明了一个新的发现,即 NEDD4L 通过调节 Akt/Erk/eNOS 途径促进血管生成和细胞进展。

https://cdn.ncbi.nlm.nih.gov/pmc/blobs/b032/10962128/b4b8185b1467/JCMM-28--g004.jpg

文献AI研究员

20分钟写一篇综述,助力文献阅读效率提升50倍。

立即体验

用中文搜PubMed

大模型驱动的PubMed中文搜索引擎

马上搜索

文档翻译

学术文献翻译模型,支持多种主流文档格式。

立即体验