Suppr超能文献

全面分析过氧化物酶体增殖物激活受体以预测胃腺癌的耐药性、免疫微环境和预后。

Comprehensive analysis of peroxisome proliferator-activated receptors to predict the drug resistance, immune microenvironment, and prognosis in stomach adenocarcinomas.

机构信息

Department of Gastroenterology, Zibo Central Hospital, Zibo, China.

出版信息

PeerJ. 2024 Mar 22;12:e17082. doi: 10.7717/peerj.17082. eCollection 2024.

Abstract

BACKGROUND

Peroxisome proliferator-activated receptors (PPARs) exert multiple functions in the initiation and progression of stomach adenocarcinomas (STAD). This study analyzed the relationship between PPARs and the immune status, molecular mutations, and drug therapy in STAD.

METHODS

The expression profiles of three PPAR genes (PPARA, PPARD and PPARG) were downloaded from The Cancer Genome Atlas (TCGA) dataset to analyze their expression patterns across pan-cancer. The associations between PPARs and clinicopathologic features, prognosis, tumor microenvironment, genome mutation and drug sensitivity were also explored. Co-expression between two PPAR genes was calculated using Pearson analysis. Regulatory pathways of PPARs were scored using gene set variation analysis (GSVA) package. Quantitative real-time polymerase chain reaction (qRT-PCR), Western blot, Cell Counting Kit-8 (CCK-8) assay and transwell assay were conducted to analyze the expression and function of the PPAR genes in STAD cell lines (AGS and SGC7901 cells).

RESULTS

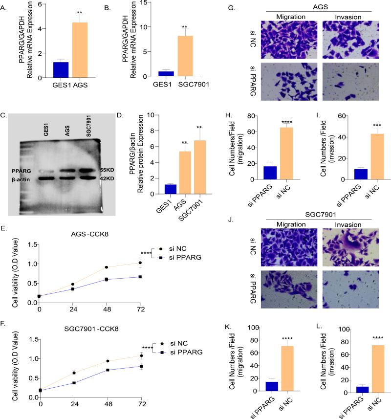
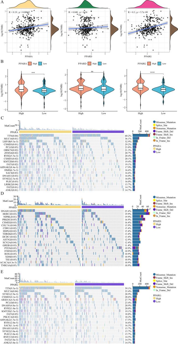
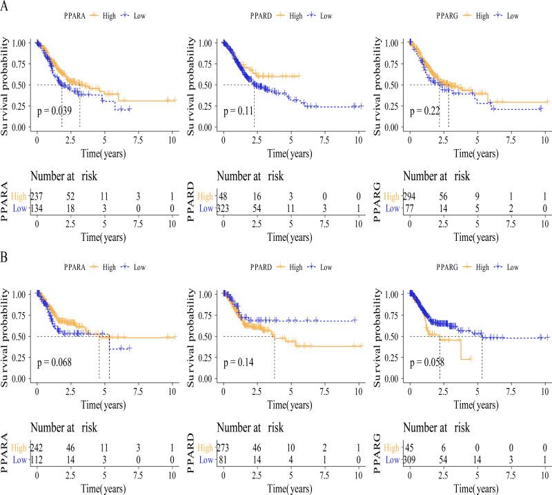
PPARA, PPARD and PPARG were more abnormally expressed in STAD samples and cell lines when compared to most of 32 type cancers in TCGA. In STAD, the expression of PPARD was higher in Grade 3+4 and male patients, while that of PPARG was higher in patient with Grade 3+4 and age > 60. Patients in high-PPARA expression group tended to have longer survival time. Co-expression analysis revealed 6 genes significantly correlated with the three PPAR genes in STAD. Single-sample GSEA (ssGSEA) showed that the three PPAR genes were enriched in 23 pathways, including MITOTIC_SPINDLE, MYC_TARGETS_V1, E2F_TARGETS and were closely correlated with immune cells, including NK_cells_resting, T_cells_CD4_memory_resting, and macrophages_M0. Immune checkpoint genes (CD274, SIGLEC15) were abnormally expressed between high-PPAR expression and low-PPAR expression groups. TTN, MUC16, FAT2 and ANK3 genes had a high mutation frequency in both high-PPARA/PPARG and low-PPARA/PPARG expression group. Fourteen and two PPARA/PPARD drugs were identified to be able to effectively treat patients in high-PPARA/PPARG and low-PPARA/PPARG expression groups, respectively. We also found that the chemotherapy drug Vinorelbine was positively correlated with the three PPAR genes, showing the potential of Vinorelbine to serve as a treatment drug for STAD. Furthermore, cell experiments demonstrated that PPARG had higher expression in AGS and SGC7901 cells, and that inhibiting PPARG suppressed the viability, migration and invasion of AGS and SGC7901 cells.

CONCLUSIONS

The current results confirmed that the three PPAR genes (PPARA, PPARD and PPARG) affected STAD development through mediating immune microenvironment and genome mutation.

摘要

背景

过氧化物酶体增殖物激活受体 (PPARs) 在胃腺癌 (STAD) 的发生和发展中发挥多种功能。本研究分析了 PPARs 与 STAD 中的免疫状态、分子突变和药物治疗之间的关系。

方法

从癌症基因组图谱 (TCGA) 数据库中下载了三个 PPAR 基因 (PPARA、PPARD 和 PPARG) 的表达谱,以分析它们在泛癌中的表达模式。还探讨了 PPARs 与临床病理特征、预后、肿瘤微环境、基因组突变和药物敏感性之间的关系。使用 Pearson 分析计算两个 PPAR 基因之间的共表达。使用基因集变异分析 (GSVA) 包对 PPARs 的调控途径进行评分。使用定量实时聚合酶链反应 (qRT-PCR)、Western blot、细胞计数试剂盒-8 (CCK-8) 测定和 Transwell 测定分析 STAD 细胞系 (AGS 和 SGC7901 细胞) 中 PPAR 基因的表达和功能。

结果

与 TCGA 中的 32 种类型癌症相比,PPARA、PPARD 和 PPARG 在 STAD 样本和细胞系中表达更为异常。在 STAD 中,PPARD 在 3+4 级和男性患者中的表达较高,而 PPARG 在 3+4 级和>60 岁的患者中的表达较高。高 PPARA 表达组的患者倾向于具有更长的生存时间。共表达分析显示,STAD 中有 6 个基因与三个 PPAR 基因显著相关。单样本 GSEA (ssGSEA) 显示,三个 PPAR 基因在 23 条途径中富集,包括 MITOTIC_SPINDLE、MYC_TARGETS_V1、E2F_TARGETS,与 NK 细胞静止、T 细胞 CD4 记忆静止和巨噬细胞 M0 等免疫细胞密切相关。免疫检查点基因 (CD274、SIGLEC15) 在高 PPAR 表达和低 PPAR 表达组之间表达异常。TTN、MUC16、FAT2 和 ANK3 基因在高 PPARA/PPARG 和低 PPARA/PPARG 表达组中均具有较高的突变频率。鉴定出 14 种和 2 种 PPARA/PPARD 药物可有效治疗高 PPARA/PPARG 和低 PPARA/PPARG 表达组的患者。我们还发现化疗药物长春瑞滨与三个 PPAR 基因呈正相关,表明长春瑞滨具有作为 STAD 治疗药物的潜力。此外,细胞实验表明,PPARG 在 AGS 和 SGC7901 细胞中的表达较高,抑制 PPARG 可抑制 AGS 和 SGC7901 细胞的活力、迁移和侵袭。

结论

目前的结果证实,三个 PPAR 基因 (PPARA、PPARD 和 PPARG) 通过调节免疫微环境和基因组突变影响 STAD 的发展。

https://cdn.ncbi.nlm.nih.gov/pmc/blobs/3cc0/10962337/d666d3756ea0/peerj-12-17082-g001.jpg

文献AI研究员

20分钟写一篇综述,助力文献阅读效率提升50倍。

立即体验

用中文搜PubMed

大模型驱动的PubMed中文搜索引擎

马上搜索

文档翻译

学术文献翻译模型,支持多种主流文档格式。

立即体验