Suppr超能文献

二甲双胍抑制癌细胞中的 PD-L1 表达和免疫细胞中的癌症诱导 PD-1 表达,以促进抗肿瘤免疫。

Metformin Suppresses Both PD-L1 Expression in Cancer Cells and Cancer-Induced PD-1 Expression in Immune Cells to Promote Antitumor Immunity.

机构信息

Department of Health Sciences, The Graduate School of Dong-A University, Busan, Korea.

Department of Medicinal Biotechnology, College of Health Science, Dong-A University, Busan, Korea.

出版信息

Ann Lab Med. 2024 Sep 1;44(5):426-436. doi: 10.3343/alm.2023.0443. Epub 2024 Mar 26.

Abstract

BACKGROUND

Metformin, a drug prescribed for patients with type 2 diabetes, has potential efficacy in enhancing antitumor immunity; however, the detailed underlying mechanisms remain to be elucidated. Therefore, we aimed to identify the inhibitory molecular mechanisms of metformin on programmed death ligand 1 (PD-L1) expression in cancer cells and programmed death 1 (PD-1) expression in immune cells.

METHODS

We employed a luciferase reporter assay, quantitative real-time PCR, immunoblotting analysis, immunoprecipitation and ubiquitylation assays, and a natural killer (NK) cell-mediated tumor cell cytotoxicity assay. A mouse xenograft tumor model was used to evaluate the effect of metformin on tumor growth, followed by flow-cytometric analysis using tumor-derived single-cell suspensions.

RESULTS

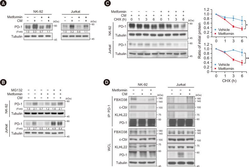
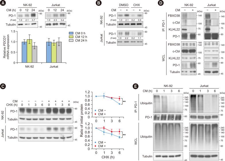
Metformin decreased AKT-mediated β-catenin S552 phosphorylation and subsequent β-catenin transactivation in an adenosine monophosphate-activated protein kinase (AMPK) activation-dependent manner, resulting in reduced (encoding PD-L1) transcription in cancer cells. Tumor-derived soluble factors enhanced PD-1 protein stability in NK and T cells via dissociation of PD-1 from ubiquitin E3 ligases and reducing PD-1 polyubiquitylation. Metformin inhibited the tumor-derived soluble factor-reduced binding of PD-1 to E3 ligases and PD-1 polyubiquitylation, resulting in PD-1 protein downregulation in an AMPK activation-dependent manner. These inhibitory effects of metformin on both PD-L1 and PD-1 expression ameliorated cancer-reduced cytotoxic activity of immune cells and decreased tumor immune evasion and growth .

CONCLUSIONS

Metformin blocks both PD-L1 and PD-1 within the tumor microenvironment. This study provided a mechanistic insight into the efficacy of metformin in improving immunotherapy in human cancer.

摘要

背景

二甲双胍是一种用于治疗 2 型糖尿病患者的药物,具有增强抗肿瘤免疫的潜在功效;然而,其详细的潜在机制仍有待阐明。因此,我们旨在确定二甲双胍抑制癌细胞程序性死亡配体 1(PD-L1)表达和免疫细胞程序性死亡 1(PD-1)表达的抑制分子机制。

方法

我们采用荧光素酶报告基因检测、实时定量 PCR、免疫印迹分析、免疫沉淀和泛素化分析以及自然杀伤(NK)细胞介导的肿瘤细胞细胞毒性测定。使用小鼠异种移植肿瘤模型评估二甲双胍对肿瘤生长的影响,然后使用肿瘤来源的单细胞悬液进行流式细胞术分析。

结果

二甲双胍通过 AMPK 激活依赖性方式降低 AKT 介导的 β-连环蛋白 S552 磷酸化和随后的 β-连环蛋白转录激活,从而降低癌细胞中 (编码 PD-L1)的转录。肿瘤衍生的可溶性因子通过 PD-1 从泛素 E3 连接酶解离和减少 PD-1 多泛素化,增强 NK 和 T 细胞中 PD-1 蛋白稳定性。二甲双胍抑制肿瘤衍生的可溶性因子降低 PD-1 与 E3 连接酶的结合和 PD-1 多泛素化,从而以 AMPK 激活依赖性方式下调 PD-1 蛋白。二甲双胍对 PD-L1 和 PD-1 表达的这种抑制作用改善了癌症对免疫细胞细胞毒性的降低,并减少了肿瘤免疫逃逸和生长。

结论

二甲双胍在肿瘤微环境中阻断 PD-L1 和 PD-1。本研究为二甲双胍在改善人类癌症免疫治疗中的疗效提供了机制见解。

https://cdn.ncbi.nlm.nih.gov/pmc/blobs/eb8a/11169777/d69b3e5737ae/alm-44-5-426-f1.jpg

文献AI研究员

20分钟写一篇综述,助力文献阅读效率提升50倍。

立即体验

用中文搜PubMed

大模型驱动的PubMed中文搜索引擎

马上搜索

文档翻译

学术文献翻译模型,支持多种主流文档格式。

立即体验