Suppr超能文献

通过机器学习准确预测相分离关键残基。

Precise prediction of phase-separation key residues by machine learning.

机构信息

Department of Thoracic Surgery and West China Biomedical Big Data Center, West China Hospital, Sichuan University, Chengdu, 610041, China.

Med-X Center for Informatics, Sichuan University, Chengdu, 610041, China.

出版信息

Nat Commun. 2024 Mar 26;15(1):2662. doi: 10.1038/s41467-024-46901-9.

Abstract

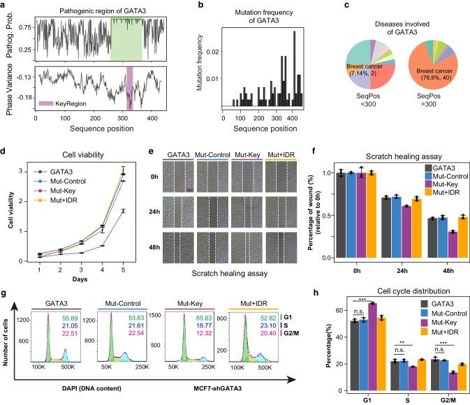
Understanding intracellular phase separation is crucial for deciphering transcriptional control, cell fate transitions, and disease mechanisms. However, the key residues, which impact phase separation the most for protein phase separation function have remained elusive. We develop PSPHunter, which can precisely predict these key residues based on machine learning scheme. In vivo and in vitro validations demonstrate that truncating just 6 key residues in GATA3 disrupts phase separation, enhancing tumor cell migration and inhibiting growth. Glycine and its motifs are enriched in spacer and key residues, as revealed by our comprehensive analysis. PSPHunter identifies nearly 80% of disease-associated phase-separating proteins, with frequent mutated pathological residues like glycine and proline often residing in these key residues. PSPHunter thus emerges as a crucial tool to uncover key residues, facilitating insights into phase separation mechanisms governing transcriptional control, cell fate transitions, and disease development.

摘要

理解细胞内相分离对于破译转录控制、细胞命运转变和疾病机制至关重要。然而,对于蛋白质相分离功能影响最大的关键残基仍然难以捉摸。我们开发了 PSPHunter,它可以基于机器学习方案精确预测这些关键残基。体内和体外验证表明,截断 GATA3 中的仅仅 6 个关键残基就会破坏相分离,增强肿瘤细胞迁移并抑制生长。甘氨酸及其基序在间隔和关键残基中丰富,这是我们全面分析的结果。PSPHunter 识别了近 80%的与疾病相关的相分离蛋白,其中经常发生突变的病理性残基,如甘氨酸和脯氨酸,通常位于这些关键残基中。因此,PSPHunter 成为揭示关键残基的重要工具,有助于深入了解控制转录控制、细胞命运转变和疾病发展的相分离机制。

https://cdn.ncbi.nlm.nih.gov/pmc/blobs/d994/10965946/9d6ce2a1495d/41467_2024_46901_Fig1_HTML.jpg

文献AI研究员

20分钟写一篇综述,助力文献阅读效率提升50倍。

立即体验

用中文搜PubMed

大模型驱动的PubMed中文搜索引擎

马上搜索

文档翻译

学术文献翻译模型,支持多种主流文档格式。

立即体验