Suppr超能文献

三毫升外周血足以制备富血小板纤维蛋白(PRF)液体:一项体外研究。

Three Milliliters of Peripheral Blood Is Sufficient for Preparing Liquid Platelet-Rich Fibrin (PRF): An In Vitro Study.

作者信息

Al-Maawi Sarah, Dohle Eva, Sader Robert, Ghanaati Shahram

机构信息

FORM (Frankfurt Oral Regenerative Medicine) Clinic for Maxillofacial and Plastic Surgery, Goethe University, 60590 Frankfurt am Main, Germany.

出版信息

Bioengineering (Basel). 2024 Mar 4;11(3):253. doi: 10.3390/bioengineering11030253.

Abstract

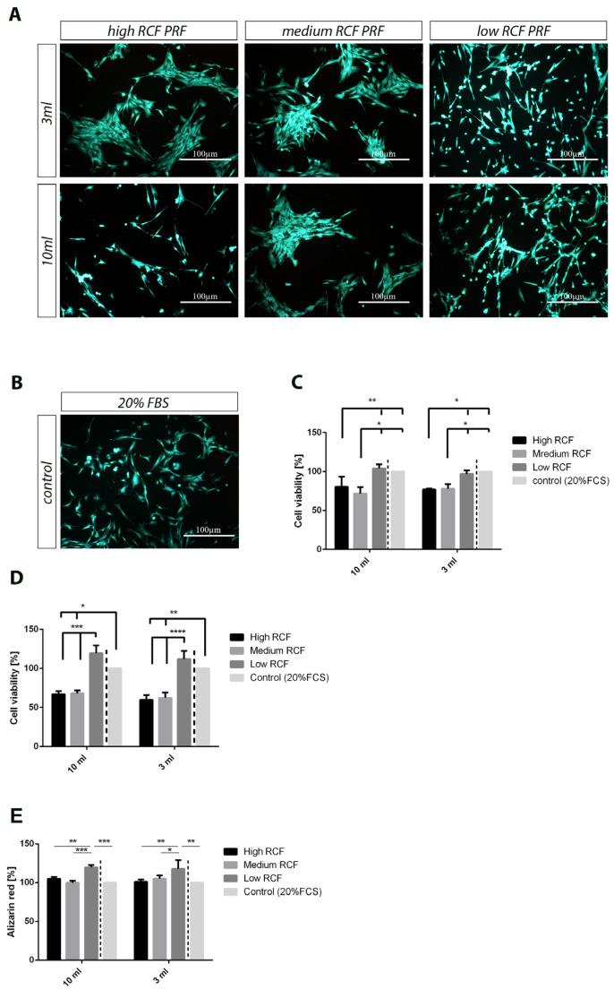
Platelet-rich fibrin (PRF) has assumed an important role in supporting tissue regeneration in different fields. To date, the standard protocol for liquid PRF requires at least 10 mL of peripheral blood. The present study aimed to analyze the composition, growth factor release, and effects on the cell proliferation of PRF samples produced using 3 mL vs. 10 mL of peripheral blood in vitro. Peripheral venous blood from six healthy donors was used to prepare liquid PRF using either 3 mL or 10 mL tubes. Three different centrifugation protocols were used according to the low-speed centrifugation concept. The cellular distribution was evaluated using immunohistology and automated cell count. ELISA was used to determine the release of different growth factors (EGF, TGF-β1, and PDGF) and interleukin 8 at different time points. Primary human osteoblasts (pOBs) were cultivated for 7 days using PRF-conditioned media acquired from either 3 mL or 10 mL of peripheral blood. The results showed that 3 mL of peripheral blood is sufficient to produce a liquid PRF concentrate similar to that acquired when using 10 mL blood. The concentrations of platelets and leukocytes were comparable regardless of the initial blood volume (3 mL vs. 10 mL). Similarly, the release of growth factors (EGF, TGF-β1, and PDGF) and interleukin 8 was often comparable in both groups over 7 days. The cultivation of pOBs using PRF-conditioned media showed a similar proliferation rate regardless of the initial blood volume. This proliferation rate was also similar to that of pOBs treated with 20% FBS-conditioned media. These findings validated the use of 3 mL of peripheral blood to generate liquid PRF matrices according to the low-speed centrifugation concept, which may open new application fields for research purposes such as in vivo experiments and clinical applications such as pediatric surgery.

摘要

富血小板纤维蛋白(PRF)在支持不同领域的组织再生方面发挥着重要作用。迄今为止,液体PRF的标准制备方案需要至少10 mL外周血。本研究旨在分析使用3 mL与10 mL外周血在体外制备的PRF样本的成分、生长因子释放情况以及对细胞增殖的影响。采集了六名健康供体的外周静脉血,分别使用3 mL或10 mL试管制备液体PRF。根据低速离心概念采用了三种不同的离心方案。使用免疫组织学和自动细胞计数评估细胞分布。采用酶联免疫吸附测定法(ELISA)测定不同时间点不同生长因子(表皮生长因子、转化生长因子-β1和血小板衍生生长因子)和白细胞介素8的释放量。使用从3 mL或10 mL外周血获得的PRF条件培养基将原代人成骨细胞(pOBs)培养7天。结果表明,3 mL外周血足以产生与使用10 mL血液时获得的类似的液体PRF浓缩物。无论初始血量(3 mL对10 mL)如何,血小板和白细胞的浓度相当。同样,两组在7天内生长因子(表皮生长因子、转化生长因子-β1和血小板衍生生长因子)和白细胞介素8的释放情况通常相当。使用PRF条件培养基培养pOBs显示,无论初始血量如何,增殖率相似。该增殖率也与用20%胎牛血清条件培养基处理的pOBs的增殖率相似。这些发现验证了根据低速离心概念使用3 mL外周血生成液体PRF基质的方法,这可能为体内实验等研究目的以及小儿外科等临床应用开辟新的应用领域。

https://cdn.ncbi.nlm.nih.gov/pmc/blobs/d99c/10968009/725b9cd2fef9/bioengineering-11-00253-g001.jpg

文献AI研究员

20分钟写一篇综述,助力文献阅读效率提升50倍。

立即体验

用中文搜PubMed

大模型驱动的PubMed中文搜索引擎

马上搜索

文档翻译

学术文献翻译模型,支持多种主流文档格式。

立即体验