Suppr超能文献

脓毒症小鼠的循环外泌体激活巨噬细胞中的NF-κB/MIR17HG通路。

Circulating Exosomes from Septic Mice Activate NF-κB/MIR17HG Pathway in Macrophages.

作者信息

Wu Shao-Chun, Rau Cheng-Shyuan, Wu Yi-Chan, Wu Chia-Jung, Tsai Chia-Wen, Huang Lien-Hung, Lin Chia-Wei, Lu Tsu-Hsiang, Yang Ming-Yu, Hsieh Ching-Hua

机构信息

Department of Anesthesiology, Kaohsiung Chang Gung Memorial Hospital, Chang Gung University College of Medicine, Kaohsiung 83301, Taiwan.

Graduate Institute of Clinical Medical Sciences, Chang Gung University College of Medicine, Taoyuan 33302, Taiwan.

出版信息

Biomedicines. 2024 Feb 27;12(3):534. doi: 10.3390/biomedicines12030534.

Abstract

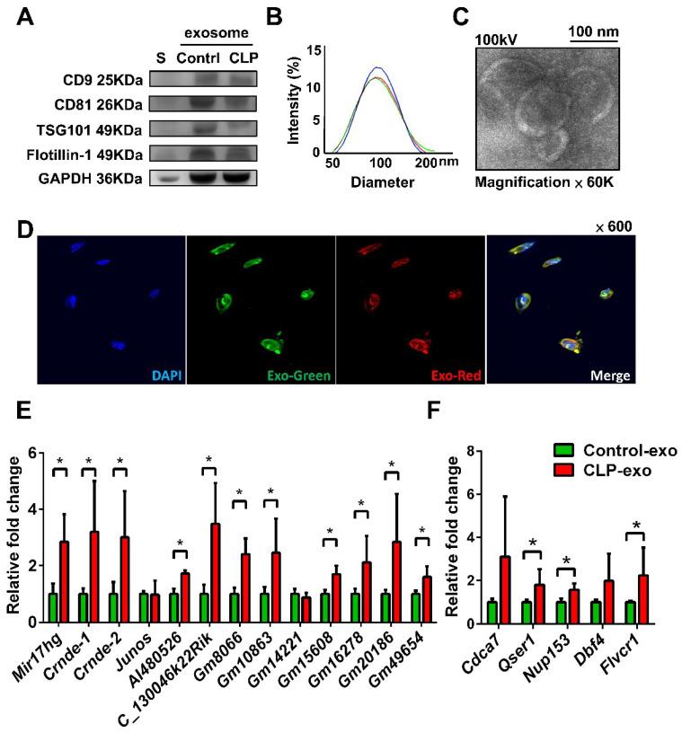
Circulating exosomes derived from polymicrobial sepsis contain various non-coding RNAs and proteins. Isobaric tags for a relative or absolute quantitation proteomic analysis of the exosomal content revealed 70 dysregulated proteins in the circulating exosomes from septic mice. Next-generation sequencing was used to profile the long non-coding RNA expression in primary cultured macrophages treated with exosomes obtained from the blood of septic C57BL/6 mice, and it was discovered that the nuclear factor-kappa B (NF-κB)/miR-17-92a-1 cluster host gene (MIR17HG) pathways were activated in the macrophages. The inhibition of MIR17HG expression by RNA interference resulted in significantly decreased cell viability. RNA pull-down assays of MIR17HG revealed that ten protein targets bind to MIR17HG. Interaction networks of proteins pulled down by MIR17HG were constructed using GeneMANIA, and their functions were mainly involved in ribonucleoprotein granules, type I interferons, the regulation of organelle assembly, the biosynthesis of acetyl coenzyme A, as a signal transducer and activator of transcription (STAT) protein phosphorylation, and mRNA splicing. Furthermore, RNA interference inhibited MIR17HG expression, resulting in significantly decreased cell survival. In conclusion, this work discovered considerable MIR17HG overexpression in macrophages treated with circulating exosomes from sepsis-affected animals. This study's findings assist us in comprehending the role of exosomes in modulating inflammatory responses and mediating pathogenic pathways in macrophages during sepsis.

摘要

源自多微生物败血症的循环外泌体包含各种非编码RNA和蛋白质。用于外泌体内容物相对或绝对定量蛋白质组分析的等压标签显示,败血症小鼠循环外泌体中有70种蛋白质表达失调。利用下一代测序技术对从败血症C57BL/6小鼠血液中获得的外泌体处理的原代培养巨噬细胞中的长链非编码RNA表达进行了分析,发现巨噬细胞中核因子-κB(NF-κB)/miR-17-92a-1簇宿主基因(MIR17HG)通路被激活。通过RNA干扰抑制MIR17HG表达导致细胞活力显著降低。MIR17HG的RNA下拉试验表明有10种蛋白质靶点与MIR17HG结合。利用GeneMANIA构建了被MIR17HG拉下的蛋白质的相互作用网络,其功能主要涉及核糖核蛋白颗粒、I型干扰素、细胞器组装的调节、乙酰辅酶A的生物合成、作为信号转导和转录激活因子(STAT)的蛋白质磷酸化以及mRNA剪接。此外RNA干扰抑制MIR17HG表达,导致细胞存活率显著降低。总之,这项研究发现,在用受败血症影响动物的循环外泌体处理的巨噬细胞中,MIR17HG有相当程度的过表达。该研究结果有助于我们理解外泌体在败血症期间调节巨噬细胞炎症反应和介导致病途径中的作用。

https://cdn.ncbi.nlm.nih.gov/pmc/blobs/de1b/10968321/38f014092aac/biomedicines-12-00534-g001.jpg

文献AI研究员

20分钟写一篇综述,助力文献阅读效率提升50倍。

立即体验

用中文搜PubMed

大模型驱动的PubMed中文搜索引擎

马上搜索

文档翻译

学术文献翻译模型,支持多种主流文档格式。

立即体验