Suppr超能文献

鉴定与肝癌风险相关的蛋白质和氨基酸:一项利用孟德尔随机化和批量RNA测序分析的研究

Identifying Proteins and Amino Acids Associated with Liver Cancer Risk: A Study Utilizing Mendelian Randomization and Bulk RNA Sequencing Analysis.

作者信息

Ma Chi, Tang Ling, Yao Jiaqi, Tan Guang

机构信息

Department of General Surgery, First Affiliated Hospital of Dalian Medical University, Dalian 116011, China.

Department of Biochemistry and Molecular Biology, Dalian Medical University, Dalian 116044, China.

出版信息

J Pers Med. 2024 Feb 28;14(3):262. doi: 10.3390/jpm14030262.

Abstract

BACKGROUND

Primary liver cancer (PLC) ranks third in terms of fatality rate among all malignant tumors worldwide. Proteomics and metabolomics have become widely utilized in identifying causes and diagnostic indicators of PLC. Nevertheless, in studies aiming to identify proteins/metabolites that experienced significant changes before PLC, the potential impact of reverse causation and confounding variables still needs to be fully addressed.

METHODS

This study thoroughly investigated the causal relationship between 4719 blood proteins, 21 amino acids, and the risk of PLC using the Mendelian randomization (MR) method. In addition, through a comprehensive analysis of the TCGA-LIHC cohort and GEO databases, we evaluated the differentially expressed genes (DEGs) related to serine metabolism in diagnosing and predicting the prognosis of patients with PLC.

RESULTS

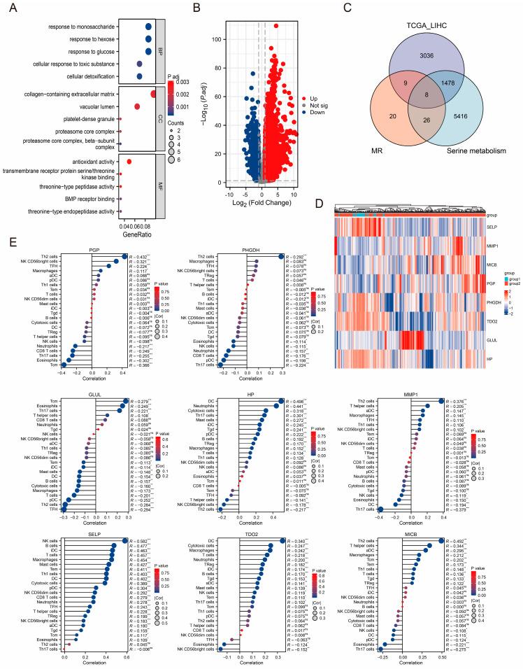
A total of 63 proteins have been identified as connected to the risk of PLC. Additionally, there has been confirmation of a positive cause-effect between PLC and the concentration of serine. The integration of findings from both MR analyses determined that the protein associated with PLC risk exhibited a significant correlation with serine metabolism. Upon careful analysis of the TCGA-LIHC cohort, it was found that eight DEGs are linked to serine metabolism. After thoroughly validating the GEO database, two DEGs, TDO2 and MICB, emerged as potential biomarkers for diagnosing PLC.

CONCLUSIONS

Two proteins involved in serine metabolism, MICB and TDO2, are causally linked to the risk of PLC and could potentially be used as diagnostic indicators.

摘要

背景

原发性肝癌(PLC)在全球所有恶性肿瘤的死亡率中排名第三。蛋白质组学和代谢组学已被广泛用于确定PLC的病因和诊断指标。然而,在旨在识别PLC发生前经历显著变化的蛋白质/代谢物的研究中,反向因果关系和混杂变量的潜在影响仍需充分解决。

方法

本研究使用孟德尔随机化(MR)方法深入研究了4719种血液蛋白质、21种氨基酸与PLC风险之间的因果关系。此外,通过对TCGA-LIHC队列和GEO数据库的综合分析,我们评估了与丝氨酸代谢相关的差异表达基因(DEG)在诊断和预测PLC患者预后中的作用。

结果

共鉴定出63种与PLC风险相关的蛋白质。此外,已证实PLC与丝氨酸浓度之间存在正向因果关系。两项MR分析结果的整合确定,与PLC风险相关的蛋白质与丝氨酸代谢显著相关。对TCGA-LIHC队列进行仔细分析后发现,有8个DEG与丝氨酸代谢有关。在对GEO数据库进行全面验证后,TDO2和MICB这两个DEG成为诊断PLC的潜在生物标志物。

结论

参与丝氨酸代谢的两种蛋白质MICB和TDO2与PLC风险存在因果关系,有可能用作诊断指标。

https://cdn.ncbi.nlm.nih.gov/pmc/blobs/a913/10970996/673129d70233/jpm-14-00262-g001.jpg

文献AI研究员

20分钟写一篇综述,助力文献阅读效率提升50倍。

立即体验

用中文搜PubMed

大模型驱动的PubMed中文搜索引擎

马上搜索

文档翻译

学术文献翻译模型,支持多种主流文档格式。

立即体验