Suppr超能文献

使用高速宽场防水振镜扫描光声显微镜对原位胰腺癌的光动力治疗进行肿瘤血管关闭的有效评估。

Efficient Assessment of Tumor Vascular Shutdown by Photodynamic Therapy on Orthotopic Pancreatic Cancer Using High-Speed Wide-Field Waterproof Galvanometer Scanner Photoacoustic Microscopy.

机构信息

School of Electronic and Electrical Engineering, College of IT Engineering, Kyungpook National University, Daegu 41566, Republic of Korea.

Organic Nanoelectronics Laboratory, KNU Institute for Nanophotonics Applications (KINPA), Department of Chemical Engineering, School of Applied Chemical Engineering, Kyungpook National University, Daegu 41566, Republic of Korea.

出版信息

Int J Mol Sci. 2024 Mar 19;25(6):3457. doi: 10.3390/ijms25063457.

Abstract

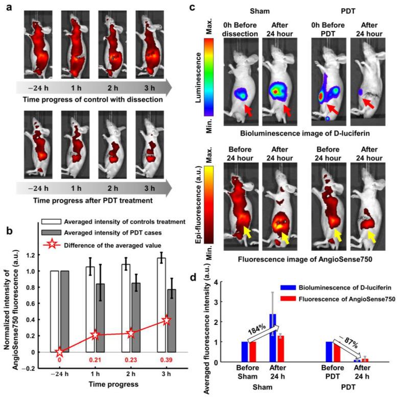
To identify the vascular alteration by photodynamic therapy (PDT), the utilization of high-resolution, high-speed, and wide-field photoacoustic microscopy (PAM) has gained enormous interest. The rapid changes in vasculature during PDT treatment and monitoring of tumor tissue activation in the orthotopic pancreatic cancer model have received limited attention in previous studies. Here, a fully two-axes waterproof galvanometer scanner-based photoacoustic microscopy (WGS-PAM) system was developed for in vivo monitoring of dynamic variations in micro blood vessels due to PDT in an orthotopic pancreatic cancer mouse model. The photosensitizer (PS), Chlorin e6 (Ce6), was utilized to activate antitumor reactions in response to the irradiation of a 660 nm light source. Microvasculatures of angiogenesis tissue were visualized on a 40 mm area using the WGS-PAM system at 30 min intervals for 3 h after the PDT treatment. The decline in vascular intensity was observed at 24.5% along with a 32.4% reduction of the vascular density at 3 h post-PDT by the analysis of PAM images. The anti-vascularization effect was also identified with fluorescent imaging. Moreover, Ce6-PDT increased apoptotic and necrotic markers while decreasing vascular endothelial growth factor (VEGF) expression in MIA PaCa-2 and BxPC-3 pancreatic cancer cell lines. The approach of the WGS-PAM system shows the potential to investigate PDT effects on the mechanism of angiographic dynamics with high-resolution wide-field imaging modalities.

摘要

为了识别光动力疗法(PDT)引起的血管改变,高分辨率、高速、宽场光声显微镜(PAM)的应用引起了极大的兴趣。在以前的研究中,PDT 治疗过程中血管的快速变化以及对原位胰腺癌模型中肿瘤组织激活的监测受到了限制。在这里,开发了一种基于全双轴防水振镜扫描的光声显微镜(WGS-PAM)系统,用于在原位胰腺癌小鼠模型中监测 PDT 引起的微血管动态变化。光敏剂(PS)氯己六(Ce6)被用于激活抗肿瘤反应,以响应 660nm 光源的照射。使用 WGS-PAM 系统在 PDT 治疗后 3 小时内以 30 分钟的间隔在 40mm 区域可视化血管生成组织的微血管,通过 PAM 图像分析观察到血管强度下降了 24.5%,血管密度降低了 32.4%。荧光成像也识别了抗血管生成作用。此外,Ce6-PDT 增加了 MIA PaCa-2 和 BxPC-3 胰腺癌细胞系中的凋亡和坏死标志物,同时降低了血管内皮生长因子(VEGF)的表达。WGS-PAM 系统的方法显示了具有高分辨率宽场成像模式的研究 PDT 对血管造影动力学机制影响的潜力。

https://cdn.ncbi.nlm.nih.gov/pmc/blobs/ece8/10970422/03cfdde6b0d2/ijms-25-03457-g001.jpg

文献AI研究员

20分钟写一篇综述,助力文献阅读效率提升50倍。

立即体验

用中文搜PubMed

大模型驱动的PubMed中文搜索引擎

马上搜索

文档翻译

学术文献翻译模型,支持多种主流文档格式。

立即体验