Suppr超能文献

PTEN 调节细胞黏附及 Wnt 信号分子的内吞运输,以调控视网膜的模式形成。

Pten regulates endocytic trafficking of cell adhesion and Wnt signaling molecules to pattern the retina.

机构信息

Biological Sciences Platform, Sunnybrook Research Institute, 2075 Bayview Avenue, Toronto, ON M4N 3M5, Canada; Department of Biochemistry, University of Toronto, Toronto, ON M5S 1A8, Canada; Department of Ophthalmology and Vision Sciences, University of Toronto, Toronto, ON M5T 3A9, Canada.

Biological Sciences Platform, Sunnybrook Research Institute, 2075 Bayview Avenue, Toronto, ON M4N 3M5, Canada; Department of Ophthalmology and Vision Sciences, University of Toronto, Toronto, ON M5T 3A9, Canada; Department of Laboratory Medicine and Pathobiology, University of Toronto, Toronto, ON M5S 1A8, Canada.

出版信息

Cell Rep. 2024 Apr 23;43(4):114005. doi: 10.1016/j.celrep.2024.114005. Epub 2024 Mar 27.

Abstract

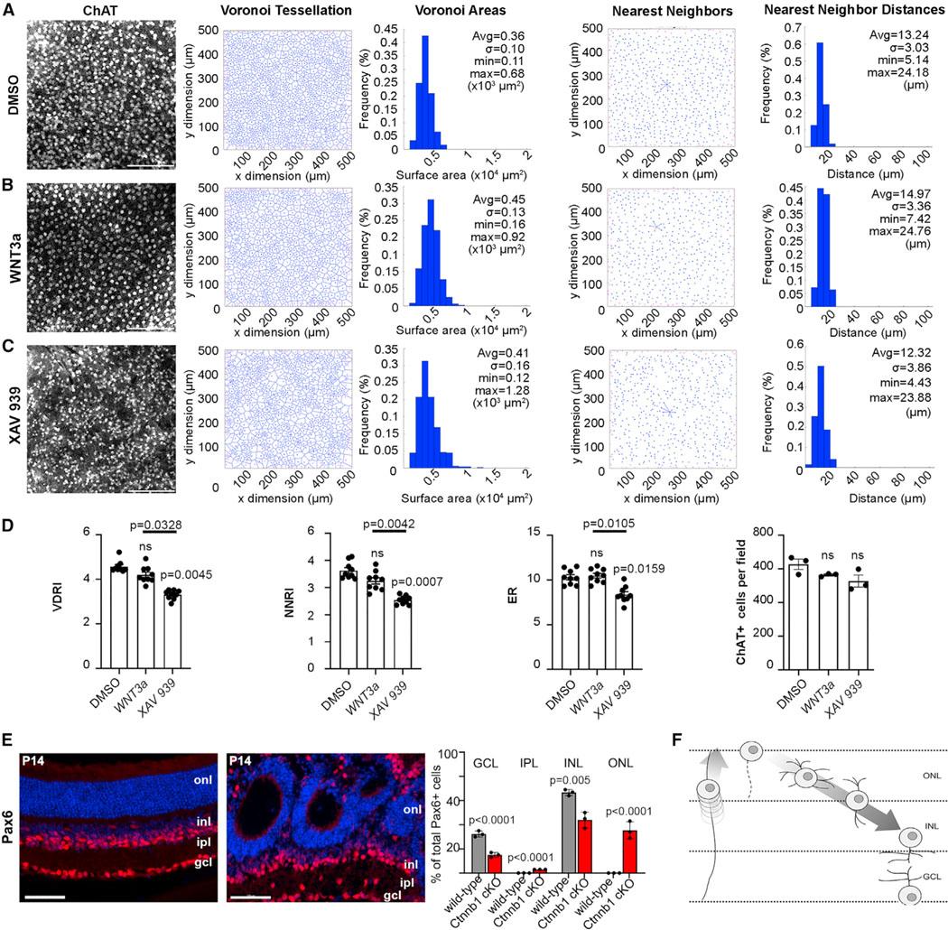
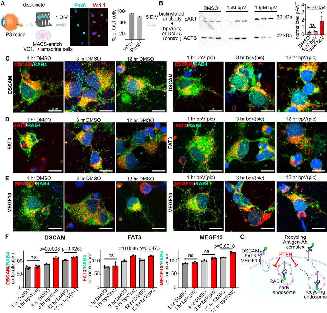
The retina is exquisitely patterned, with neuronal somata positioned at regular intervals to completely sample the visual field. Here, we show that phosphatase and tensin homolog (Pten) controls starburst amacrine cell spacing by modulating vesicular trafficking of cell adhesion molecules and Wnt proteins. Single-cell transcriptomics and double-mutant analyses revealed that Pten and Down syndrome cell adhesion molecule Dscam) are co-expressed and function additively to pattern starburst amacrine cell mosaics. Mechanistically, Pten loss accelerates the endocytic trafficking of DSCAM, FAT3, and MEGF10 off the cell membrane and into endocytic vesicles in amacrine cells. Accordingly, the vesicular proteome, a molecular signature of the cell of origin, is enriched in exocytosis, vesicle-mediated transport, and receptor internalization proteins in Pten conditional knockout (Pten) retinas. Wnt signaling molecules are also enriched in Pten retinal vesicles, and the genetic or pharmacological disruption of Wnt signaling phenocopies amacrine cell patterning defects. Pten thus controls vesicular trafficking of cell adhesion and signaling molecules to establish retinal amacrine cell mosaics.

摘要

视网膜具有精细的图案结构,神经元胞体以规则的间隔排列,以完全采样视野。在这里,我们表明磷酸酶和张力蛋白同系物 (Pten) 通过调节细胞黏附分子和 Wnt 蛋白的囊泡运输来控制星爆型无长突细胞的间隔。单细胞转录组学和双突变分析表明,Pten 和唐氏综合征细胞黏附分子(Dscam)共同表达,并通过附加作用来调节星爆型无长突细胞马赛克的形成。从机制上讲,Pten 的缺失会加速无长突细胞中 DSCAM、FAT3 和 MEGF10 从细胞膜上的内吞运输,并进入内吞小泡。因此,囊泡蛋白质组,即起源细胞的分子特征,在 Pten 条件性敲除 (Pten) 视网膜中富含细胞外排、囊泡介导运输和受体内化蛋白。Wnt 信号分子也在 Pten 视网膜囊泡中富集,Wnt 信号的遗传或药理学破坏可模拟无长突细胞的图案缺陷。因此,Pten 控制细胞黏附分子和信号分子的囊泡运输,以建立视网膜无长突细胞马赛克。

https://cdn.ncbi.nlm.nih.gov/pmc/blobs/72c9/11290456/19d860391f09/nihms-1988747-f0001.jpg

文献AI研究员

20分钟写一篇综述,助力文献阅读效率提升50倍。

立即体验

用中文搜PubMed

大模型驱动的PubMed中文搜索引擎

马上搜索

文档翻译

学术文献翻译模型,支持多种主流文档格式。

立即体验