Suppr超能文献

基于基因表达记忆的 scRNA-seq 数据集细胞谱系预测。

Gene-expression memory-based prediction of cell lineages from scRNA-seq datasets.

机构信息

Ecole Polytechnique Fédérale de Lausanne, School of Life Sciences, Institute of Bioengineering, Lausanne, Switzerland.

Science for Life Laboratory, Department of Microbiology, Tumor and Cell Biology, Karolinska Institute, Solna, Sweden.

出版信息

Nat Commun. 2024 Mar 29;15(1):2744. doi: 10.1038/s41467-024-47158-y.

Abstract

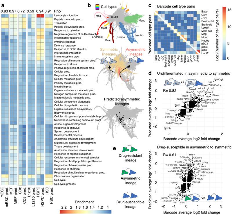
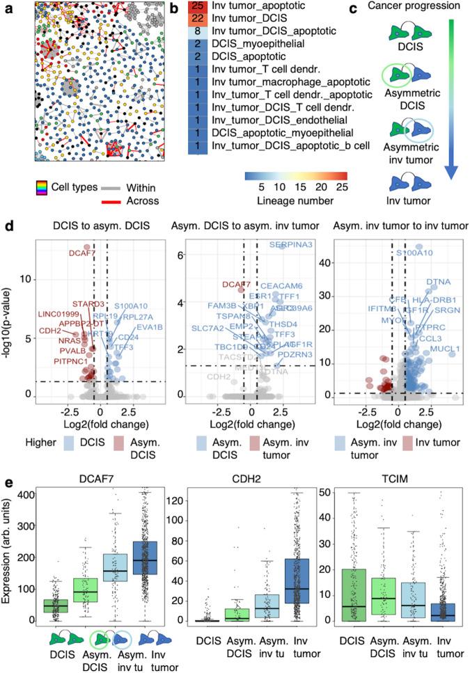
Assigning single cell transcriptomes to cellular lineage trees by lineage tracing has transformed our understanding of differentiation during development, regeneration, and disease. However, lineage tracing is technically demanding, often restricted in time-resolution, and most scRNA-seq datasets are devoid of lineage information. Here we introduce Gene Expression Memory-based Lineage Inference (GEMLI), a computational tool allowing to robustly identify small to medium-sized cell lineages solely from scRNA-seq datasets. GEMLI allows to study heritable gene expression, to discriminate symmetric and asymmetric cell fate decisions and to reconstruct individual multicellular structures from pooled scRNA-seq datasets. In human breast cancer biopsies, GEMLI reveals previously unknown gene expression changes at the onset of cancer invasiveness. The universal applicability of GEMLI allows studying the role of small cell lineages in a wide range of physiological and pathological contexts, notably in vivo. GEMLI is available as an R package on GitHub ( https://github.com/UPSUTER/GEMLI ).

摘要

通过谱系追踪将单细胞转录组分配给细胞谱系树,改变了我们对发育、再生和疾病过程中分化的理解。然而,谱系追踪技术要求高,时间分辨率通常受限,并且大多数 scRNA-seq 数据集缺乏谱系信息。在这里,我们介绍了基于基因表达记忆的谱系推断 (Gene Expression Memory-based Lineage Inference, GEMLI),这是一种计算工具,可仅从 scRNA-seq 数据集中稳健地识别小至中等大小的细胞谱系。GEMLI 允许研究可遗传的基因表达,区分对称和不对称的细胞命运决定,并从汇集的 scRNA-seq 数据集中重建单个多细胞结构。在人类乳腺癌活检中,GEMLI 揭示了癌症侵袭性发生时以前未知的基因表达变化。GEMLI 的普遍适用性允许在广泛的生理和病理背景下研究小细胞谱系的作用,特别是在体内。GEMLI 作为一个 R 包在 GitHub 上可用 (https://github.com/UPSUTER/GEMLI)。

https://cdn.ncbi.nlm.nih.gov/pmc/blobs/87ba/10980719/5a7dc136d453/41467_2024_47158_Fig1_HTML.jpg

文献AI研究员

20分钟写一篇综述,助力文献阅读效率提升50倍。

立即体验

用中文搜PubMed

大模型驱动的PubMed中文搜索引擎

马上搜索

文档翻译

学术文献翻译模型,支持多种主流文档格式。

立即体验