Suppr超能文献

鉴定和验证一个与代谢相关的基因特征,用于预测小儿髓母细胞瘤的预后。

Identification and validation of a metabolism-related gene signature for predicting the prognosis of paediatric medulloblastoma.

机构信息

Department of Neurosurgery, The Affiliated Children's Hospital Of Xiangya School of Medicine, Central South University (Hunan children's hospital), No. 86 Ziyuan Road, Changsha, 410007, Hunan, China.

Department of Neurosurgery, Xiangya Hospital, Central South University, No. 86 Xiangya Road, Changsha, 410008, Hunan, China.

出版信息

Sci Rep. 2024 Mar 30;14(1):7540. doi: 10.1038/s41598-024-57549-2.

Abstract

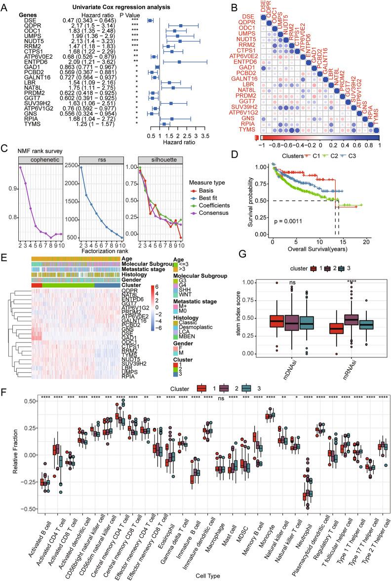
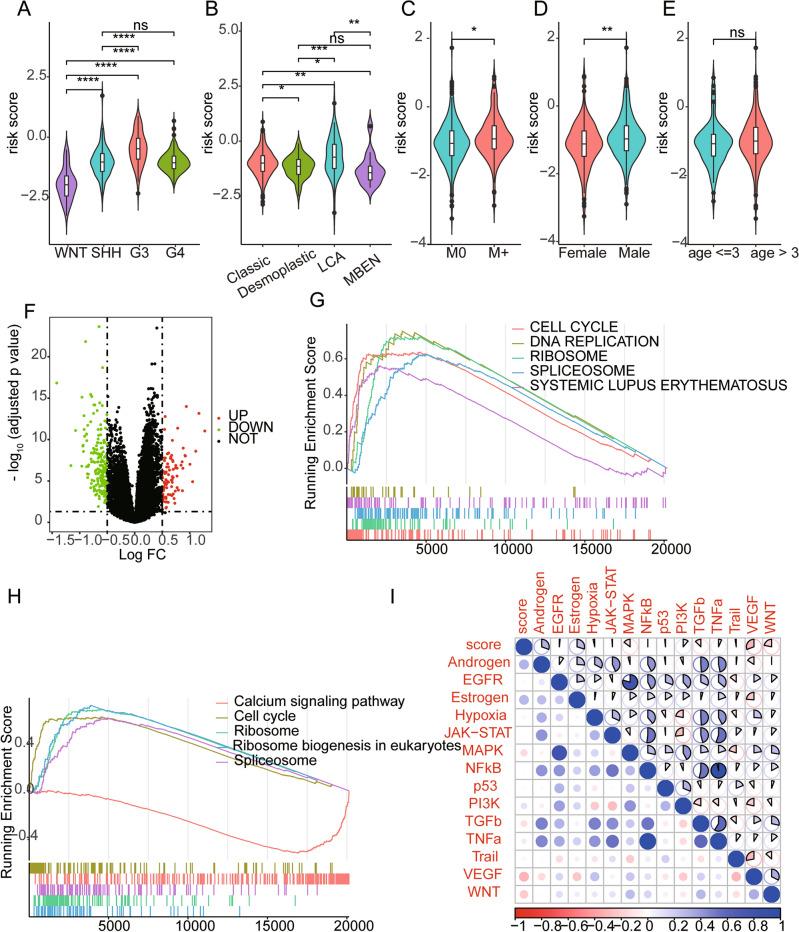
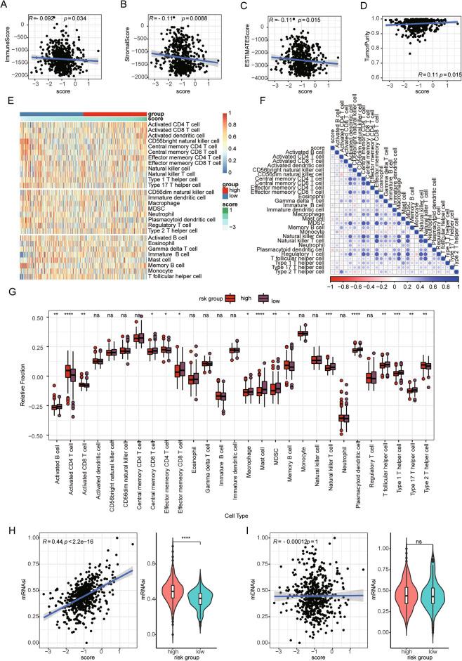
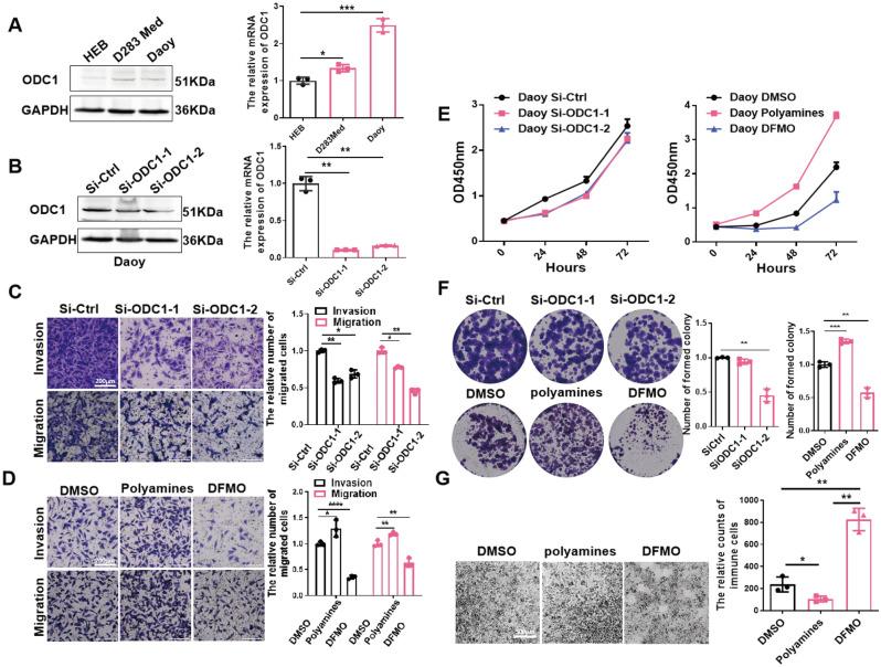
Medulloblastoma (MB) is a malignant brain tumour that is highly common in children and has a tendency to spread to the brain and spinal cord. MB is thought to be a metabolically driven brain tumour. Understanding tumour cell metabolic patterns and characteristics can provide a promising foundation for understanding MB pathogenesis and developing treatments. Here, by analysing RNA-seq data of MB samples from the Gene Expression Omnibus (GEO) database, 12 differentially expressed metabolic-related genes (DE-MRGs) were chosen for the construction of a predictive risk score model for MB. This model demonstrated outstanding accuracy in predicting the outcomes of MB patients and served as a standalone predictor. An evaluation of functional enrichment revealed that the risk score showed enrichment in pathways related to cancer promotion and the immune response. In addition, a high risk score was an independent poor prognostic factor for MB in patients with different ages, sexes, metastasis stages and subgroups (SHH and Group 4). Consistently, the metabolic enzyme ornithine decarboxylase (ODC1) was upregulated in MB patients with poor survival time. Inhibition of ODC1 in primary and metastatic MB cell lines decreased cell proliferation, migration and invasion but increased immune infiltration. This study could aid in identifying metabolic targets for MB as well as optimizing risk stratification systems and individual treatment plans for MB patients via the use of a metabolism-related gene prognostic risk score signature.

摘要

髓母细胞瘤(MB)是一种常见于儿童的恶性脑肿瘤,具有向大脑和脊髓扩散的倾向。MB 被认为是一种代谢驱动的脑肿瘤。了解肿瘤细胞的代谢模式和特征可为了解 MB 的发病机制和开发治疗方法提供有希望的基础。在这里,通过分析 GEO 数据库中 MB 样本的 RNA-seq 数据,选择了 12 个差异表达的代谢相关基因(DE-MRGs)来构建 MB 的预测风险评分模型。该模型在预测 MB 患者的预后方面表现出优异的准确性,并且可以作为独立的预测因子。功能富集评估表明,风险评分在与癌症促进和免疫反应相关的途径中富集。此外,高风险评分是不同年龄、性别、转移阶段和亚组(SHH 和 4 组)的 MB 患者的独立不良预后因素。一致地,具有较差生存时间的 MB 患者中代谢酶鸟氨酸脱羧酶(ODC1)上调。在原发性和转移性 MB 细胞系中抑制 ODC1 可降低细胞增殖、迁移和侵袭,但可增加免疫浸润。这项研究可以通过使用与代谢相关的基因预后风险评分特征来识别 MB 的代谢靶标,并优化 MB 患者的风险分层系统和个体化治疗方案。

https://cdn.ncbi.nlm.nih.gov/pmc/blobs/1ec0/10980764/e91e9478a40a/41598_2024_57549_Fig1_HTML.jpg

文献AI研究员

20分钟写一篇综述,助力文献阅读效率提升50倍。

立即体验

用中文搜PubMed

大模型驱动的PubMed中文搜索引擎

马上搜索

文档翻译

学术文献翻译模型,支持多种主流文档格式。

立即体验