Suppr超能文献

IL-1β 通过靶向 STAT3 诱导 miR-146a-5p 的下调促进干眼疾病角膜上皮细胞的细胞焦亡和凋亡。

IL-1β induced down-regulation of miR-146a-5p promoted pyroptosis and apoptosis of corneal epithelial cell in dry eye disease through targeting STAT3.

机构信息

Department of Ophthalmology, Affiliated Hospital of Yunnan University, 650500, Kunming, Yunnan, China.

Department of Ophthalmology, China Academy of C.M.S. Eye Hospital, NO. 33 Lugu Road, Shijingshan District, 100040, Beijing, China.

出版信息

BMC Ophthalmol. 2024 Mar 29;24(1):144. doi: 10.1186/s12886-024-03396-8.

Abstract

AIM

To elaborate the underlying mechanisms by which IL-1β promote progression of Dry eye disease(DED) through effect on pyroptosis and apoptosis of corneal epithelial cells(CECs).

METHODS

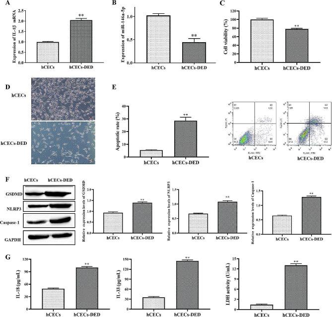
400 mOsM solutions were used to establish the DED model (hCECs- DED). RT-qPCR was performed to measure IL-1β mRNA and miR-146a-5p in CECs. Western blotting was performed to measure STAT3, GSDMD, NLRP3, and Caspase-1 levels. Cell counting kit-8 assay was adopted to check cell viability. Apoptosis was detected by flow cytometry. ELISAs were performed to determine IL-18, IL-33 and LDH. The luciferase test detects targeting relationships.

RESULTS

After treatment with 400 mOsM solution, cell viability decreased and apoptosis increased. Compared with hCECs, IL-1β was increased and miR-146a-5p was decreased in hCECs-DED. At the same time, GSDMD, NLRP3, Caspase-1, IL-18, IL-33 and LDH were significantly higher in hCECs-DED than in hCECs, while IL-1β silencing reversed this effect. In addition, IL-1β negatively regulated miR-146a-5p. MiR-146a-5p mimics eliminated the inhibition of hCECs-DED pyroptosis and apoptosis caused by IL-1β silencing. At the same time, miR-146a-5p reduced STAT3 levels in hCECs.

CONCLUSION

Highly expressed IL-1β promoted pyroptosis and apoptosis of hCECs- DED through downregulated miR-146a-5p and inhibited STAT3.

摘要

目的

阐述白细胞介素 1β(IL-1β)通过影响角膜上皮细胞(CECs)焦亡和凋亡促进干燥性眼病(DED)进展的潜在机制。

方法

采用 400 mOsM 溶液建立 DED 模型(hCECs-DED)。采用 RT-qPCR 检测 CECs 中 IL-1β mRNA 和 miR-146a-5p 的表达。采用 Western blot 检测 STAT3、GSDMD、NLRP3 和 Caspase-1 水平。采用细胞计数试剂盒-8 检测细胞活力。采用流式细胞术检测细胞凋亡。采用 ELISA 检测白细胞介素 18(IL-18)、白细胞介素 33(IL-33)和乳酸脱氢酶(LDH)。采用荧光素酶试验检测靶向关系。

结果

用 400 mOsM 溶液处理后,细胞活力降低,凋亡增加。与 hCECs 相比,hCECs-DED 中 IL-1β 增加,miR-146a-5p 减少。同时,hCECs-DED 中 GSDMD、NLRP3、Caspase-1、IL-18、IL-33 和 LDH 明显高于 hCECs,而 IL-1β 沉默则逆转了这一效应。此外,IL-1β 负调控 miR-146a-5p。miR-146a-5p 模拟物消除了 IL-1β 沉默对 hCECs-DED 焦亡和凋亡的抑制作用。同时,miR-146a-5p 降低了 hCECs 中的 STAT3 水平。

结论

高表达的 IL-1β 通过下调 miR-146a-5p 抑制 STAT3,促进 hCECs-DED 的焦亡和凋亡。

https://cdn.ncbi.nlm.nih.gov/pmc/blobs/7a5e/10981279/c95fb13e88aa/12886_2024_3396_Fig1_HTML.jpg

文献AI研究员

20分钟写一篇综述,助力文献阅读效率提升50倍。

立即体验

用中文搜PubMed

大模型驱动的PubMed中文搜索引擎

马上搜索

文档翻译

学术文献翻译模型,支持多种主流文档格式。

立即体验