Suppr超能文献

半乳糖凝集素-1 过表达诱导正常成纤维细胞转化为癌相关成纤维细胞,并降低安罗替尼在肺癌中的敏感性。

Galectin-1 overexpression induces normal fibroblasts translate into cancer-associated fibroblasts and attenuates the sensitivity of anlotinib in lung cancer.

机构信息

0Department of Thoracic Surgery, The First Affiliated Hospital of Bengbu Medical College, Bengbu, Anhui, China.

Department of Radiotherapy, The First Affiliated Hospital of Bengbu Medical College, Bengbu, Anhui, China.

出版信息

Cell Adh Migr. 2024 Dec;18(1):1-11. doi: 10.1080/19336918.2024.2335881. Epub 2024 Apr 1.

Abstract

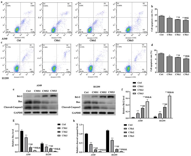
We aimed to investigate galectin-1 overexpression induces normal fibroblasts (NFs) translates into cancer-associated fibroblasts (CAFs). Galectin-1 overexpression was conducted in Human embryonic lung fibroblasts (HFL1) cell. The motilities of H1299 and A549 cells were measured. Human umbilical vein endothelial cell (HUVEC) proliferation and tube formation ability were assessed. Tumor volume and tumor weight was recorded. Cells motilities were increased, while apoptosis rates were decreased after CMs co-cultured. B-cell lymphoma-2 (Bcl-2) expression level was increased, while Bcl2-associatedX (Bax) and cleaved-caspase3 decreased. CMs treatment enhanced HUVEC proliferation and tube formation. Tumor volume and weight in CMs treated mice were increased, and the sensitivity of anlotinib in co-cultured cells was decreased. Our results revealed that galectin-1 overexpression induced NFs translated into CAFs.

摘要

我们旨在研究半乳糖凝集素-1(Galectin-1)过表达诱导正常成纤维细胞(NFs)转化为癌相关成纤维细胞(CAFs)的机制。在人胚肺成纤维细胞(HFL1)细胞中过表达 Galectin-1。检测 H1299 和 A549 细胞的迁移能力。评估人脐静脉内皮细胞(HUVEC)的增殖和管形成能力。记录肿瘤体积和肿瘤重量。共培养后,CMs 可增加细胞迁移能力,降低细胞凋亡率。B 细胞淋巴瘤-2(Bcl-2)表达水平升高,Bcl2 相关 X(Bax)和 cleaved-caspase3 表达降低。CMs 处理可增强 HUVEC 的增殖和管形成能力。CMs 处理组小鼠的肿瘤体积和重量增加,共培养细胞中安罗替尼的敏感性降低。我们的结果表明,Galectin-1 过表达诱导 NFs 转化为 CAFs。

https://cdn.ncbi.nlm.nih.gov/pmc/blobs/af1b/10986763/51344cc4ec9a/KCAM_A_2335881_F0001_OC.jpg

文献AI研究员

20分钟写一篇综述,助力文献阅读效率提升50倍。

立即体验

用中文搜PubMed

大模型驱动的PubMed中文搜索引擎

马上搜索

文档翻译

学术文献翻译模型,支持多种主流文档格式。

立即体验