Suppr超能文献

介导的茉莉酸途径通过提高亚精胺含量和稳定钠/钾稳态来正向调节番茄对盐碱胁迫的抗性。

-mediated jasmonic acid pathway positively regulates tomato resistance to saline-alkali stress by enhancing spermidine content and stabilizing Na/K homeostasis.

作者信息

Shang Chunyu, Liu Xiaoyan, Chen Guo, Zheng Hao, Khan Abid, Li Guobin, Hu Xiaohui

机构信息

College of Horticulture, Northwest A&F University, Yangling, Shaanxi, 712100, China.

Key Laboratory of Protected Horticultural Engineering in Northwest, Ministry of Agriculture and Rural Affairs, Yangling, Shaanxi, 712100, China.

出版信息

Hortic Res. 2024 Jan 24;11(3):uhae028. doi: 10.1093/hr/uhae028. eCollection 2024 Mar.

Abstract

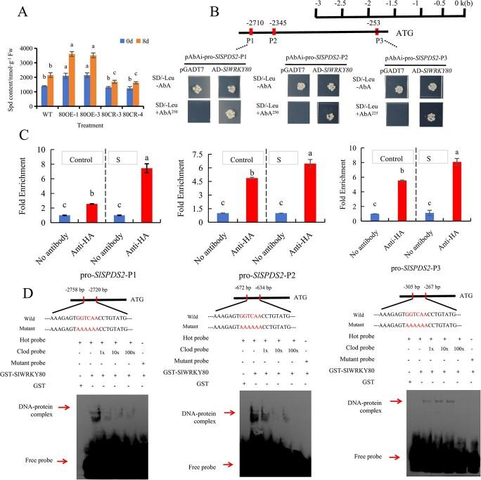
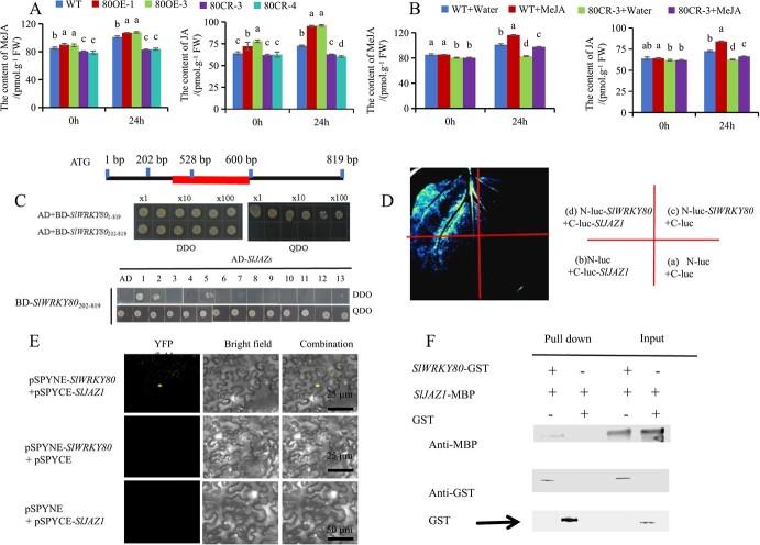
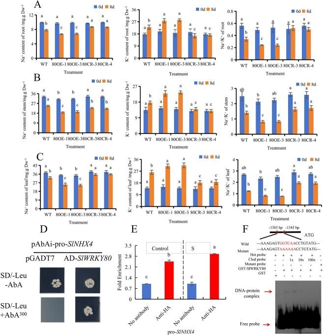
Saline-alkali is an important abiotic stressor influencing tomato production. Exogenous methyl jasmonate (MeJA) is well known to increase tomato resistance to a variety of stresses, although its exact mechanism is yet unknown. In this study we confirmed that 22.5 μmol/l MeJA could significantly improve the saline-alkali stress resistance of tomato. Saline-alkali (300 mM) stress increased the endogenous MeJA and jasmonic acid (JA) contents of tomato by 18.8 and 13.4%, respectively. Exogenous application of 22.5 μmol/l MeJA increased the endogenous MeJA and JA contents in tomato by 15.2 and 15.9%, respectively. Furthermore, we found an important transcription factor, , which responded to MeJA, and constructed its overexpressing and knockout lines through genetic transformation. It was found that actively regulated tomato resistance to saline-alkali stress, and the spraying of exogenous MeJA (22.5 μmol/l) reduced the sensitivity of knockout lines to saline-alkali stress. The SlWRKY80 protein directly combines with the promoter of and to positively regulate the transcription of and , thereby promoting the synthesis of spermidine and Na/K homeostasis, actively regulating saline-alkali stress. The augmentation of JA content led to a notable reduction of 70.6% in the expression of , and the release of the SlWRKY80 protein interacting with SlJAZ1. In conclusion, we revealed the mechanism of exogenous MeJA in tomato stress resistance through multiple metabolic pathways, elucidated that exogenous MeJA further promotes spermidine synthesis and Na/K homeostasis by activating the expression of , which provides a new theoretical basis for the study of the JA stress resistance mechanism and the production of tomato.

摘要

盐碱是影响番茄生产的重要非生物胁迫因素。外源茉莉酸甲酯(MeJA)能提高番茄对多种胁迫的抗性,但其确切机制尚不清楚。本研究证实22.5 μmol/l MeJA能显著提高番茄的抗盐碱胁迫能力。盐碱(300 mM)胁迫使番茄内源MeJA和茉莉酸(JA)含量分别增加了18.8%和13.4%。外源施用22.5 μmol/l MeJA使番茄内源MeJA和JA含量分别增加了15.2%和15.9%。此外,我们发现了一个响应MeJA的重要转录因子,并通过遗传转化构建了其过表达和敲除株系。结果发现,该转录因子积极调控番茄对盐碱胁迫的抗性,喷施外源MeJA(22.5 μmol/l)降低了敲除株系对盐碱胁迫的敏感性。SlWRKY80蛋白直接与相关基因的启动子结合,正向调控这些基因的转录,从而促进亚精胺的合成和Na/K稳态,积极调节盐碱胁迫。JA含量的增加导致相关基因表达显著降低70.6%,并释放出与SlJAZ1相互作用的SlWRKY80蛋白。总之,我们通过多条代谢途径揭示了外源MeJA在番茄抗逆中的作用机制,阐明了外源MeJA通过激活相关基因的表达进一步促进亚精胺合成和Na/K稳态,为研究JA抗逆机制和番茄生产提供了新的理论依据。

https://cdn.ncbi.nlm.nih.gov/pmc/blobs/6be1/10980716/9dff2f408f6f/uhae028f1.jpg

文献AI研究员

20分钟写一篇综述,助力文献阅读效率提升50倍。

立即体验

用中文搜PubMed

大模型驱动的PubMed中文搜索引擎

马上搜索

文档翻译

学术文献翻译模型,支持多种主流文档格式。

立即体验