Suppr超能文献

基于桑叶的固体饮料通过拮抗白色脂肪组织 PPARγ 和 FGFR1 信号通路促进大鼠体重减轻。

Mulberry and -based solid beverage promotes weight loss in rats by antagonizing white adipose tissue PPARγ and FGFR1 signaling.

机构信息

Key Laboratory of Glucolipid Metabolic Disorders, Ministry of Education of China; Institute of Chinese Medicinal Sciences, Guangdong Pharmaceutical University, Guangzhou, China.

Research & Development Division, Perfect Life & Health Institute, Zhongshan, China.

出版信息

Front Endocrinol (Lausanne). 2024 Mar 15;15:1344262. doi: 10.3389/fendo.2024.1344262. eCollection 2024.

Abstract

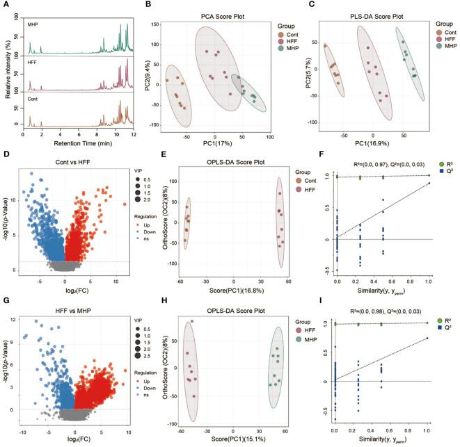
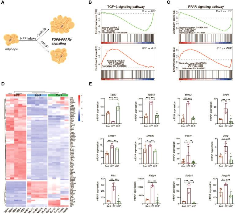
Obesity, a multifactorial disease with many complications, has become a global epidemic. Weight management, including dietary supplementation, has been confirmed to provide relevant health benefits. However, experimental evidence and mechanistic elucidation of dietary supplements in this regard are limited. Here, the weight loss efficacy of MHP, a commercial solid beverage consisting of mulberry leaf aqueous extract and protein peptides, was evaluated in a high-fat high-fructose (HFF) diet-induced rat model of obesity. Body component analysis and histopathologic examination confirmed that MHP was effective to facilitate weight loss and adiposity decrease. Pathway enrichment analysis with differential metabolites generated by serum metabolomic profiling suggests that PPAR signal pathway was significantly altered when the rats were challenged by HFF diet but it was rectified after MHP intervention. RNA-Seq based transcriptome data also indicates that MHP intervention rectified the alterations of white adipose tissue mRNA expressions in HFF-induced obese rats. Integrated omics reveals that the efficacy of MHP against obesogenic adipogenesis was potentially associated with its regulation of PPARγ and FGFR1 signaling pathway. Collectively, our findings suggest that MHP could improve obesity, providing an insight into the use of MHP in body weight management.

摘要

肥胖是一种多因素疾病,伴有多种并发症,已成为全球性的流行病。体重管理,包括饮食补充剂,已被证实提供相关的健康益处。然而,在这方面,实验证据和对膳食补充剂的机制阐明有限。在这里,我们评估了由桑叶水提物和蛋白质肽组成的商业固体饮料 MHP 在高脂肪高果糖(HFF)饮食诱导的肥胖大鼠模型中的减肥功效。身体成分分析和组织病理学检查证实,MHP 有效促进体重减轻和脂肪减少。通过血清代谢组学分析生成的差异代谢物进行途径富集分析表明,当大鼠受到 HFF 饮食挑战时,PPAR 信号通路显著改变,但 MHP 干预后得到纠正。基于 RNA-Seq 的转录组数据还表明,MHP 干预纠正了 HFF 诱导肥胖大鼠白色脂肪组织 mRNA 表达的改变。综合组学研究表明,MHP 对肥胖形成的疗效可能与其对 PPARγ 和 FGFR1 信号通路的调节有关。综上所述,我们的研究结果表明,MHP 可能改善肥胖,为 MHP 在体重管理中的应用提供了新的思路。

https://cdn.ncbi.nlm.nih.gov/pmc/blobs/a774/10978776/aba6a1cd690a/fendo-15-1344262-g001.jpg

文献AI研究员

20分钟写一篇综述,助力文献阅读效率提升50倍。

立即体验

用中文搜PubMed

大模型驱动的PubMed中文搜索引擎

马上搜索

文档翻译

学术文献翻译模型,支持多种主流文档格式。

立即体验