Suppr超能文献

NCAPD3通过STAT3-MALAT1和MYC对miR-30a-5p的双重影响在前列腺癌中发挥促肿瘤作用。

NCAPD3 exerts tumor-promoting effects in prostatic cancer via dual impact on miR-30a-5p by STAT3-MALAT1 and MYC.

作者信息

Zhang Yi, Shao Yingying, Ren Jia, Fang Yuanyuan, Yang Bolin, Lu Shan, Liu Ping

机构信息

College of Life Sciences, Nanjing Normal University, 210023, Nanjing, Jiangsu, P. R. China.

Department of Colorectal Surgery, Jiangsu Province Hospital of Chinese Medicine, Affliated Hospital of Nanjing University of Chinese Medicine, 210029, Nanjing, Jiangsu, P. R. China.

出版信息

Cell Death Discov. 2024 Apr 1;10(1):159. doi: 10.1038/s41420-024-01930-7.

Abstract

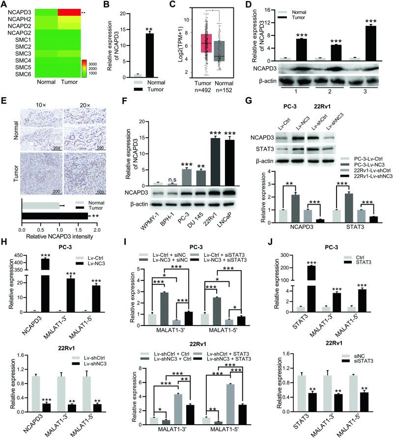
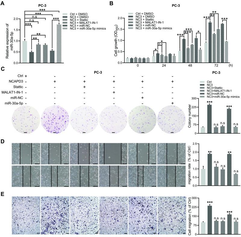
Non-SMC condensin II complex subunit D3 (NCAPD3) is a subunit of the non-structural maintenance of chromosomes condensin II complex, which involves chromosome condensation and segregation during mitosis. NCAPD3 has recently been demonstrated as a crucial oncogenic factor. However, the underlying mechanism of NCAPD3 in prostate cancer (PCa) remains not completely clear. In this study, we confirmed that lncRNA MALAT1 was induced by NCAPD3-STAT3, and the expression of miR-30a-5p was controlled by NCAPD3 in PCa cells by miRNA-seq. Through quantitative real-time PCR, fluorescence in situ hybridization, western blotting, and immunohistochemistry assay, we demonstrated that miR-30a-5p was lowly expressed in PCa cells and tissues compared to the controls, which was contrary to NCAPD3 expression and markedly downregulated by NCAPD3. Then, MALAT1 was analyzed for the complementary sequence in the potential interaction with miR-30a-5p by using the predicted target module of public databases. Dual-luciferase reporter assay and RNA immunoprecipitation were carried out to verify that MALAT1 functioned as a sponge for miR-30a-5p to reduce miR-30a-5p expression. Meanwhile, MYC acted as a transcriptional repressor to directly bind the promoter of the miR-30a-5p located gene and repress the miR-30a-5p expression. Furthermore, the upregulation of NCAPD3 on cell viability and migration was significantly attenuated in PC-3 cells when miR-30a-5p was overexpressed. NCAPD3 overexpression also accelerated tumor growth in the xenograft mouse model and repressed miR-30-5p. In summary, this work elucidates NCAPD3 inhibits miR-30a-5p through two pathways: increasing STAT3-MALAT1 to sponge miR-30a-5p and increasing MYC to directly inhibit miR-30a-5p transcription, which could serve as potential therapeutic targets for prostate cancer.

摘要

非SMC凝聚素II复合体亚基D3(NCAPD3)是染色体非结构维持凝聚素II复合体的一个亚基,其参与有丝分裂过程中的染色体凝聚和分离。NCAPD3最近已被证明是一种关键的致癌因子。然而,NCAPD3在前列腺癌(PCa)中的潜在机制仍不完全清楚。在本研究中,我们通过miRNA测序证实lncRNA MALAT1由NCAPD3-STAT3诱导,并且在PCa细胞中miR-30a-5p的表达受NCAPD3调控。通过定量实时PCR、荧光原位杂交、蛋白质免疫印迹和免疫组织化学分析,我们证明与对照相比,miR-30a-5p在PCa细胞和组织中低表达,这与NCAPD3的表达相反,并且被NCAPD3显著下调。然后,通过使用公共数据库的预测靶标模块分析MALAT-1与miR-30a-5p潜在相互作用中的互补序列。进行双荧光素酶报告基因测定和RNA免疫沉淀以验证MALAT1作为miR-30a-5p的海绵发挥作用以降低miR-30a-5p的表达。同时,MYC作为转录抑制因子直接结合miR-30a-5p定位基因的启动子并抑制miR-30a-5p的表达。此外,当miR-30a-5p过表达时,NCAPD3对PC-3细胞活力和迁移的上调作用显著减弱。NCAPD3过表达还加速了异种移植小鼠模型中的肿瘤生长并抑制了miR-30-5p。总之,这项工作阐明了NCAPD3通过两条途径抑制miR-30a-5p:增加STAT3-MALAT1以隔离miR-30a-5p和增加MYC以直接抑制miR-30a-5p转录,这可能成为前列腺癌的潜在治疗靶点。

https://cdn.ncbi.nlm.nih.gov/pmc/blobs/a8c3/10985108/eb3f547f7338/41420_2024_1930_Fig1_HTML.jpg

文献AI研究员

20分钟写一篇综述,助力文献阅读效率提升50倍。

立即体验

用中文搜PubMed

大模型驱动的PubMed中文搜索引擎

马上搜索

文档翻译

学术文献翻译模型,支持多种主流文档格式。

立即体验