Suppr超能文献

一种用于半胱氨酸选择性标记和生物正交激活前药构建的一体化四嗪试剂。

An all-in-one tetrazine reagent for cysteine-selective labeling and bioorthogonal activable prodrug construction.

机构信息

Department of Radiology and Huaxi MR Research Center (HMRRC), Functional and Molecular Imaging Key Laboratory of Sichuan Province and Frontiers Science Center for Disease Related Molecular Network, West China Hospital, Sichuan University, Chengdu, China.

Key Laboratory of Drug-Targeting and Drug Delivery System of the Education Ministry and Sichuan Province, Sichuan University, Chengdu, China.

出版信息

Nat Commun. 2024 Apr 2;15(1):2831. doi: 10.1038/s41467-024-47188-6.

Abstract

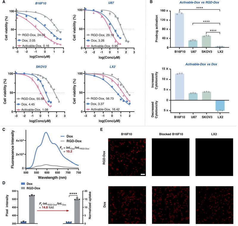
The prodrug design strategy offers a potent solution for improving therapeutic index and expanding drug targets. However, current prodrug activation designs are mainly responsive to endogenous stimuli, resulting in unintended drug release and systemic toxicity. In this study, we introduce 3-vinyl-6-oxymethyl-tetrazine (voTz) as an all-in-one reagent for modular preparation of tetrazine-caged prodrugs and chemoselective labeling peptides to produce bioorthogonal activable peptide-prodrug conjugates. These stable prodrugs can selectively bind to target cells, facilitating cellular uptake. Subsequent bioorthogonal cleavage reactions trigger prodrug activation, significantly boosting potency against tumor cells while maintaining exceptional off-target safety for normal cells. In vivo studies demonstrate the therapeutic efficacy and safety of this prodrug design approach. Given the broad applicability of functional groups and labeling versatility with voTz, we foresee that this strategy will offer a versatile solution to enhance the therapeutic range of cytotoxic agents and facilitate the development of bioorthogonal activatable biopharmaceuticals and biomaterials.

摘要

前药设计策略为提高治疗指数和扩大药物靶点提供了一种有力的解决方案。然而,目前的前药激活设计主要响应内源性刺激,导致意外的药物释放和全身毒性。在这项研究中,我们引入 3-乙烯基-6-氧甲基-四嗪(voTz)作为一种多功能试剂,用于四嗪笼状前药和化学选择性标记肽的模块化制备,以产生生物正交激活的肽-前药缀合物。这些稳定的前药可以选择性地结合靶细胞,促进细胞摄取。随后的生物正交切割反应触发前药激活,显著提高对肿瘤细胞的效力,同时保持对正常细胞的异常靶安全性。体内研究证明了这种前药设计方法的治疗效果和安全性。鉴于 voTz 具有广泛的功能基团适用性和标记多功能性,我们预计这种策略将为增强细胞毒性剂的治疗范围提供一种通用的解决方案,并促进生物正交激活的生物制药和生物材料的发展。

https://cdn.ncbi.nlm.nih.gov/pmc/blobs/f52f/10987521/cb0b76c4ecc0/41467_2024_47188_Fig1_HTML.jpg

文献AI研究员

20分钟写一篇综述,助力文献阅读效率提升50倍。

立即体验

用中文搜PubMed

大模型驱动的PubMed中文搜索引擎

马上搜索

文档翻译

学术文献翻译模型,支持多种主流文档格式。

立即体验