Suppr超能文献

关键 HPI 轴受体促进幼斑马鱼的光适应行为。

Key HPI axis receptors facilitate light adaptive behavior in larval zebrafish.

机构信息

Department of Neurology, Mayo Clinic, Rochester, MN, USA.

Department of Biochemistry and Molecular Biology, Mayo Clinic, Rochester, MN, USA.

出版信息

Sci Rep. 2024 Apr 2;14(1):7759. doi: 10.1038/s41598-024-57707-6.

Abstract

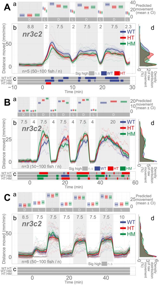
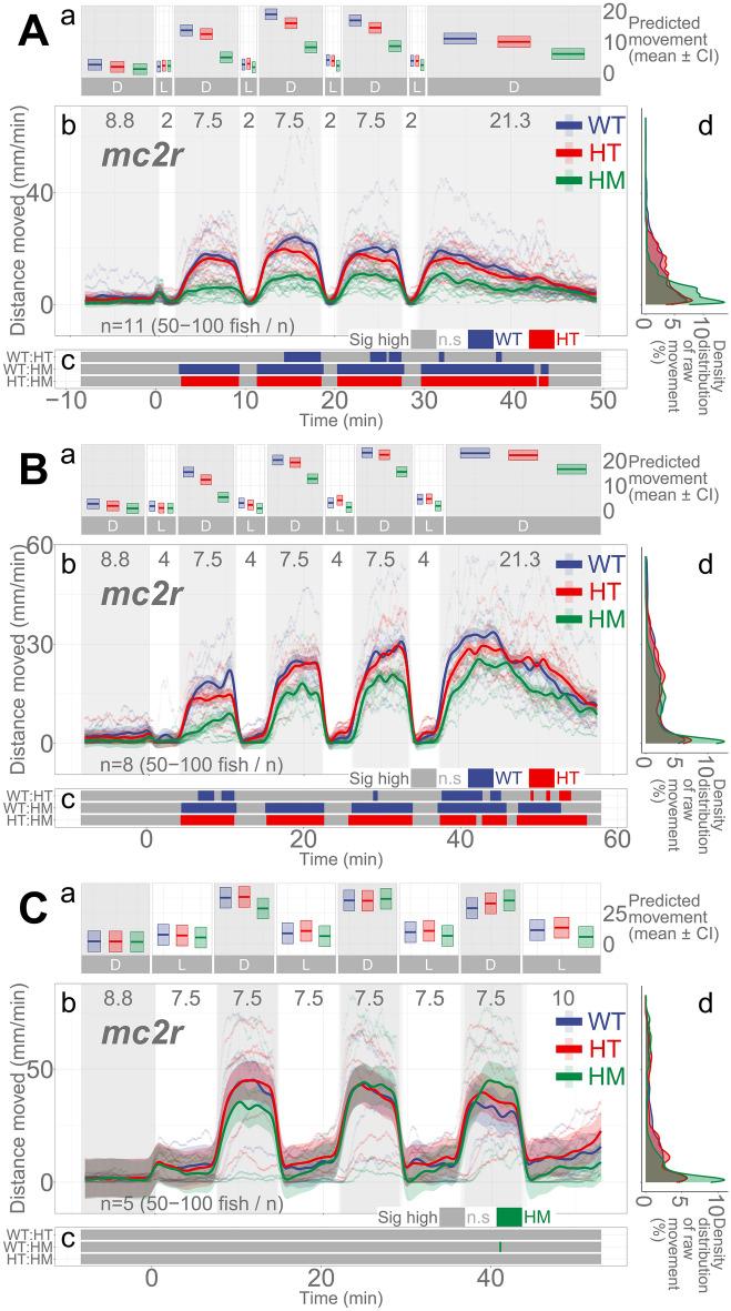
The vertebrate stress response (SR) is mediated by the hypothalamic-pituitary-adrenal (HPA) axis and contributes to generating context appropriate physiological and behavioral changes. Although the HPA axis plays vital roles both in stressful and basal conditions, research has focused on the response under stress. To understand broader roles of the HPA axis in a changing environment, we characterized an adaptive behavior of larval zebrafish during ambient illumination changes. Genetic abrogation of glucocorticoid receptor (nr3c1) decreased basal locomotor activity in light and darkness. Some key HPI axis receptors (mc2r [ACTH receptor], nr3c1), but not nr3c2 (mineralocorticoid receptor), were required to adapt to light more efficiently but became dispensable when longer illumination was provided. Such light adaptation was more efficient in dimmer light. Our findings show that the HPI axis contributes to the SR, facilitating the phasic response and maintaining an adapted basal state, and that certain adaptations occur without HPI axis activity.

摘要

脊椎动物应激反应 (SR) 是由下丘脑-垂体-肾上腺 (HPA) 轴介导的,有助于产生适当的生理和行为变化。尽管 HPA 轴在应激和基础条件下都起着至关重要的作用,但研究主要集中在应激反应上。为了了解 HPA 轴在不断变化的环境中的更广泛作用,我们描述了幼鱼在环境光照变化期间的一种适应性行为。糖皮质激素受体 (nr3c1) 的遗传缺失降低了光和暗条件下的基础运动活性。一些关键的 HPI 轴受体(mc2r [ACTH 受体],nr3c1),但不是 nr3c2(盐皮质激素受体),需要更有效地适应光,但当提供更长的光照时变得可有可无。这种光适应在较暗的光线下更有效。我们的发现表明,HPI 轴有助于 SR,促进相位反应并维持适应的基础状态,并且某些适应在没有 HPI 轴活性的情况下发生。

https://cdn.ncbi.nlm.nih.gov/pmc/blobs/70e1/10987622/4150a440d6ea/41598_2024_57707_Fig1_HTML.jpg

文献AI研究员

20分钟写一篇综述,助力文献阅读效率提升50倍。

立即体验

用中文搜PubMed

大模型驱动的PubMed中文搜索引擎

马上搜索

文档翻译

学术文献翻译模型,支持多种主流文档格式。

立即体验