Suppr超能文献

脂联素受体激动剂 AdipoRon 的给药通过减轻荷瘤小鼠的炎症缓解癌性恶病质。

Administration of adiponectin receptor agonist AdipoRon relieves cancer cachexia by mitigating inflammation in tumour-bearing mice.

机构信息

Endocrinology, Diabetes and Nutrition Unit, Institute of Experimental and Clinical Research, Université catholique de Louvain, Brussels, Belgium.

Institute of Neuroscience, Université catholique de Louvain, Louvain-la-Neuve, Belgium.

出版信息

J Cachexia Sarcopenia Muscle. 2024 Jun;15(3):919-933. doi: 10.1002/jcsm.13454. Epub 2024 Apr 4.

Abstract

BACKGROUND

Cancer cachexia is a life-threatening, inflammation-driven wasting syndrome that remains untreatable. Adiponectin, the most abundant adipokine, plays an important role in several metabolic processes as well as in inflammation modulation. Our aim was to test whether administration of AdipoRon (AR), a synthetic agonist of the adiponectin receptors, prevents the development of cancer cachexia and its related muscle atrophy.

METHODS

The effect of AR on cancer cachexia was investigated in two distinct murine models of colorectal cancer. First, 7-week-old CD2F1 male mice were subcutaneously injected with colon-26 carcinoma cells (C26) or vehicle (CT). Six days after injection, mice were treated for 5 days with AdipoRon (50 mg/kg/day; C26 + AR) or the corresponding vehicle (CT and C26). Additionally, a genetic model, the Apc mouse, that develops spontaneously numerous intestinal polyps, was used. Eight-week-old male Apc mice were treated with AdipoRon (50 mg/kg/day; Apc + AR) or the corresponding vehicle (Apc) over a period of 12 weeks, with C57BL/6J wild-type mice used as controls. In both models, several parameters were assessed in vivo: body weight, grip strength and serum parameters, as well as ex vivo: molecular changes in muscle, fat and liver.

RESULTS

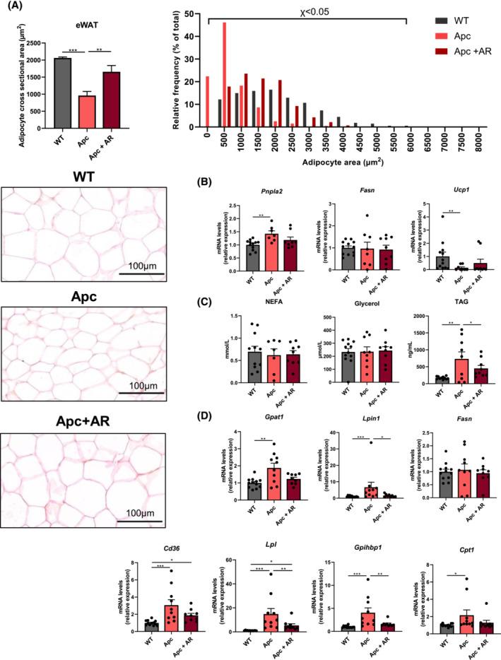
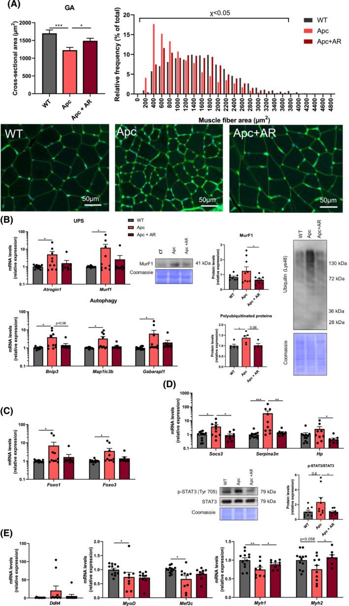
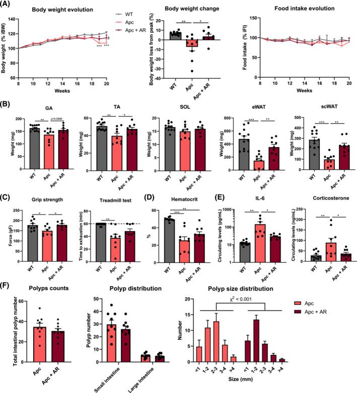
The protective effect of AR on cachexia development was observed in both cachectic C26 and Apc mice. In these mice, AR administration led to a significant alleviation of body weight loss and muscle wasting, together with rescued muscle strength (P < 0.05 for all). In both models, AR had a strong anti-inflammatory effect, reflected by lower systemic interleukin-6 levels (-55% vs. C26, P < 0.001 and -80% vs. Apc mice, P < 0.05), reduced muscular inflammation as indicated by lower levels of Socs3, phospho-STAT3 and Serpina3n, an acute phase reactant (P < 0.05 for all). In addition, AR blunted circulating levels of corticosterone (-46% vs. C26 mice, P < 0.001 and -60% vs. Apc mice, P < 0.05), the predominant murine glucocorticoid known to induce muscle atrophy. Accordingly, key glucocorticoid-responsive factors implicated in atrophy programmes were-or tended to be-significantly blunted in skeletal muscle by AR. Finally, AR protected against lipid metabolism alterations observed in Apc mice, as it mitigated the increase in circulating triglyceride levels (-38%, P < 0.05) by attenuating hepatic triglyceride synthesis and fatty acid uptake by the liver.

CONCLUSIONS

Altogether, these results show that AdipoRon rescued the cachectic phenotype by alleviating body weight loss and muscle atrophy, along with restraining inflammation and hypercorticism in preclinical murine models. Therefore, AdipoRon could represent an innovative therapeutic strategy to counteract cancer cachexia.

摘要

背景

癌症恶病质是一种危及生命的、炎症驱动的消耗综合征,目前仍无法治疗。脂联素是最丰富的脂肪因子,在多种代谢过程以及炎症调节中发挥重要作用。我们的目的是测试脂联素受体的合成激动剂 AdipoRon(AR)的给药是否可以预防癌症恶病质及其相关的肌肉萎缩的发生。

方法

在两种不同的结直肠癌小鼠模型中研究了 AR 对癌症恶病质的影响。首先,将 7 周龄的 CD2F1 雄性小鼠皮下注射结肠-26 癌细胞(C26)或载体(CT)。注射后 6 天,用 AR(50mg/kg/天;C26+AR)或相应的载体(CT 和 C26)处理小鼠 5 天。此外,还使用了一种自发形成大量肠息肉的 Apc 基因模型。将 8 周龄的雄性 Apc 小鼠用 AR(50mg/kg/天;Apc+AR)或相应的载体(Apc)处理 12 周,并用 C57BL/6J 野生型小鼠作为对照。在这两种模型中,均在体内评估了几个参数:体重、握力和血清参数,以及体外评估:肌肉、脂肪和肝脏中的分子变化。

结果

在恶病质的 C26 和 Apc 小鼠中均观察到 AR 对恶病质发展的保护作用。在这些小鼠中,AR 给药导致体重减轻和肌肉消耗显著缓解,同时肌肉力量得到恢复(所有 P<0.05)。在两种模型中,AR 均具有很强的抗炎作用,全身白细胞介素-6 水平降低(与 C26 相比降低 55%,P<0.001;与 Apc 小鼠相比降低 80%,P<0.05),肌肉炎症减少,SOCS3、磷酸化 STAT3 和 Serpina3n 水平降低(所有 P<0.05),Serpina3n 是一种急性期反应物。此外,AR 还降低了循环皮质酮水平(与 C26 小鼠相比降低 46%,P<0.001;与 Apc 小鼠相比降低 60%,P<0.05),皮质酮是一种主要的啮齿动物糖皮质激素,已知会引起肌肉萎缩。因此,AR 显著抑制了肌肉中与萎缩程序相关的关键糖皮质激素反应因子。最后,AR 防止了 Apc 小鼠中观察到的脂质代谢改变,通过减轻肝脏中甘油三酯的合成和脂肪酸摄取,减轻了循环甘油三酯水平的升高(降低 38%,P<0.05)。

结论

总之,这些结果表明,AR 通过缓解体重减轻和肌肉萎缩,同时抑制炎症和高皮质醇血症,挽救了恶病质表型。因此,AR 可能代表一种对抗癌症恶病质的创新治疗策略。

https://cdn.ncbi.nlm.nih.gov/pmc/blobs/156b/11154773/20efc40137ca/JCSM-15-919-g003.jpg

文献AI研究员

20分钟写一篇综述,助力文献阅读效率提升50倍。

立即体验

用中文搜PubMed

大模型驱动的PubMed中文搜索引擎

马上搜索

文档翻译

学术文献翻译模型,支持多种主流文档格式。

立即体验