Suppr超能文献

血清血管标志物在儿童葡萄膜炎中的作用。

Serum Biomarkers of Vascular Involvement in Childhood Uveitis.

机构信息

Department of Ophthalmology, University Medical Center Utrecht, Utrecht, The Netherlands.

Center for Translational Immunology, University Medical Center Utrecht, University of Utrecht, Utrecht, The Netherlands.

出版信息

Transl Vis Sci Technol. 2024 Apr 2;13(4):9. doi: 10.1167/tvst.13.4.9.

Abstract

PURPOSE

Nonanterior uveitis frequently involves the retinal vasculature; however, no molecular markers associated with the retinal vascular disease are currently known. In this study, we aimed to identify serum biomarker signatures associated with retinal vascular involvement in noninfectious pediatric uveitis.

METHODS

We performed a 384-plex targeted proteomic analysis of serum samples of 154 noninfectious pediatric uveitis patients diagnosed with nonanterior uveitis (n = 74), idiopathic chronic anterior uveitis (iCAU, n = 36), or juvenile idiopathic arthritis-associated uveitis (JIA-U, n = 44), as well as 22 noninflammatory pediatric controls. Data on retinal vascular involvement (i.e., papillitis, cystoid macular edema, retinal vasculitis, or retinal capillary leakage on optical coherence tomography and/or fluorescein angiography) were used to stratify cases in the nonanterior uveitis group.

RESULTS

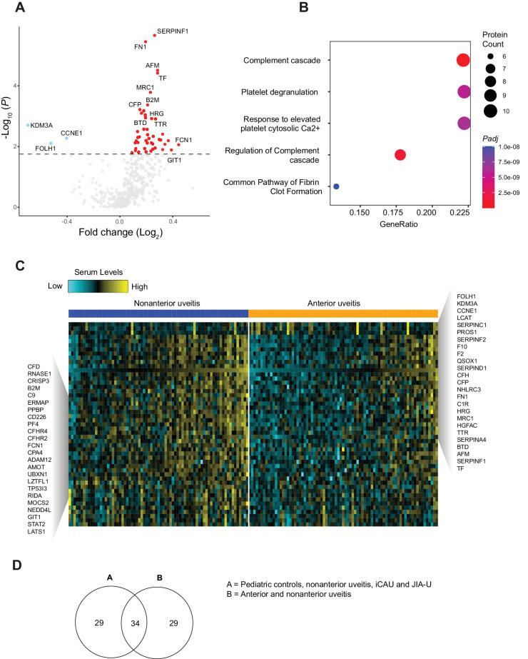
In the analysis of nonanterior uveitis, we identified nine proteins significantly associated with retinal vascular involvement, including F13B, MYOM3, and PTPN9. These proteins were enriched through pathway enrichment analysis for the coagulation cascade. Comparing cases and controls, we identified 63 differentially expressed proteins, notably proteins involved in platelet biology and complement cascades, which could be primarily attributed to differences in serum proteomes between anterior uveitis and nonanterior uveitis groups.

CONCLUSIONS

Serum proteins related to the coagulation and complement cascade are associated with retinal vascular involvement in pediatric uveitis patients. Our results indicate involvement of mediators that could interact with the microcirculation in pediatric uveitis and might serve as potential biomarkers in personalized medicine in the future.

TRANSLATIONAL RELEVANCE

Our targeted proteomics analysis in serum of pediatric uveitis patients indicates involvement of mediators that could interact with the microcirculation in pediatric uveitis and might serve as potential biomarkers in personalized medicine in the future.

摘要

目的

非前部葡萄膜炎常累及视网膜血管;然而,目前尚不知道与视网膜血管疾病相关的分子标志物。在这项研究中,我们旨在确定与非传染性小儿葡萄膜炎视网膜血管受累相关的血清生物标志物特征。

方法

我们对 154 名非传染性小儿葡萄膜炎患者(诊断为非前部葡萄膜炎患者 74 例,特发性慢性前葡萄膜炎患者 36 例,青少年特发性关节炎相关性葡萄膜炎患者 44 例)和 22 名非炎症性儿科对照者的血清样本进行了 384 个靶向蛋白质组分析。使用视网膜血管受累的数据(即光学相干断层扫描和/或荧光素血管造影上的视乳头炎、囊样黄斑水肿、视网膜血管炎或视网膜毛细血管渗漏)对非前部葡萄膜炎组的病例进行分层。

结果

在非前部葡萄膜炎的分析中,我们确定了 9 种与视网膜血管受累显著相关的蛋白质,包括 F13B、MYOM3 和 PTPN9。通过对凝血级联的途径富集分析,这些蛋白质得到了富集。在病例和对照组之间进行比较,我们发现了 63 种差异表达的蛋白质,特别是参与血小板生物学和补体级联的蛋白质,这主要归因于前葡萄膜炎和非前部葡萄膜炎组之间的血清蛋白质组差异。

结论

与凝血和补体级联相关的血清蛋白与小儿葡萄膜炎患者的视网膜血管受累有关。我们的研究结果表明,参与小儿葡萄膜炎的与微循环相互作用的介质可能作为未来个性化医学的潜在生物标志物。

翻译

曹明慧

https://cdn.ncbi.nlm.nih.gov/pmc/blobs/71d7/11005069/6b59ca0b9cef/tvst-13-4-9-f001.jpg

文献AI研究员

20分钟写一篇综述,助力文献阅读效率提升50倍。

立即体验

用中文搜PubMed

大模型驱动的PubMed中文搜索引擎

马上搜索

文档翻译

学术文献翻译模型,支持多种主流文档格式。

立即体验