Suppr超能文献

益生菌混合物通过调节肝脂代谢和肠道微生物群改善饮食诱导的 MASLD/MASH 小鼠模型。

Probiotic Mixture Ameliorates a Diet-Induced MASLD/MASH Murine Model through the Regulation of Hepatic Lipid Metabolism and the Gut Microbiome.

机构信息

School of Biological Sciences, University of Hong Kong, Pokfulam, Hong Kong 000, S.A.R., China.

State Key Laboratory of Pharmaceutical Biotechnology, The University of Hong Kong, Hong Kong 000, S.A.R., China.

出版信息

J Agric Food Chem. 2024 Apr 17;72(15):8536-8549. doi: 10.1021/acs.jafc.3c08910. Epub 2024 Apr 4.

Abstract

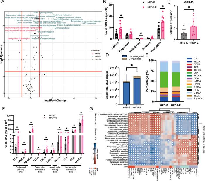
Metabolic dysfunction-associated steatotic liver disease (MASLD) is a prevalent metabolic disease that has no effective treatment. Our proprietary probiotic mixture, Prohep, has been proven in a previous study to be helpful in reducing hepatocellular carcinoma (HCC) in vivo. However, its prospective benefits on the treatment of other liver diseases such as MASLD, which is one of the major risk factors in the development of HCC, are unclear. To investigate the potential of Prohep in modulating the development and progression of MASLD, we first explored the effect of Prohep supplementation via voluntary intake in a high-fat diet (HFD)-induced MASLD/metabolic dysfunction-associated steatohepatitis (MASH) murine model. Our results indicated that Prohep alleviated HFD-induced liver steatosis and reduced excessive hepatic lipid accumulation and improved the plasma lipid profile when compared with HFD-fed control mice through suppressing hepatic de novo lipogenesis and cholesterol biosynthesis gene expressions. In addition, Prohep was able to modulate the gut microbiome, modify the bile acid (BA) profile, and elevate fecal short-chain fatty acid (SCFA) levels. Next, in a prolonged HFD-feeding MASLD/MASH model, we observed the effectiveness of Prohep in preventing the transition from MASLD to MASH via amelioration in hepatic steatosis, inflammation, and fibrosis. Taken together, Prohep could ameliorate HFD-induced MASLD and control the MASLD-to-MASH progression in mice. Our findings provide distinctive insights into the development of novel microbial therapy for the management of MASLD and MASH.

摘要

代谢相关脂肪性肝病(MAFLD)是一种常见的代谢性疾病,目前尚无有效的治疗方法。我们的专利益生菌混合物 Prohep 在之前的研究中已被证明有助于减少体内肝细胞癌(HCC)。然而,其在治疗其他肝脏疾病(如 MAFLD)方面的潜在益处尚不清楚,MAFLD 是 HCC 发展的主要危险因素之一。为了研究 Prohep 调节 MAFLD 发展和进展的潜力,我们首先探索了通过自愿摄入 Prohep 补充剂对高脂肪饮食(HFD)诱导的 MAFLD/代谢相关脂肪性肝炎(MASH)小鼠模型的影响。我们的结果表明,与 HFD 喂养的对照组小鼠相比,Prohep 通过抑制肝从头脂肪生成和胆固醇生物合成基因的表达,缓解了 HFD 诱导的肝脂肪变性,减少了过多的肝脂质积累,并改善了血浆脂质谱。此外,Prohep 能够调节肠道微生物群,改变胆汁酸(BA)谱,并升高粪便短链脂肪酸(SCFA)水平。接下来,在延长的 HFD 喂养 MAFLD/MASH 模型中,我们观察到 Prohep 通过改善肝脂肪变性、炎症和纤维化,有效预防 MAFLD 向 MASH 的转变。总之,Prohep 可以改善 HFD 诱导的 MAFLD,并控制小鼠 MAFLD 向 MASH 的进展。我们的研究结果为开发用于 MAFLD 和 MASH 管理的新型微生物治疗方法提供了独特的见解。

https://cdn.ncbi.nlm.nih.gov/pmc/blobs/6572/11037262/1007023d10c8/jf3c08910_0001.jpg

文献AI研究员

20分钟写一篇综述,助力文献阅读效率提升50倍。

立即体验

用中文搜PubMed

大模型驱动的PubMed中文搜索引擎

马上搜索

文档翻译

学术文献翻译模型,支持多种主流文档格式。

立即体验