Suppr超能文献

IDH1 磷酸化促进子宫内膜癌孕激素耐药。

Phosphorylation of IDH1 Facilitates Progestin Resistance in Endometrial Cancer.

机构信息

Precision Research Center for Refractory Diseases, Shanghai General Hospital, Shanghai Jiao Tong University School of Medicine, Shanghai, 201620, China.

Shanghai Institute of Hematology, State Key Laboratory of Medical Genomics, National Research Center for Translational Medicine, Ruijin Hospital, Shanghai Jiao Tong University School of Medicine, Shanghai, 200025, China.

出版信息

Adv Sci (Weinh). 2024 Jun;11(23):e2310208. doi: 10.1002/advs.202310208. Epub 2024 Apr 6.

Abstract

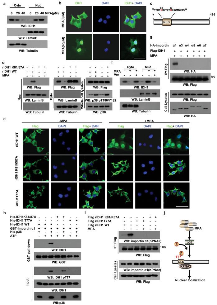
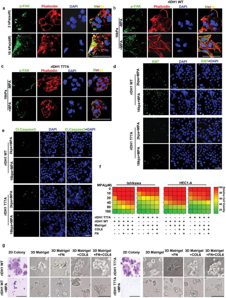
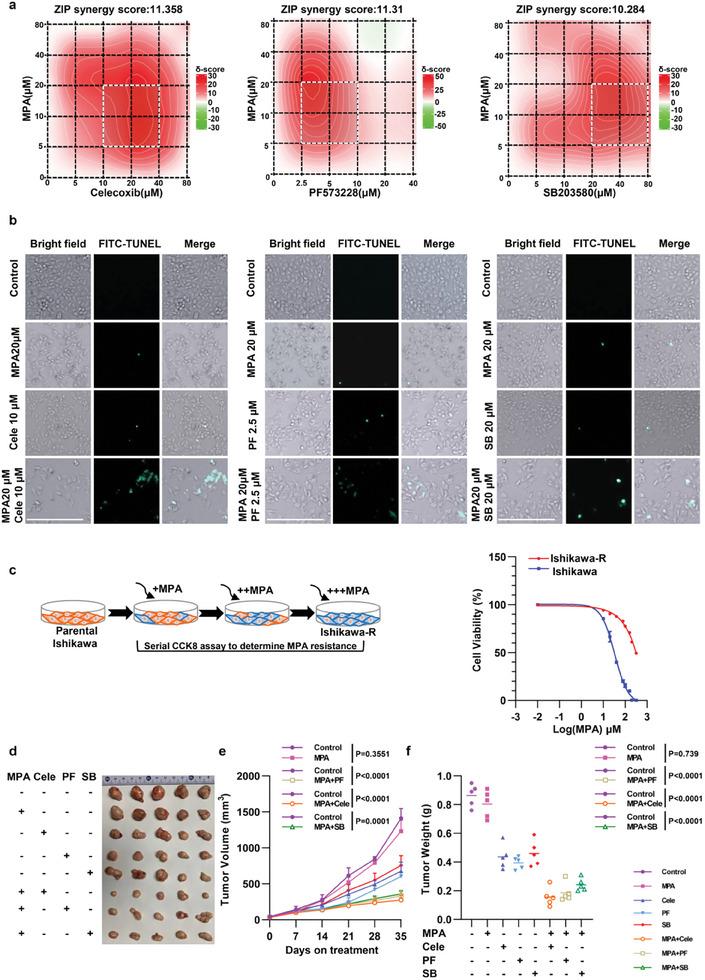
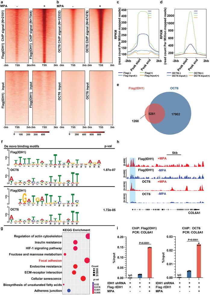
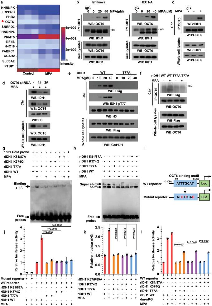
The progestin regimen is one of the main therapeutic strategies for women with endometrial cancer who undergo conservative management. Although many patients respond well to initial therapy, progestin-refractory disease inevitably emerges, and the molecular basis underlying progestin resistance has not been comprehensively elucidated. Herein, they demonstrated progestin results in p38-dependent IDH1 Thr 77 phosphorylation (pT77-IDH1). pT77-IDH1 translocates into the nucleus and is recruited to chromatin through its interaction with OCT6. IDH1-produced α-ketoglutarate (αKG) then facilitates the activity of OCT6 to promote focal adhesion related target gene transcription to confer progestin resistance. Pharmacological inhibition of p38 or focal adhesion signaling sensitizes endometrial cancer cells to progestin in vivo. The study reveals p38-dependent pT77-IDH1 as a key mediator of progestin resistance and a promising target for improving the efficacy of progestin therapy.

摘要

孕激素方案是接受保守管理的子宫内膜癌女性的主要治疗策略之一。尽管许多患者对初始治疗反应良好,但孕激素难治性疾病不可避免地出现,孕激素抵抗的分子基础尚未得到全面阐明。在这里,他们证明孕激素导致 IDH1 Thr 77 磷酸化(pT77-IDH1)依赖于 p38。pT77-IDH1 易位到细胞核,并通过与 OCT6 的相互作用被募集到染色质上。IDH1 产生的α-酮戊二酸(αKG)然后促进 OCT6 的活性,以促进局灶黏附相关靶基因转录,从而赋予孕激素抵抗性。药理学抑制 p38 或局灶黏附信号通路可使子宫内膜癌细胞对孕激素在体内敏感。该研究揭示了 p38 依赖性 pT77-IDH1 是孕激素抵抗的关键介质,是提高孕激素治疗效果的有希望的靶点。

https://cdn.ncbi.nlm.nih.gov/pmc/blobs/480f/11187910/3aa01d860d84/ADVS-11-2310208-g003.jpg

文献AI研究员

20分钟写一篇综述,助力文献阅读效率提升50倍。

立即体验

用中文搜PubMed

大模型驱动的PubMed中文搜索引擎

马上搜索

文档翻译

学术文献翻译模型,支持多种主流文档格式。

立即体验