Suppr超能文献

miR-532-5p的过表达通过抑制ABL1抑制股骨头非创伤性骨坏死中软骨细胞的氧化应激反应。

Overexpression of miR-532-5p restrains oxidative stress response of chondrocytes in nontraumatic osteonecrosis of the femoral head by inhibiting ABL1.

作者信息

Shang Peng, Liu Ying, Ren Jie, Liu Qingqing, Song Haobo, Jia Junqing, Liu Qiang

机构信息

Department of Orthopedics, Shanxi Bethune Hospital, Shanxi Academy of Medical Sciences, Tongji Shanxi Hospital, Third Hospital of Shanxi Medical University, Shanxi, 030032, P.R. China.

Tongji Hospital, Tongji Medical College, Huazhong University of Science and Technology, Wuhan, Hubei, 430030, P.R. China.

出版信息

Open Med (Wars). 2024 Mar 30;19(1):20240943. doi: 10.1515/med-2024-0943. eCollection 2024.

Abstract

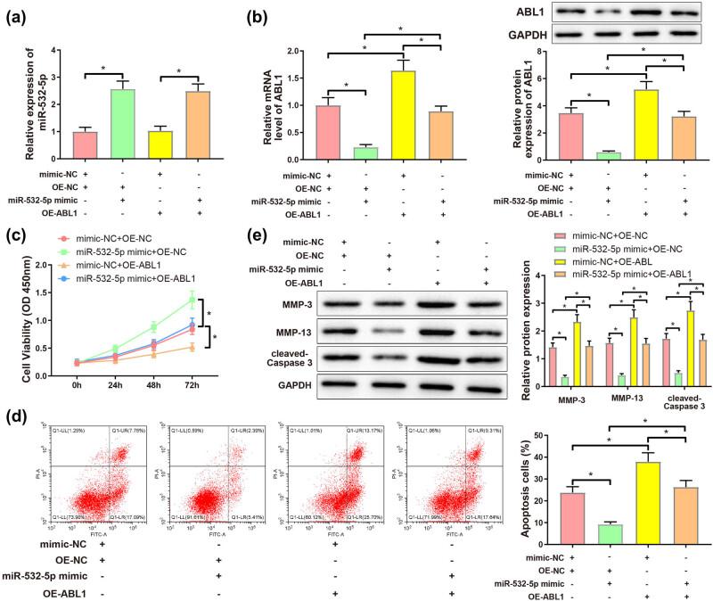
This study is to probe into the meaning of serum miR-532-5p in nontraumatic osteonecrosis of the femoral head (ONFH), and a molecular mechanism of miR-532-5p in the development of nontraumatic ONFH. This study enrolled 96 patients diagnosed with nontraumatic ONFH and 96 patients with femoral neck fracture. The levels of miR-532-5p, ABL1, MMP-3, MMP-13, and cleaved-caspase3 were determined. Radiographic progression was assessed by ARCO staging system. Visual analog scale (VAS) and Harris hip score (HHS) were employed for evaluation of the symptomatic severity of nontraumatic ONFH. Cell viability and apoptosis in chondrocytes isolated from clinical samples were investigated with CCK-8 and flow cytometry. The levels of lactic dehydrogenase (LDH), superoxide dismutase (SOD), and malondialdehyde (MDA), mitochondrial membrane potential (Δm), and reactive oxygen species (ROS) were determined. miR-532-5p was downregulated in tissues and serum of patients with nontraumatic ONFH, negatively related with ARCO staging and VAS, and positively correlated with HHS. Cell apoptosis, LDH, MDA, and ROS strengthened, while cell viability, Δm, and SOD reduced in chondrocytes of nontraumatic ONFH patients. ABL1 was upregulated in cartilage tissues from nontraumatic ONFH patients. miR-532-5p targeted ABL1, and overexpressed miR-532-5p alleviated nontraumatic ONFH-induced oxidative stress damage of chondrocytes by restraining ABL1. miR-532-5p ameliorated oxidative stress injury in nontraumatic ONFH by inhibiting ABL1.

摘要

本研究旨在探讨血清miR-532-5p在非创伤性股骨头坏死(ONFH)中的意义,以及miR-532-5p在非创伤性ONFH发生发展中的分子机制。本研究纳入了96例诊断为非创伤性ONFH的患者和96例股骨颈骨折患者。测定了miR-532-5p、ABL1、MMP-3、MMP-13和裂解型半胱天冬酶3的水平。采用ARCO分期系统评估影像学进展。采用视觉模拟评分法(VAS)和Harris髋关节评分(HHS)评估非创伤性ONFH的症状严重程度。用CCK-8和流式细胞术研究从临床样本中分离出的软骨细胞的细胞活力和凋亡情况。测定乳酸脱氢酶(LDH)、超氧化物歧化酶(SOD)、丙二醛(MDA)水平、线粒体膜电位(Δm)和活性氧(ROS)。非创伤性ONFH患者的组织和血清中miR-532-5p表达下调,与ARCO分期和VAS呈负相关,与HHS呈正相关。非创伤性ONFH患者软骨细胞的细胞凋亡、LDH、MDA和ROS增强,而细胞活力、Δm和SOD降低。非创伤性ONFH患者软骨组织中ABL1上调。miR-532-5p靶向ABL1,过表达miR-532-5p通过抑制ABL1减轻非创伤性ONFH诱导的软骨细胞氧化应激损伤。miR-532-5p通过抑制ABL1改善非创伤性ONFH中的氧化应激损伤。

https://cdn.ncbi.nlm.nih.gov/pmc/blobs/0be4/10997031/50d9eec6efb7/j_med-2024-0943-fig001.jpg

文献AI研究员

20分钟写一篇综述,助力文献阅读效率提升50倍。

立即体验

用中文搜PubMed

大模型驱动的PubMed中文搜索引擎

马上搜索

文档翻译

学术文献翻译模型,支持多种主流文档格式。

立即体验