Suppr超能文献

多杀巴斯德氏菌通过 FAK-AKT-FOXO1 轴激活细胞凋亡,导致肺完整性丧失、菌血症,最终引发细胞因子风暴。

Pasteurella multocida activates apoptosis via the FAK-AKT-FOXO1 axis to cause pulmonary integrity loss, bacteremia, and eventually a cytokine storm.

机构信息

College of Veterinary Medicine, Southwest University, Chongqing, China.

Department of Endocrinology and Metabolism, Center for Diabetes and Metabolism Research, West China Hospital, Sichuan University, Chengdu, China.

出版信息

Vet Res. 2024 Apr 8;55(1):46. doi: 10.1186/s13567-024-01298-7.

Abstract

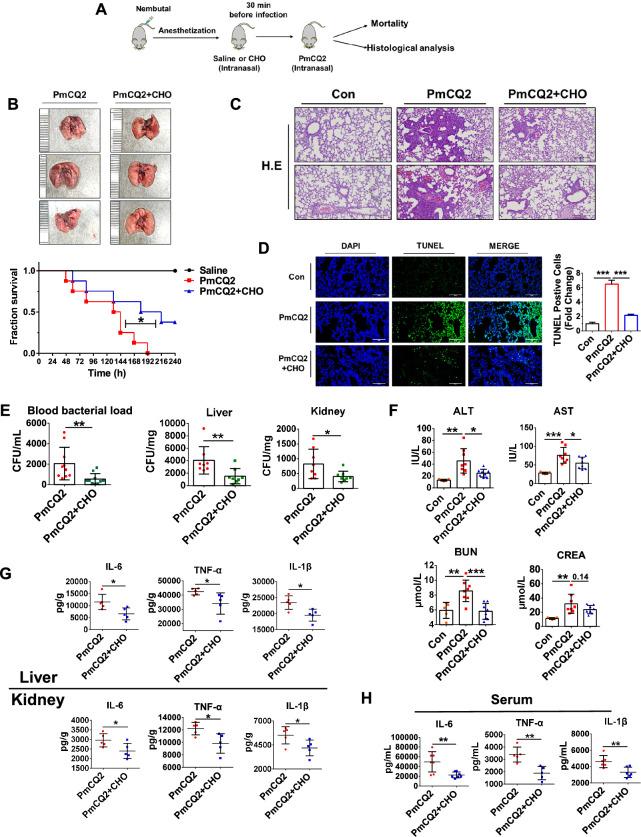
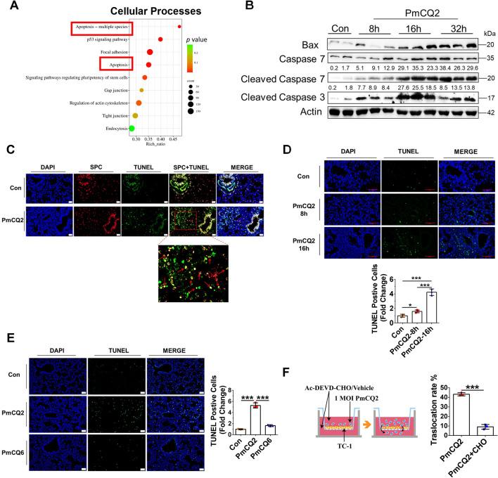
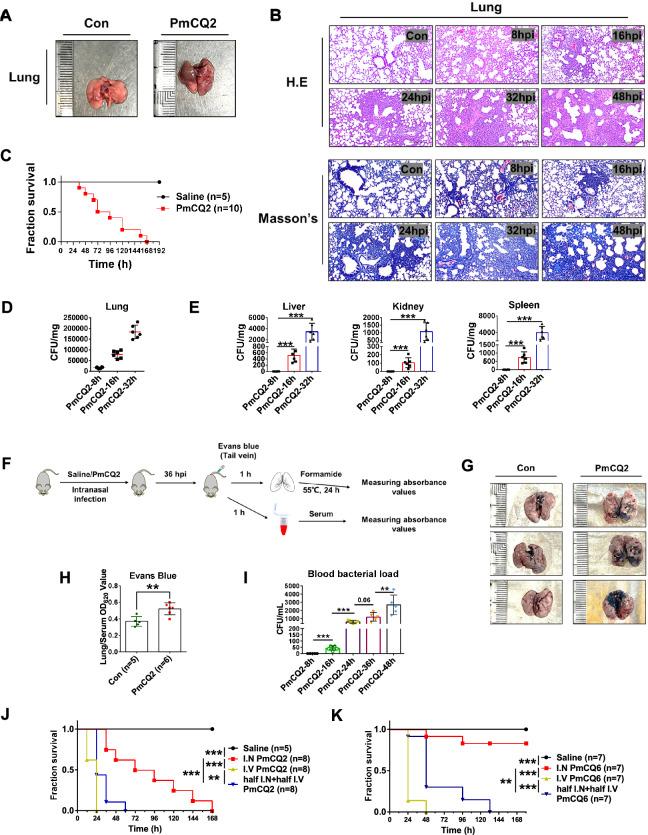
Pasteurella multocida is an important zoonotic respiratory pathogen capable of infecting a diverse range of hosts, including humans, farm animals, and wild animals. However, the precise mechanisms by which P. multocida compromises the pulmonary integrity of mammals and subsequently induces systemic infection remain largely unexplored. In this study, based on mouse and rabbit models, we found that P. multocida causes not only lung damage but also bacteremia due to the loss of lung integrity. Furthermore, we demonstrated that bacteremia is an important aspect of P. multocida pathogenesis, as evidenced by the observed multiorgan damage and systemic inflammation, and ultimately found that this systemic infection leads to a cytokine storm that can be mitigated by IL-6-neutralizing antibodies. As a result, we divided the pathogenesis of P. multocida into two phases: the pulmonary infection phase and the systemic infection phase. Based on unbiased RNA-seq data, we discovered that P. multocida-induced apoptosis leads to the loss of pulmonary epithelial integrity. These findings have been validated in both TC-1 murine lung epithelial cells and the lungs of model mice. Conversely, the administration of Ac-DEVD-CHO, an apoptosis inhibitor, effectively restored pulmonary epithelial integrity, significantly mitigated lung damage, inhibited bacteremia, attenuated the cytokine storm, and reduced mortality in mouse models. At the molecular level, we demonstrated that the FAK-AKT-FOXO1 axis is involved in P. multocida-induced lung epithelial cell apoptosis in both cells and animals. Thus, our research provides crucial information with regard to the pathogenesis of P. multocida as well as potential treatment options for this and other respiratory bacterial diseases.

摘要

多杀巴斯德菌是一种重要的人畜共患呼吸道病原体,能够感染多种宿主,包括人类、家畜和野生动物。然而,多杀巴斯德菌破坏哺乳动物肺部完整性并随后诱导全身感染的确切机制在很大程度上仍未得到探索。在这项研究中,基于小鼠和兔模型,我们发现多杀巴斯德菌不仅会导致肺部损伤,还会由于肺部完整性的丧失而导致菌血症。此外,我们证明菌血症是多杀巴斯德菌发病机制的一个重要方面,这表现在观察到的多器官损伤和全身炎症,最终发现这种全身感染会导致细胞因子风暴,而 IL-6 中和抗体可以减轻这种风暴。因此,我们将多杀巴斯德菌的发病机制分为两个阶段:肺部感染阶段和全身感染阶段。基于无偏 RNA-seq 数据,我们发现多杀巴斯德菌诱导的细胞凋亡导致肺部上皮细胞完整性丧失。这些发现已在 TC-1 小鼠肺上皮细胞和模型小鼠的肺部得到验证。相反,凋亡抑制剂 Ac-DEVD-CHO 的给药可有效恢复肺上皮细胞完整性,显著减轻肺损伤,抑制菌血症,减弱细胞因子风暴,并降低小鼠模型的死亡率。在分子水平上,我们证明 FAK-AKT-FOXO1 轴参与了多杀巴斯德菌诱导的细胞和动物肺上皮细胞凋亡。因此,我们的研究为多杀巴斯德菌的发病机制以及针对这种和其他呼吸道细菌疾病的潜在治疗方法提供了重要信息。

https://cdn.ncbi.nlm.nih.gov/pmc/blobs/023e/11003142/7b04d6aa2149/13567_2024_1298_Fig1_HTML.jpg

文献AI研究员

20分钟写一篇综述,助力文献阅读效率提升50倍。

立即体验

用中文搜PubMed

大模型驱动的PubMed中文搜索引擎

马上搜索

文档翻译

学术文献翻译模型,支持多种主流文档格式。

立即体验