Suppr超能文献

在 SIV 感染的恒河猴中早期进行抗逆转录病毒治疗会揭示出反弹有能力的病毒储存库的多相、饱和动态积累。

Early antiretroviral therapy in SIV-infected rhesus macaques reveals a multiphasic, saturable dynamic accumulation of the rebound competent viral reservoir.

机构信息

AIDS and Cancer Virus Program, Frederick National Laboratory for Cancer Research, Frederick, Maryland, United States of America.

Vaccine and Gene Therapy Institute and Oregon National Primate Research Center, Oregon Health & Science University, Beaverton, Oregon, United States of America.

出版信息

PLoS Pathog. 2024 Apr 9;20(4):e1012135. doi: 10.1371/journal.ppat.1012135. eCollection 2024 Apr.

Abstract

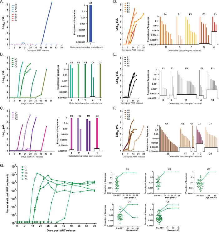
The rebound competent viral reservoir (RCVR)-virus that persists during antiretroviral treatment (ART) and can reignite systemic infection when treatment is stopped-is the primary barrier to eradicating HIV. We used time to initiation of ART during primary infection of rhesus macaques (RMs) after intravenous challenge with barcoded SIVmac239 as a means to elucidate the dynamics of RCVR establishment in groups of RMs by creating a multi-log range of pre-ART viral loads and then assessed viral time-to-rebound and reactivation rates resulting from the discontinuation of ART after one year. RMs started on ART on days 3, 4, 5, 6, 7, 9 or 12 post-infection showed a nearly 10-fold difference in pre-ART viral measurements for successive ART-initiation timepoints. Only 1 of 8 RMs initiating ART on days 3 and 4 rebounded after ART interruption despite measurable pre-ART plasma viremia. Rebounding plasma from the 1 rebounding RM contained only a single barcode lineage detected at day 50 post-ART. All RMs starting ART on days 5 and 6 rebounded between 14- and 50-days post-ART with 1-2 rebounding variants each. RMs starting ART on days 7, 9, and 12 had similar time-to-measurable plasma rebound kinetics despite multiple log differences in pre-ART plasma viral load (pVL), with all RMs rebounding between 7- and 16-days post-ART with 3-28 rebounding lineages. Calculated reactivation rates per pre-ART pVL were highest for RMs starting ART on days 5, 6, and 7 after which the rate of accumulation of the RCVR markedly decreased for RMs treated on days 9 and 12, consistent with multiphasic establishment and near saturation of the RCVR within 2 weeks post infection. Taken together, these data highlight the heterogeneity of the RCVR between RMs, the stochastic establishment of the very early RCVR, and the saturability of the RCVR prior to peak viral infection.

摘要

在抗逆转录病毒治疗 (ART) 期间持续存在的反弹病毒库 (RCVR)-病毒,当治疗停止时可能重新引发全身感染-是根除 HIV 的主要障碍。我们使用恒河猴 (RMs) 静脉内接受带有条形码的 SIVmac239 初次感染后开始 ART 的时间作为一种手段,通过在多个对数范围内建立 pre-ART 病毒载量来阐明 RCVR 在 RMs 群体中的建立动态,然后评估在一年后停止 ART 后病毒反弹和再激活的速率。在感染后第 3、4、5、6、7、9 或 12 天开始 ART 的 RMs 在 pre-ART 病毒测量方面表现出近 10 倍的差异,这是由于连续的 ART 起始时间点不同。尽管有可测量的 pre-ART 血浆病毒血症,但在感染后第 3 和 4 天开始 ART 的 8 只 RMs 中只有 1 只在 ART 中断后反弹。在 ART 中断后反弹的 1 只 RM 的血浆中仅含有在 ART 后第 50 天检测到的单一条形码谱系。在感染后第 5 和 6 天开始 ART 的所有 RMs 在 ART 后 14-50 天之间反弹,每个 RM 有 1-2 个反弹变体。在感染后第 7、9 和 12 天开始 ART 的 RMs 尽管 pre-ART 血浆病毒载量 (pVL) 对数差异很大,但具有相似的可测量血浆反弹动力学,所有 RMs 在 ART 后 7-16 天之间反弹,有 3-28 个反弹谱系。根据每个 pre-ART pVL 计算的再激活率对于在感染后第 5、6 和 7 天开始 ART 的 RMs 最高,此后对于在感染后第 9 和 12 天接受治疗的 RMs,RCVR 的积累率显著降低,这与感染后 2 周内 RCVR 的多相建立和近乎饱和一致。综上所述,这些数据突出了 RMs 之间 RCVR 的异质性、早期 RCVR 的随机建立以及在达到峰值病毒感染之前 RCVR 的饱和性。

https://cdn.ncbi.nlm.nih.gov/pmc/blobs/f9c1/11003637/d095e176907b/ppat.1012135.g001.jpg

文献AI研究员

20分钟写一篇综述,助力文献阅读效率提升50倍。

立即体验

用中文搜PubMed

大模型驱动的PubMed中文搜索引擎

马上搜索

文档翻译

学术文献翻译模型,支持多种主流文档格式。

立即体验