Suppr超能文献

基于单细胞长读测序的映射揭示了发育中和成年鼠和人脑的特异性剪接模式。

Single-cell long-read sequencing-based mapping reveals specialized splicing patterns in developing and adult mouse and human brain.

机构信息

Feil Family Brain and Mind Research Institute, Weill Cornell Medicine, New York, NY, USA.

Center for Neurogenetics, Weill Cornell Medicine, New York, NY, USA.

出版信息

Nat Neurosci. 2024 Jun;27(6):1051-1063. doi: 10.1038/s41593-024-01616-4. Epub 2024 Apr 9.

Abstract

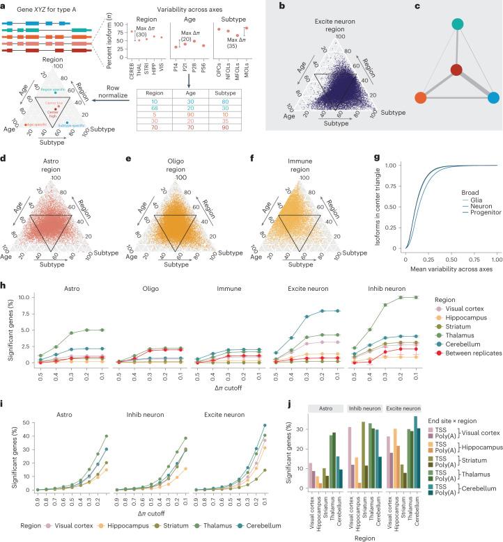
RNA isoforms influence cell identity and function. However, a comprehensive brain isoform map was lacking. We analyze single-cell RNA isoforms across brain regions, cell subtypes, developmental time points and species. For 72% of genes, full-length isoform expression varies along one or more axes. Splicing, transcription start and polyadenylation sites vary strongly between cell types, influence protein architecture and associate with disease-linked variation. Additionally, neurotransmitter transport and synapse turnover genes harbor cell-type variability across anatomical regions. Regulation of cell-type-specific splicing is pronounced in the postnatal day 21-to-postnatal day 28 adolescent transition. Developmental isoform regulation is stronger than regional regulation for the same cell type. Cell-type-specific isoform regulation in mice is mostly maintained in the human hippocampus, allowing extrapolation to the human brain. Conversely, the human brain harbors additional cell-type specificity, suggesting gain-of-function isoforms. Together, this detailed single-cell atlas of full-length isoform regulation across development, anatomical regions and species reveals an unappreciated degree of isoform variability across multiple axes.

摘要

RNA 异构体影响细胞的身份和功能。然而,全面的大脑异构体图谱仍然缺乏。我们分析了跨越脑区、细胞亚型、发育时间点和物种的单细胞 RNA 异构体。对于 72%的基因,全长异构体表达沿着一个或多个轴变化。剪接、转录起始和聚腺苷酸化位点在细胞类型之间变化很大,影响蛋白质结构并与疾病相关的变异有关。此外,神经递质转运和突触更新基因在解剖区域之间具有细胞类型变异性。细胞类型特异性剪接的调节在出生后第 21 天至第 28 天的青春期过渡期间显著。对于同一细胞类型,发育性异构体调节强于区域调节。在小鼠中,细胞类型特异性异构体调节在很大程度上被维持在人类海马体中,从而可以推断到人类大脑。相反,人类大脑具有额外的细胞类型特异性,提示功能获得性异构体。总之,这个跨越发育、解剖区域和物种的全长异构体调节的详细单细胞图谱揭示了在多个轴上的异构体可变性程度超出预期。

https://cdn.ncbi.nlm.nih.gov/pmc/blobs/d8ee/11156589/5b93fbdf4825/41593_2024_1616_Fig1_HTML.jpg

文献AI研究员

20分钟写一篇综述,助力文献阅读效率提升50倍。

立即体验

用中文搜PubMed

大模型驱动的PubMed中文搜索引擎

马上搜索

文档翻译

学术文献翻译模型,支持多种主流文档格式。

立即体验