Suppr超能文献

在免疫介导的难治性关节炎中组织归巢 CD4+和 CD8+T 细胞克隆的单细胞特征。

Single-cell characterisation of tissue homing CD4 + and CD8 + T cell clones in immune-mediated refractory arthritis.

机构信息

Hematology Research Unit Helsinki, University of Helsinki and Helsinki University Hospital Comprehensive Cancer Center, Helsinki, Finland.

Translational Immunology Research Program, University of Helsinki and Helsinki University Hospital, Helsinki, Finland.

出版信息

Mol Med. 2024 Apr 9;30(1):48. doi: 10.1186/s10020-024-00802-1.

Abstract

BACKGROUND

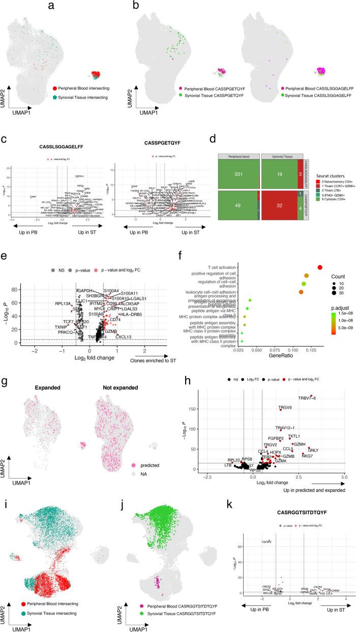
Immune-mediated arthritis is a group of autoinflammatory diseases, where the patient's own immune system attacks and destroys synovial joints. Sustained remission is not always achieved with available immunosuppressive treatments, warranting more detailed studies of T cell responses that perpetuate synovial inflammation in treatment-refractory patients.

METHODS

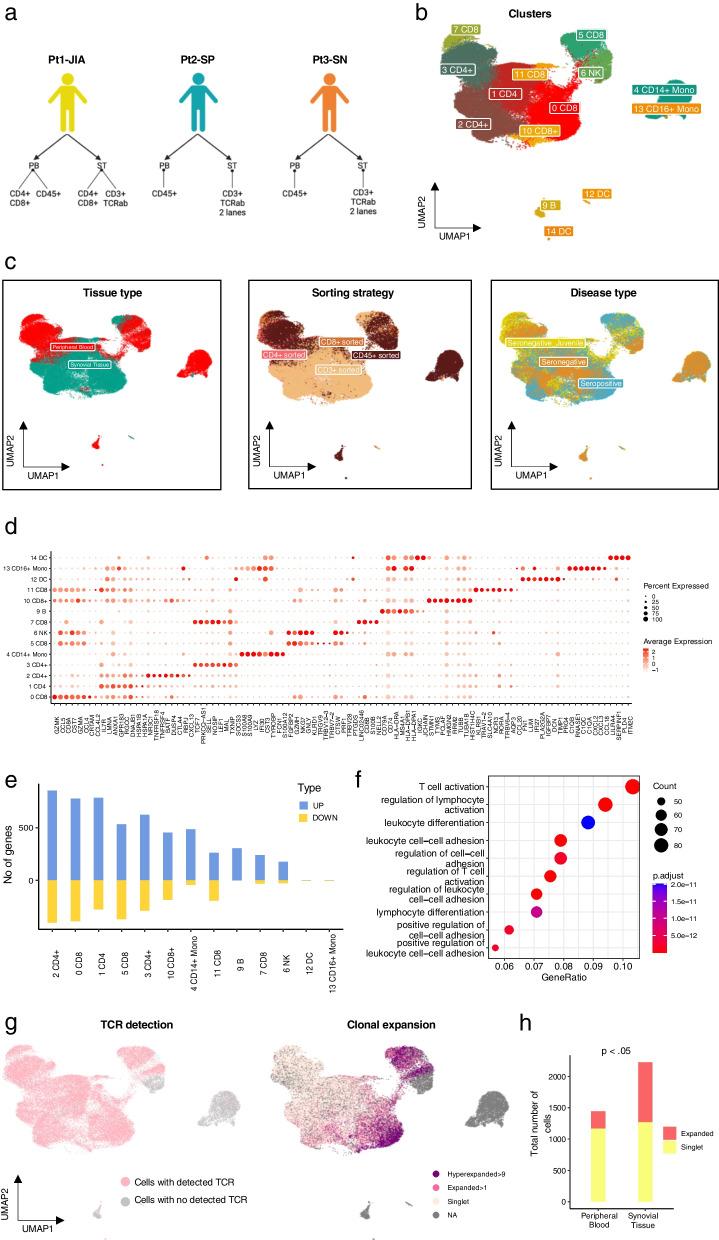
In this study, we investigated CD4 + and CD8 + T lymphocytes from the synovial tissue and peripheral blood of patients with treatment-resistant immune-mediated arthritis using paired single-cell RNA and TCR-sequencing. To gain insights into the trafficking of clonal families, we compared the phenotypes of clones with the exact same TCRß amino acid sequence between the two tissues.

RESULTS

Our results show that both CD4 + and CD8 + T cells display a more activated and inflamed phenotype in the synovial tissue compared to peripheral blood both at the population level and within individual T cell families. Furthermore, we found that both cell subtypes exhibited clonal expansion in the synovial tissue.

CONCLUSIONS

Our findings suggest that the local environment in the synovium drives the proliferation of activated cytotoxic T cells, and both CD4 + and CD8 + T cells may contribute to tissue destruction and disease pathogenesis.

摘要

背景

免疫介导性关节炎是一组自身炎症性疾病,患者自身的免疫系统攻击并破坏滑膜关节。现有的免疫抑制治疗并不总能实现持续缓解,因此需要更详细地研究持续引发滑膜炎症的 T 细胞反应,以治疗治疗抵抗的患者。

方法

在这项研究中,我们使用配对的单细胞 RNA 和 TCR 测序,研究了治疗抵抗的免疫介导性关节炎患者的滑膜组织和外周血中的 CD4+和 CD8+T 淋巴细胞。为了深入了解克隆家族的迁移,我们比较了两种组织中具有完全相同 TCRβ氨基酸序列的克隆的表型。

结果

我们的结果表明,与外周血相比,CD4+和 CD8+T 细胞在群体水平和单个 T 细胞家族内均表现出更活跃和更炎症的表型。此外,我们发现这两种细胞亚型在滑膜组织中均表现出克隆扩增。

结论

我们的研究结果表明,滑膜中的局部环境驱动活化的细胞毒性 T 细胞的增殖,CD4+和 CD8+T 细胞都可能导致组织破坏和疾病发病机制。

https://cdn.ncbi.nlm.nih.gov/pmc/blobs/3a99/11005137/1c2f8d3bfa2f/10020_2024_802_Fig1_HTML.jpg

文献AI研究员

20分钟写一篇综述,助力文献阅读效率提升50倍。

立即体验

用中文搜PubMed

大模型驱动的PubMed中文搜索引擎

马上搜索

文档翻译

学术文献翻译模型,支持多种主流文档格式。

立即体验