Suppr超能文献

多功能纳米酶集抗氧化、抗菌和促血管生成作用于一体用于皮肤伤口管理。

A Multifunctional Nanozyme Integrating Antioxidant, Antimicrobial and Pro-Vascularity for Skin Wound Management.

机构信息

Department of Orthopedics, Guangdong Provincial Second Hospital of Traditional Chinese Medicine, Guangzhou, 510095, People's Republic of China.

Department of Orthopedics, Guangdong Provincial Engineering Technology Research Institute of Traditional Chinese Medicine, Guangzhou, 510095, People's Republic of China.

出版信息

Int J Nanomedicine. 2024 Apr 4;19:3217-3232. doi: 10.2147/IJN.S452216. eCollection 2024.

Abstract

BACKGROUND

Skin wounds are a prevalent issue that can have severe health consequences if not treated correctly. Nanozymes offer a promising therapeutic approach for the treatment of skin wounds, owing to their advantages in regulating redox homeostasis to reduce oxidative damage and kill bacteria. These properties make them an effective treatment option for skin wounds. However, most of current nanozymes lack the capability to simultaneously address inflammation, oxidative stress, and bacterial infection during the wound healing process. There is still great potential for nanozymes to increase their therapeutic functional diversity and efficacy.

METHODS

Herein, copper-doped hollow mesopores cerium oxide (Cu-HMCe) nanozymes with multifunctional of antioxidant, antimicrobial and pro-vascularity is successfully prepared. Cu-HMCe can be efficiently prepared through a simple and rapid solution method and displays sound physiological stability. The biocompatibility, pro-angiogenic, antimicrobial, and antioxidant properties of Cu-HMCe were assessed. Moreover, a full-thickness skin defect infection model was utilized to investigate the wound healing capacity, as well as anti-inflammatory and pro-angiogenic properties of nanozymes in vivo.

RESULTS

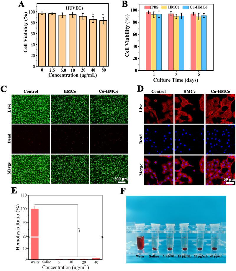
Both in vitro and in vivo experiments have substantiated Cu-HMCe's remarkable biocompatibility. Moreover, Cu-HMCe possesses potent antioxidant enzyme-like catalytic activity, effectively clearing DPPH radicals (with a scavenging rate of 80%), hydroxyl radicals, and reactive oxygen species. Additionally, Cu-HMCe exhibits excellent antimicrobial and pro-angiogenic properties, with over 70% inhibition of both and . These properties collectively promote wound healing, and the wound treated with Cu-HMCe achieved a closure rate of over 90% on the 14th day.

CONCLUSION

The results indicate that multifunctional Cu-HMCe with antioxidant, antimicrobial, and pro-angiogenic properties was successfully prepared and exhibited remarkable efficacy in promoting wound healing. This nanozymes providing a promising strategy for skin repair.

摘要

背景

皮肤伤口是一个普遍存在的问题,如果处理不当,可能会产生严重的健康后果。纳米酶在调节氧化还原平衡以减少氧化损伤和杀死细菌方面具有优势,为皮肤伤口的治疗提供了一种有前途的治疗方法。这些特性使它们成为治疗皮肤伤口的有效选择。然而,大多数现有的纳米酶缺乏同时解决伤口愈合过程中炎症、氧化应激和细菌感染的能力。纳米酶在增加其治疗功能多样性和疗效方面仍有很大的潜力。

方法

本文成功制备了具有抗氧化、抗菌和促血管生成多功能的铜掺杂中空介孔氧化铈(Cu-HMCe)纳米酶。Cu-HMCe 可以通过简单快速的溶液法高效制备,具有良好的生理稳定性。评估了 Cu-HMCe 的生物相容性、促血管生成、抗菌和抗氧化特性。此外,还利用全层皮肤缺损感染模型研究了纳米酶在体内的伤口愈合能力、抗炎和促血管生成特性。

结果

体内外实验均证实了 Cu-HMCe 的显著生物相容性。此外,Cu-HMCe 具有强大的抗氧化酶样催化活性,可有效清除 DPPH 自由基(清除率为 80%)、羟基自由基和活性氧。此外,Cu-HMCe 具有优异的抗菌和促血管生成特性,对 和 的抑制率均超过 70%。这些特性共同促进伤口愈合,用 Cu-HMCe 处理的伤口在第 14 天的闭合率超过 90%。

结论

结果表明,成功制备了具有抗氧化、抗菌和促血管生成功能的多功能 Cu-HMCe,并在促进伤口愈合方面表现出显著疗效。这种纳米酶为皮肤修复提供了一种有前途的策略。

https://cdn.ncbi.nlm.nih.gov/pmc/blobs/367f/11001553/5490d14c393e/IJN-19-3217-g0001.jpg

文献AI研究员

20分钟写一篇综述,助力文献阅读效率提升50倍。

立即体验

用中文搜PubMed

大模型驱动的PubMed中文搜索引擎

马上搜索

文档翻译

学术文献翻译模型,支持多种主流文档格式。

立即体验