Suppr超能文献

锌簇转录因子Rob1中的功能获得性突变驱动白色念珠菌在囊性纤维化肺环境中的适应性生长。

A gain-of-function mutation in zinc cluster transcription factor Rob1 drives Candida albicans adaptive growth in the cystic fibrosis lung environment.

作者信息

Gnaien Mayssa, Maufrais Corinne, Rebai Yasmine, Kallel Aicha, Ma Laurence, Hamouda Samia, Khalsi Fatma, Meftah Khaoula, Smaoui Hanen, Khemiri Monia, Hadj Fredj Sondes, Bachellier-Bassi Sophie, Najjar Imène, Messaoud Taieb, Boussetta Khadija, Kallel Kalthoum, Mardassi Helmi, d'Enfert Christophe, Bougnoux Marie-Elisabeth, Znaidi Sadri

机构信息

Institut Pasteur de Tunis, University of Tunis El Manar, Laboratoire de Microbiologie Moléculaire, Vaccinologie et Développement Biotechnologique (LR16IPT01), Tunis, Tunisia.

Institut Pasteur, Université Paris Cité, INRAE USC2019A, Département Mycologie, Unité Biologie et Pathogénicité Fongiques, Paris, France.

出版信息

PLoS Pathog. 2024 Apr 11;20(4):e1012154. doi: 10.1371/journal.ppat.1012154. eCollection 2024 Apr.

Abstract

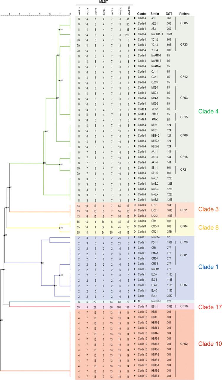
Candida albicans chronically colonizes the respiratory tract of patients with Cystic Fibrosis (CF). It competes with CF-associated pathogens (e.g. Pseudomonas aeruginosa) and contributes to disease severity. We hypothesize that C. albicans undergoes specific adaptation mechanisms that explain its persistence in the CF lung environment. To identify the underlying genetic and phenotypic determinants, we serially recovered 146 C. albicans clinical isolates over a period of 30 months from the sputum of 25 antifungal-naive CF patients. Multilocus sequence typing analyses revealed that most patients were individually colonized with genetically close strains, facilitating comparative analyses between serial isolates. We strikingly observed differential ability to filament and form monospecies and dual-species biofilms with P. aeruginosa among 18 serial isolates sharing the same diploid sequence type, recovered within one year from a pediatric patient. Whole genome sequencing revealed that their genomes were highly heterozygous and similar to each other, displaying a highly clonal subpopulation structure. Data mining identified 34 non-synonymous heterozygous SNPs in 19 open reading frames differentiating the hyperfilamentous and strong biofilm-former strains from the remaining isolates. Among these, we detected a glycine-to-glutamate substitution at position 299 (G299E) in the deduced amino acid sequence of the zinc cluster transcription factor ROB1 (ROB1G299E), encoding a major regulator of filamentous growth and biofilm formation. Introduction of the G299E heterozygous mutation in a co-isolated weak biofilm-former CF strain was sufficient to confer hyperfilamentous growth, increased expression of hyphal-specific genes, increased monospecies biofilm formation and increased survival in dual-species biofilms formed with P. aeruginosa, indicating that ROB1G299E is a gain-of-function mutation. Disruption of ROB1 in a hyperfilamentous isolate carrying the ROB1G299E allele abolished hyperfilamentation and biofilm formation. Our study links a single heterozygous mutation to the ability of C. albicans to better survive during the interaction with other CF-associated microbes and illuminates how adaptive traits emerge in microbial pathogens to persistently colonize and/or infect the CF-patient airways.

摘要

白色念珠菌长期定植于囊性纤维化(CF)患者的呼吸道。它与CF相关病原体(如铜绿假单胞菌)竞争,并加重疾病严重程度。我们推测白色念珠菌会经历特定的适应机制,以解释其在CF肺部环境中的持续存在。为了确定潜在的遗传和表型决定因素,我们在30个月的时间里,从25名未接受过抗真菌治疗的CF患者的痰液中连续获取了146株白色念珠菌临床分离株。多位点序列分型分析表明,大多数患者被基因相近的菌株单独定植,这便于对连续分离株进行比较分析。我们惊人地观察到,在一名儿科患者一年内分离出的18株具有相同二倍体序列类型的连续分离株中,它们在形成丝状菌、单菌种和与铜绿假单胞菌的双菌种生物膜方面存在差异能力。全基因组测序显示,它们的基因组高度杂合且彼此相似,呈现出高度克隆的亚群结构。数据挖掘在19个开放阅读框中鉴定出34个非同义杂合单核苷酸多态性,这些多态性将高丝状和强生物膜形成菌株与其余分离株区分开来。其中,我们在锌簇转录因子ROB1(ROB1G299E)的推导氨基酸序列第299位检测到甘氨酸到谷氨酸的替换,ROB1编码丝状生长和生物膜形成的主要调节因子。在共同分离出的弱生物膜形成CF菌株中引入G299E杂合突变足以赋予高丝状生长、菌丝特异性基因表达增加、单菌种生物膜形成增加以及在与铜绿假单胞菌形成的双菌种生物膜中生存能力增强,这表明ROB1G299E是一个功能获得性突变。在携带ROB1G299E等位基因的高丝状分离株中破坏ROB1可消除高丝状化和生物膜形成。我们的研究将一个单一的杂合突变与白色念珠菌在与其他CF相关微生物相互作用期间更好地存活的能力联系起来,并阐明了微生物病原体如何出现适应性特征以持续定植和/或感染CF患者气道。

https://cdn.ncbi.nlm.nih.gov/pmc/blobs/99d4/11037546/08136ed8e238/ppat.1012154.g001.jpg

文献AI研究员

20分钟写一篇综述,助力文献阅读效率提升50倍。

立即体验

用中文搜PubMed

大模型驱动的PubMed中文搜索引擎

马上搜索

文档翻译

学术文献翻译模型,支持多种主流文档格式。

立即体验