Suppr超能文献

确定能使基于薄膜的制剂将mRNA脂质纳米颗粒从冷冻状态中取出的方法。

Identification of film-based formulations that move mRNA lipid nanoparticles out of the freezer.

作者信息

Doan Trang Nguyen Kieu, Davis Madison M, Croyle Maria A

机构信息

College of Pharmacy, Division of Molecular Pharmaceutics and Drug Delivery, The University of Texas at Austin, Austin, TX 78712, USA.

John R. LaMontagne Center for Infectious Disease, The University of Texas at Austin, Austin, TX 78712, USA.

出版信息

Mol Ther Nucleic Acids. 2024 Mar 26;35(2):102179. doi: 10.1016/j.omtn.2024.102179. eCollection 2024 Jun 11.

Abstract

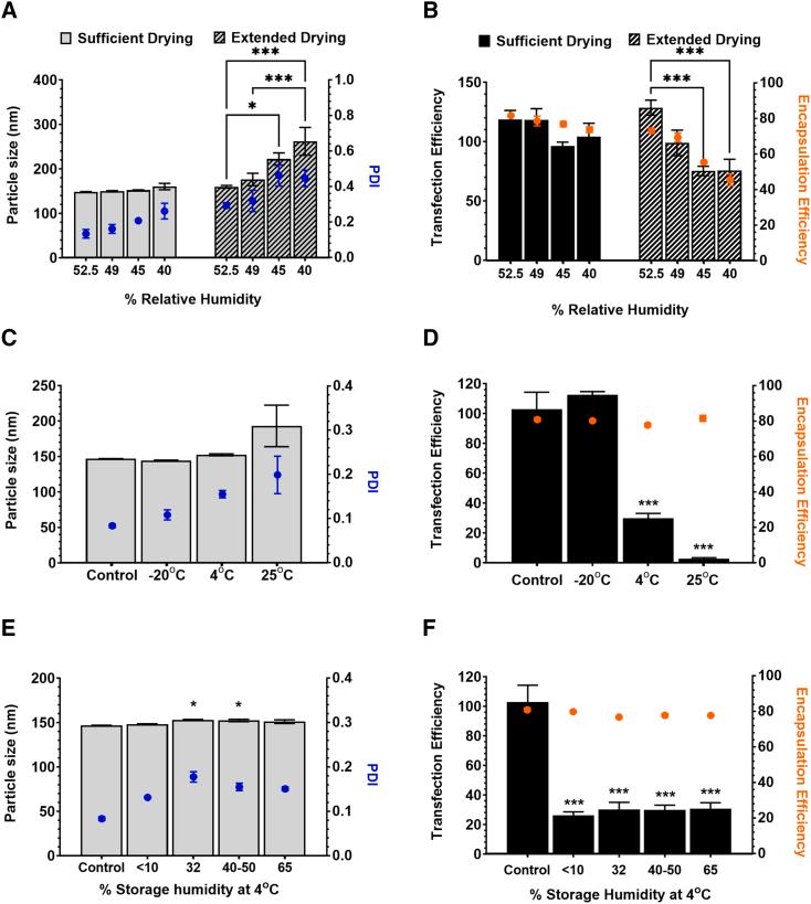
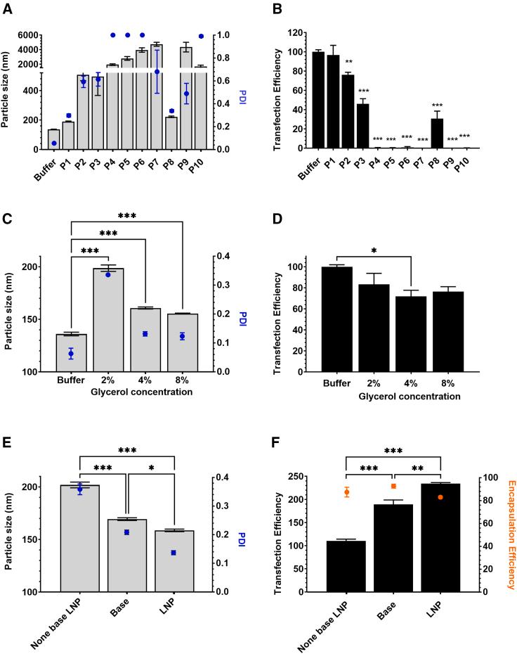
COVID-19 vaccines consisting of mRNA lipid nanoparticles (LNPs) encoding the severe acute respiratory syndrome coronavirus 2 (SARS-CoV-2) spike protein antigen protected millions of people from severe disease; however, they must be stored frozen prior to use. The objective of this study was to evaluate the compatibility and stability of mRNA LNPs within a polymer-based film matrix. An optimized formulation of polymer base, glycerol, surfactants, and PEGylated lipid that prevents damage to the LNP due to physical changes during the film-forming process (osmotic stress, surface tension, spatial stress, and water loss) was identified. Surfactants added to LNP stock prior to mixing with other film components contributed to this effect. Formulations prepared at pH ≥ 8.5 extended transfection efficiency beyond 4 weeks at 4°C when combined with known nucleic acid stabilizers. mRNA LNPs were most stable in films when manufactured in an environment of ∼50% relative humidity. The optimized formulation offers 16-week stability at 4°C.

摘要

由编码严重急性呼吸综合征冠状病毒2(SARS-CoV-2)刺突蛋白抗原的信使核糖核酸脂质纳米颗粒(LNP)组成的新冠疫苗保护了数百万人免受重症疾病侵害;然而,它们在使用前必须冷冻保存。本研究的目的是评估信使核糖核酸LNP在基于聚合物的薄膜基质中的相容性和稳定性。确定了一种聚合物基、甘油、表面活性剂和聚乙二醇化脂质的优化配方,该配方可防止在成膜过程中由于物理变化(渗透压、表面张力、空间应力和水分流失)对LNP造成损害。在与其他薄膜成分混合之前添加到LNP储备液中的表面活性剂有助于实现这一效果。当与已知的核酸稳定剂联合使用时,在pH≥8.5条件下制备的配方在4℃下可将转染效率延长至4周以上。当在相对湿度约为50%的环境中制造时,信使核糖核酸LNP在薄膜中最稳定。优化后的配方在4℃下具有16周的稳定性。

https://cdn.ncbi.nlm.nih.gov/pmc/blobs/2754/11007537/79ea4eae5508/fx1.jpg

文献AI研究员

20分钟写一篇综述,助力文献阅读效率提升50倍。

立即体验

用中文搜PubMed

大模型驱动的PubMed中文搜索引擎

马上搜索

文档翻译

学术文献翻译模型,支持多种主流文档格式。

立即体验