Suppr超能文献

半乳糖凝集素-3 在实验性视神经炎的视觉通路神经炎症中发挥作用。

Galectin-3 Plays a Role in Neuroinflammation in the Visual Pathway in Experimental Optic Neuritis.

机构信息

Department of Anatomy, Akita University Graduate School of Medicine, Akita 010-8543, Japan.

Department of Functional Glycobiology in Infectious Diseases, National Research Center for the Control and Prevention of Infectious Diseases, Nagasaki University, Nagasaki 852-8523, Japan.

出版信息

Cells. 2024 Mar 31;13(7):612. doi: 10.3390/cells13070612.

Abstract

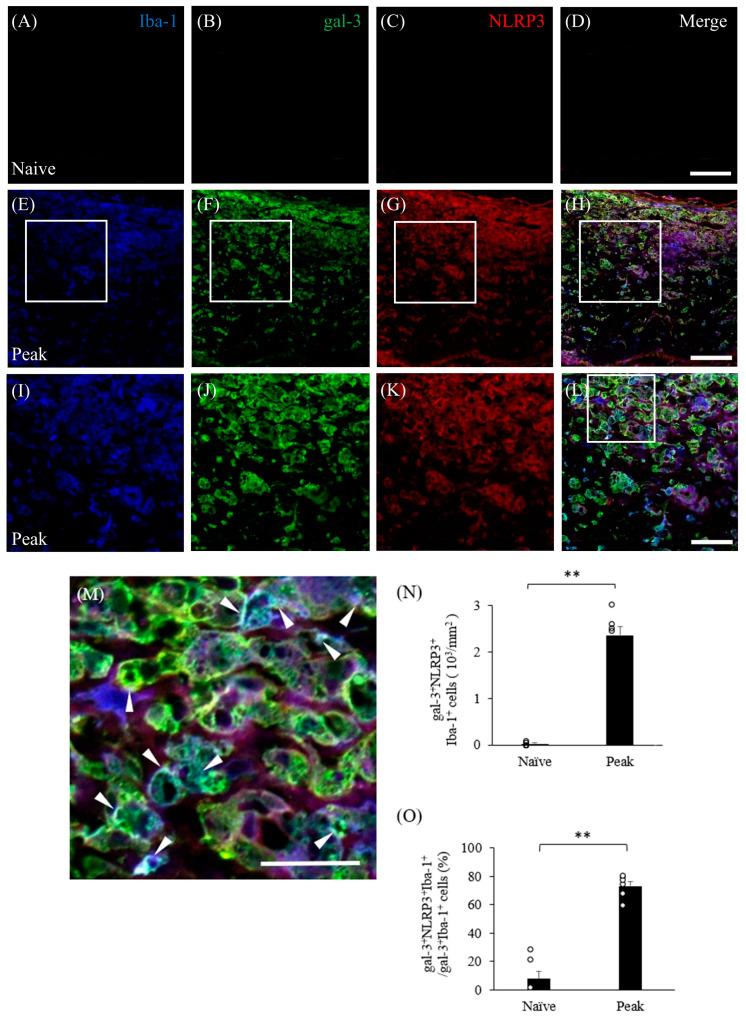
Multiple sclerosis (MS) is an inflammatory demyelinating disease of the central nervous system (CNS) featuring numerous neuropathologies, including optic neuritis (ON) in some patients. However, the molecular mechanisms of ON remain unknown. Galectins, β-galactoside-binding lectins, are involved in various pathophysiological processes. We previously showed that galectin-3 (gal-3) is associated with the pathogenesis of experimental autoimmune encephalomyelitis (EAE), an animal model of MS. In the current study, we investigated the expression of gal-3 in the visual pathway in EAE mice to clarify its role in the pathogenesis of ON. Immunohistochemical analysis revealed upregulation of gal-3 in the visual pathway of the EAE mice during the peak stage of the disease, compared with naïve and EAE mice during the chronic stage. Gal-3 was detected mainly in microglia/macrophages and astrocytes in the visual pathway in EAE mice. In addition, gal-3/Iba-1 cells, identified as phagocytic by immunostaining for cathepsin D, accumulated in demyelinating lesions in the visual pathway during the peak disease stage of EAE. Moreover, NLRP3 expression was detected in most gal-3/Iba-1 cells. These results strongly suggest that gal-3 regulates NLRP3 signaling in microglia/macrophages and neuroinflammatory demyelination in ON. In astrocytes, gal-3 was expressed from the peak to the chronic disease stages. Taken together, our findings suggest a critical role of gal-3 in the pathogenesis of ON. Thus, gal-3 in glial cells may serve as a potential therapeutic target for ON.

摘要

多发性硬化症(MS)是一种中枢神经系统(CNS)的炎症性脱髓鞘疾病,具有多种神经病理学,包括一些患者的视神经炎(ON)。然而,ON 的分子机制尚不清楚。半乳糖凝集素是β-半乳糖苷结合凝集素,参与多种病理生理过程。我们之前表明,半乳糖凝集素-3(gal-3)与实验性自身免疫性脑脊髓炎(EAE)的发病机制有关,EAE 是 MS 的动物模型。在目前的研究中,我们研究了 gal-3 在 EAE 小鼠视觉通路中的表达,以阐明其在 ON 发病机制中的作用。免疫组织化学分析显示,与 EAE 慢性阶段的对照相比,EAE 疾病高峰期小鼠视觉通路中的 gal-3 表达上调。在 EAE 小鼠的视觉通路中,gal-3 主要在小胶质细胞/巨噬细胞和星形胶质细胞中检测到。此外,在 EAE 疾病高峰期的视觉通路脱髓鞘病变中,通过组织蛋白酶 D 免疫染色鉴定为吞噬作用的 gal-3/Iba-1 细胞积累。此外,NLRP3 表达在大多数 gal-3/Iba-1 细胞中检测到。这些结果强烈表明 gal-3 调节小胶质细胞/巨噬细胞中的 NLRP3 信号传导和 ON 中的神经炎症性脱髓鞘。在星形胶质细胞中,gal-3 的表达从疾病高峰期到慢性疾病阶段。综上所述,我们的研究结果表明 gal-3 在 ON 的发病机制中起关键作用。因此,胶质细胞中的 gal-3 可能是 ON 的潜在治疗靶点。

https://cdn.ncbi.nlm.nih.gov/pmc/blobs/96ac/11011492/23afc5c2ff84/cells-13-00612-g001.jpg

文献AI研究员

20分钟写一篇综述,助力文献阅读效率提升50倍。

立即体验

用中文搜PubMed

大模型驱动的PubMed中文搜索引擎

马上搜索

文档翻译

学术文献翻译模型,支持多种主流文档格式。

立即体验