Suppr超能文献

信号素在类风湿关节炎发病机制中的作用。

The Role of Semaphorins in the Pathogenesis of Rheumatoid Arthritis.

机构信息

Department of Physiology, Pomeranian Medical University, 70-111 Szczecin, Poland.

出版信息

Cells. 2024 Apr 2;13(7):618. doi: 10.3390/cells13070618.

Abstract

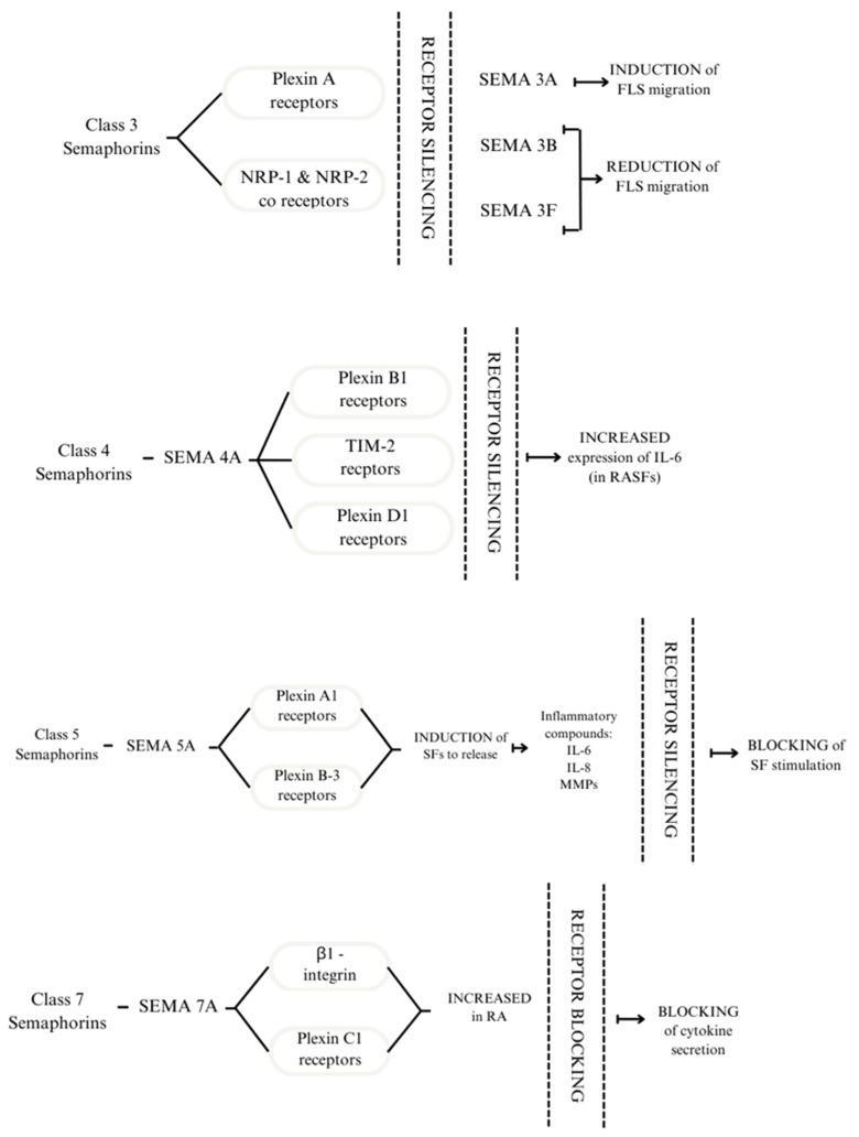
Rheumatoid arthritis (RA) is one of the most common autoimmune diseases. Inflammation of the synovial fluid propagates the pathological process of angiogenesis. Semaphorins play a crucial role in the context of endothelial cell function, and their pleiotropic nature has various effects on the further development of RA. This narrative review summarises the various roles of semaphorins in the pathology of RA and whether they could play a role in developing novel RA treatment options.

摘要

类风湿关节炎(RA)是最常见的自身免疫性疾病之一。滑液炎症会促使血管生成的病理过程发展。Semaphorins 在血管内皮细胞功能中起着至关重要的作用,其多效性对 RA 的进一步发展有多种影响。本综述总结了 Semaphorins 在 RA 病理中的各种作用,以及它们是否可能在开发新的 RA 治疗方法中发挥作用。

https://cdn.ncbi.nlm.nih.gov/pmc/blobs/c3df/11011349/c279e7d1cac7/cells-13-00618-g001.jpg

文献AI研究员

20分钟写一篇综述,助力文献阅读效率提升50倍。

立即体验

用中文搜PubMed

大模型驱动的PubMed中文搜索引擎

马上搜索

文档翻译

学术文献翻译模型,支持多种主流文档格式。

立即体验