Suppr超能文献

LDHB 有助于调节人胰腺β细胞中的乳酸水平和基础胰岛素分泌。

LDHB contributes to the regulation of lactate levels and basal insulin secretion in human pancreatic β cells.

机构信息

Institute of Metabolism and Systems Research (IMSR) and Centre of Membrane Proteins and Receptors (COMPARE), University of Birmingham, Birmingham, UK.

Institute of Metabolism and Systems Research (IMSR) and Centre of Membrane Proteins and Receptors (COMPARE), University of Birmingham, Birmingham, UK; Oxford Centre for Diabetes, Endocrinology and Metabolism (OCDEM), NIHR Oxford Biomedical Research Centre, Churchill Hospital, Radcliffe Department of Medicine, University of Oxford, Oxford, UK.

出版信息

Cell Rep. 2024 Apr 23;43(4):114047. doi: 10.1016/j.celrep.2024.114047. Epub 2024 Apr 11.

Abstract

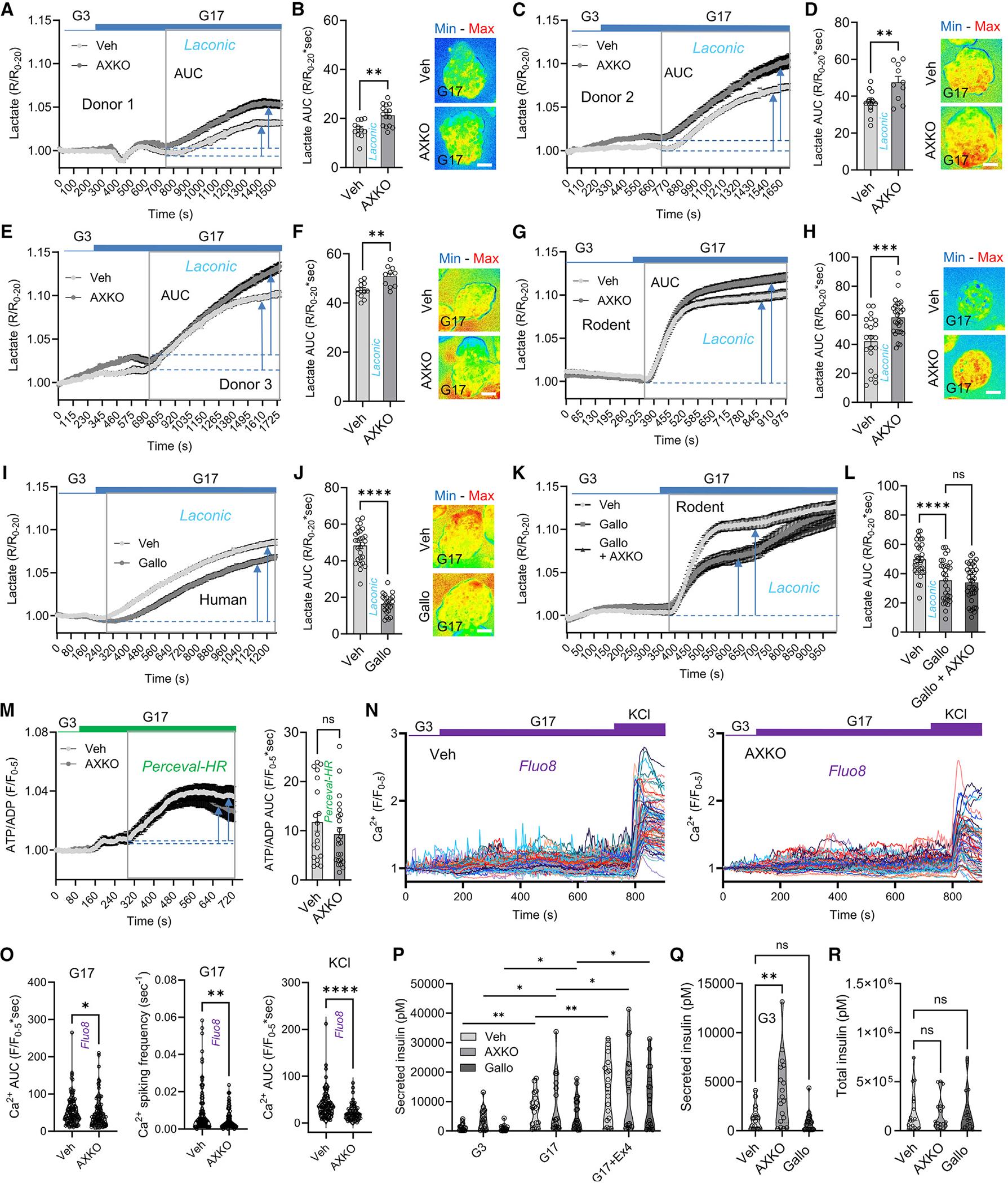
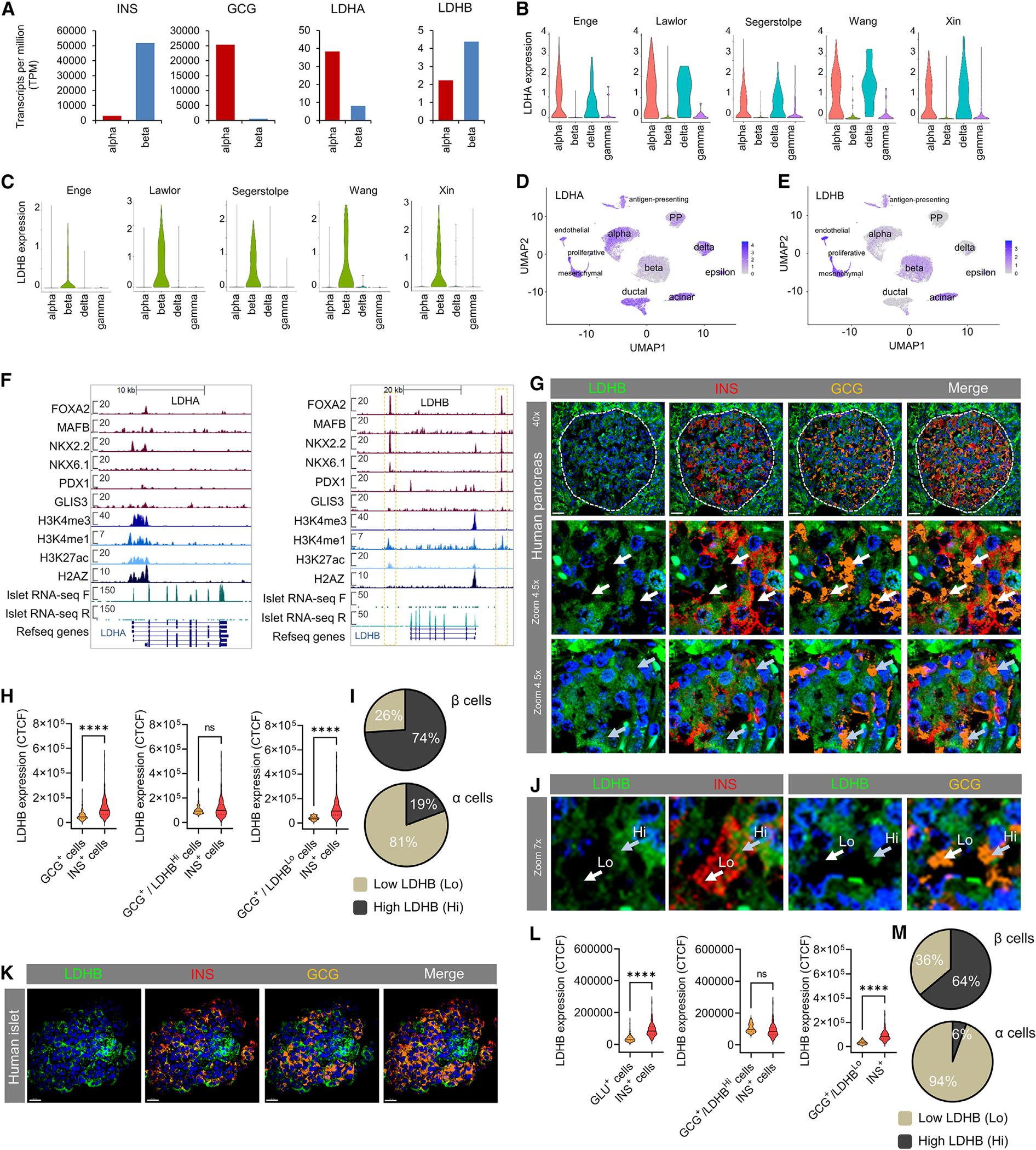
Using C glucose labeling coupled to gas chromatography-mass spectrometry and 2D H-C heteronuclear single quantum coherence NMR spectroscopy, we have obtained a comparative high-resolution map of glucose fate underpinning β cell function. In both mouse and human islets, the contribution of glucose to the tricarboxylic acid (TCA) cycle is similar. Pyruvate fueling of the TCA cycle is primarily mediated by the activity of pyruvate dehydrogenase, with lower flux through pyruvate carboxylase. While the conversion of pyruvate to lactate by lactate dehydrogenase (LDH) can be detected in islets of both species, lactate accumulation is 6-fold higher in human islets. Human islets express LDH, with low-moderate LDHA expression and β cell-specific LDHB expression. LDHB inhibition amplifies LDHA-dependent lactate generation in mouse and human β cells and increases basal insulin release. Lastly, cis-instrument Mendelian randomization shows that low LDHB expression levels correlate with elevated fasting insulin in humans. Thus, LDHB limits lactate generation in β cells to maintain appropriate insulin release.

摘要

我们采用 C 葡萄糖标记物结合气相色谱-质谱联用仪和二维 H-C 异核单量子相干 NMR 波谱技术,获得了支持β细胞功能的葡萄糖代谢的高分辨率图谱。在小鼠和人胰岛中,葡萄糖对三羧酸 (TCA) 循环的贡献相似。丙酮酸对 TCA 循环的燃料供应主要通过丙酮酸脱氢酶的活性介导,而通过丙酮酸羧化酶的通量较低。虽然两种物种的胰岛中都可以检测到丙酮酸转化为乳酸的过程,但人胰岛中的乳酸积累量要高 6 倍。人胰岛表达 LDH,低中等水平表达 LDHA,β细胞特异性表达 LDHB。LDHB 抑制增强了小鼠和人β细胞中 LDHA 依赖性乳酸生成,并增加了基础胰岛素释放。最后,顺式仪器 Mendelian 随机化表明,低 LDHB 表达水平与人类空腹胰岛素升高相关。因此,LDHB 限制了β细胞中乳酸的生成,以维持适当的胰岛素释放。

https://cdn.ncbi.nlm.nih.gov/pmc/blobs/b893/11164428/89b4c5b7efc5/nihms-1988705-f0002.jpg

文献AI研究员

20分钟写一篇综述,助力文献阅读效率提升50倍。

立即体验

用中文搜PubMed

大模型驱动的PubMed中文搜索引擎

马上搜索

文档翻译

学术文献翻译模型,支持多种主流文档格式。

立即体验