Suppr超能文献

Nr1h4 和 Thrb 改善 ER 应激并为 MPTP 诱导的帕金森病小鼠模型提供保护。

Nr1h4 and Thrb ameliorate ER stress and provide protection in the MPTP mouse model of Parkinson's.

机构信息

https://ror.org/055rjs771 Department of Molecular Immunology, Council of Scientific and Industrial Research, Institute of Microbial Technology, Chandigarh, India

https://ror.org/055rjs771 Department of Molecular Immunology, Council of Scientific and Industrial Research, Institute of Microbial Technology, Chandigarh, India.

出版信息

Life Sci Alliance. 2024 Apr 12;7(7). doi: 10.26508/lsa.202302416. Print 2024 Jul.

Abstract

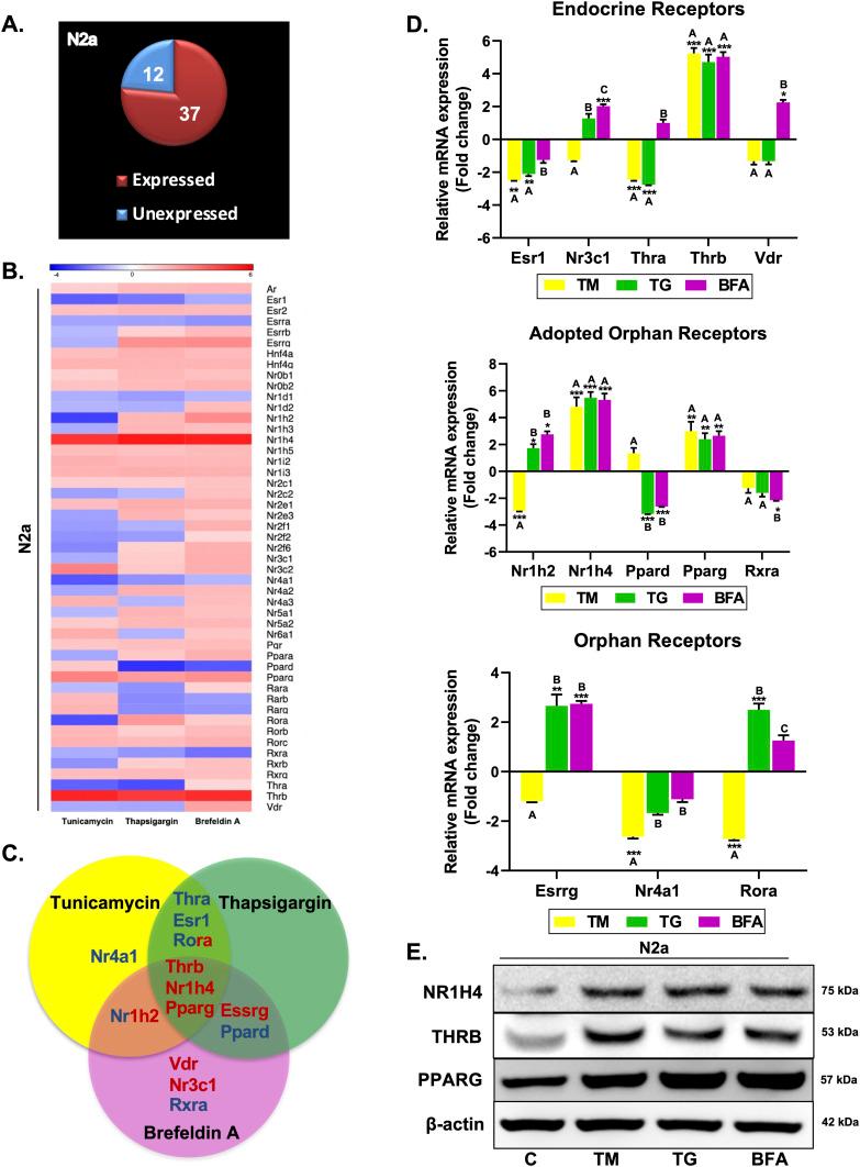
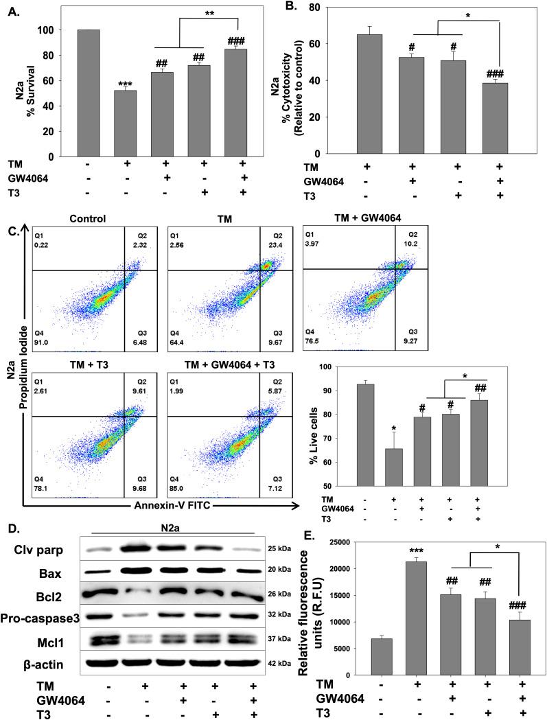
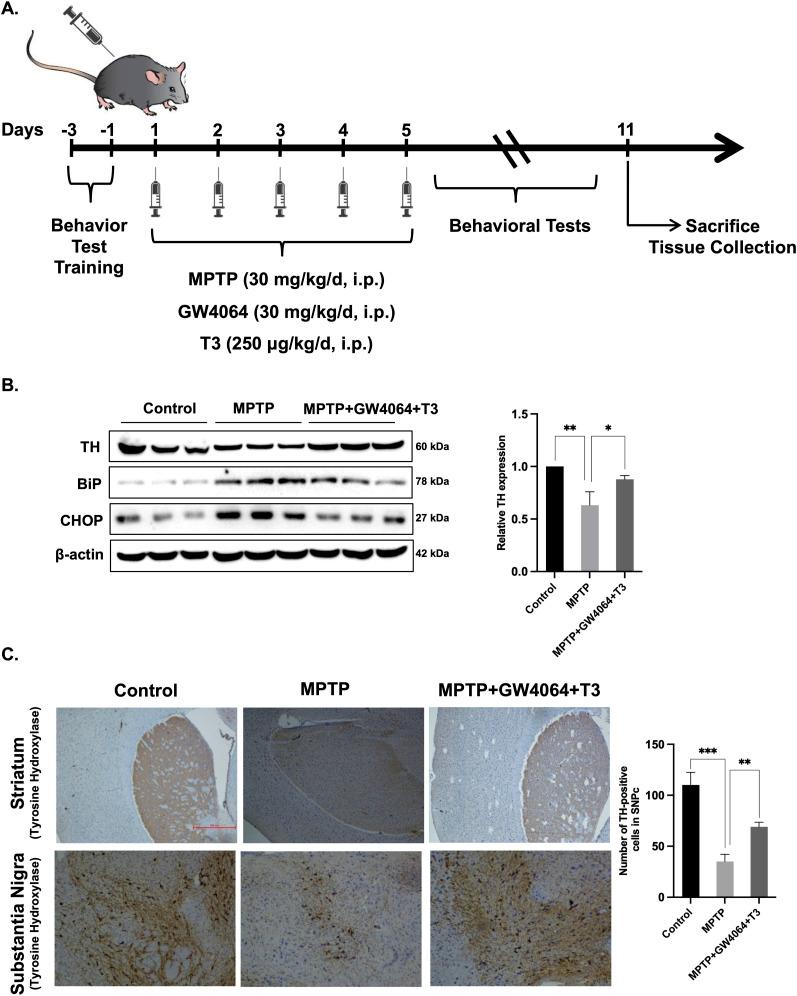
Elevated ER stress has been linked to the pathogenesis of several disease conditions including neurodegeneration. In this study, we have holistically determined the differential expression of all the nuclear receptors (NRs) in the presence of classical ER stress inducers. Activation of Nr1h4 and Thrb by their cognate ligands (GW4064 and T3) ameliorates the tunicamycin (TM)-induced expression of ER stress genes. A combination of both ligands is effective in mitigating cell death induced by TM. Further exploration of their protective effects in the Parkinson's disease (PD) model shows that they reduce MPP-induced dissipation of mitochondrial membrane potential and ROS generation in an in vitro PD model in neuronal cells. Furthermore, the generation of an experimental murine PD model reveals that simultaneous treatment of GW4064 and T3 protects mice from ER stress, dopaminergic cell death, and functional deficits in the MPTP mouse model of PD. Thus, activation of Nr1h4 and Thrb by their respective ligands plays an indispensable role in ER stress amelioration and mounts protective effects in the MPTP mouse model of PD.

摘要

内质网应激升高与几种疾病的发病机制有关,包括神经退行性疾病。在这项研究中,我们全面确定了在经典内质网应激诱导物存在的情况下所有核受体 (NR) 的差异表达。其同源配体 (GW4064 和 T3) 对 Nr1h4 和 Thrb 的激活可改善衣霉素 (TM) 诱导的内质网应激基因的表达。两种配体的组合可有效减轻 TM 诱导的细胞死亡。进一步探索它们在帕金森病 (PD) 模型中的保护作用表明,它们可减少 MPP 在体外 PD 模型中诱导的神经元细胞中线粒体膜电位耗散和 ROS 生成。此外,实验性小鼠 PD 模型的产生表明,GW4064 和 T3 的同时治疗可保护小鼠免受 ER 应激、多巴胺能细胞死亡以及 MPTP 诱导的 PD 小鼠模型中的功能缺陷。因此,其各自配体对 Nr1h4 和 Thrb 的激活在减轻内质网应激和在 MPTP 诱导的 PD 小鼠模型中发挥保护作用方面起着不可或缺的作用。

https://cdn.ncbi.nlm.nih.gov/pmc/blobs/3502/11015051/e204998e4b25/LSA-2023-02416_FigS1.jpg

文献AI研究员

20分钟写一篇综述,助力文献阅读效率提升50倍。

立即体验

用中文搜PubMed

大模型驱动的PubMed中文搜索引擎

马上搜索

文档翻译

学术文献翻译模型,支持多种主流文档格式。

立即体验