Suppr超能文献

一种溶瘤病毒传递与肿瘤无关的旁观者 T 细胞表位,可诱导抗肿瘤免疫并增强癌症免疫治疗。

An oncolytic virus delivering tumor-irrelevant bystander T cell epitopes induces anti-tumor immunity and potentiates cancer immunotherapy.

机构信息

Institute of Immunological Innovation and Translation, Chongqing Medical University, Chongqing, China.

Changping Laboratory, Beijing, China.

出版信息

Nat Cancer. 2024 Jul;5(7):1063-1081. doi: 10.1038/s43018-024-00760-x. Epub 2024 Apr 12.

Abstract

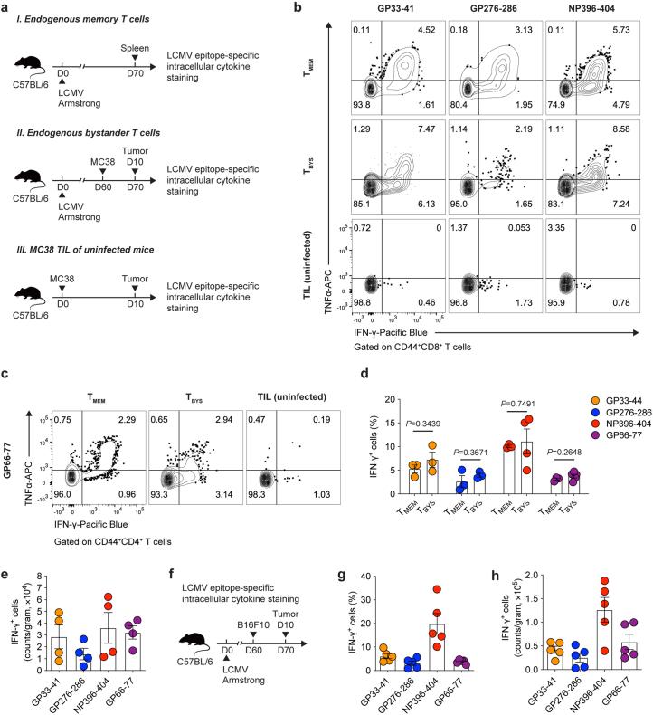
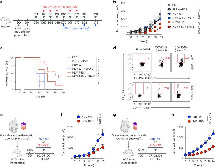
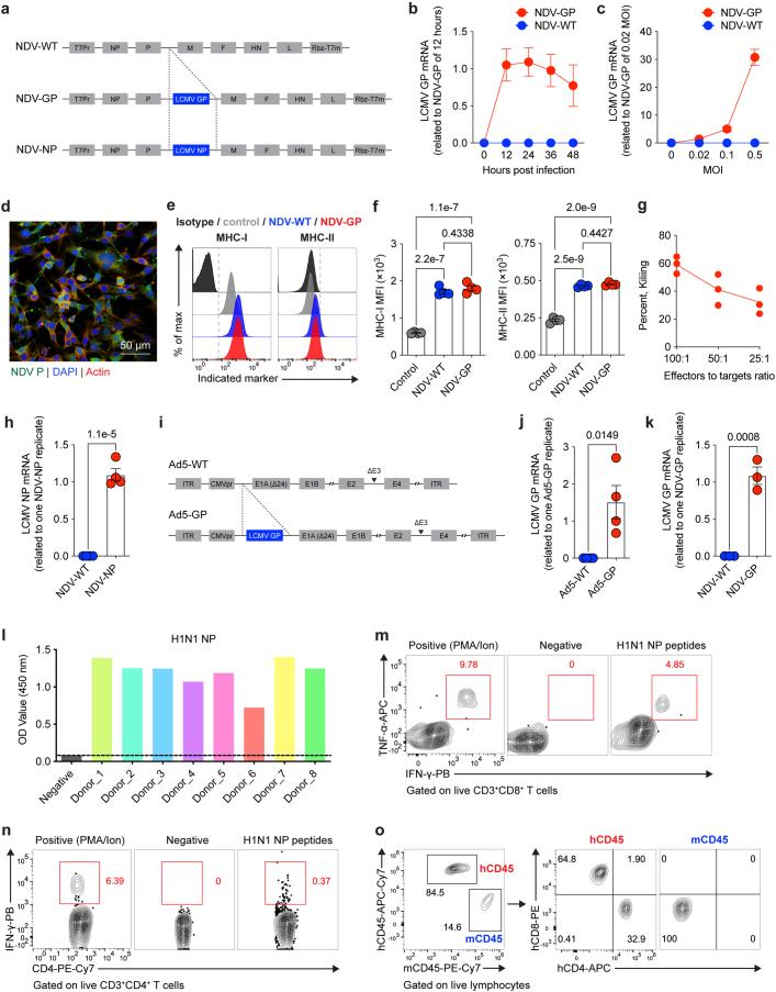
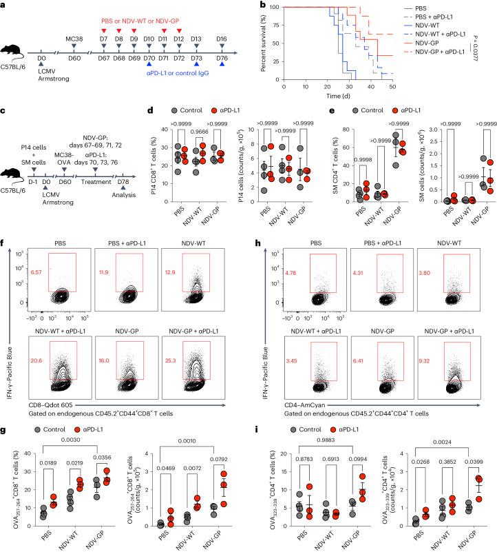
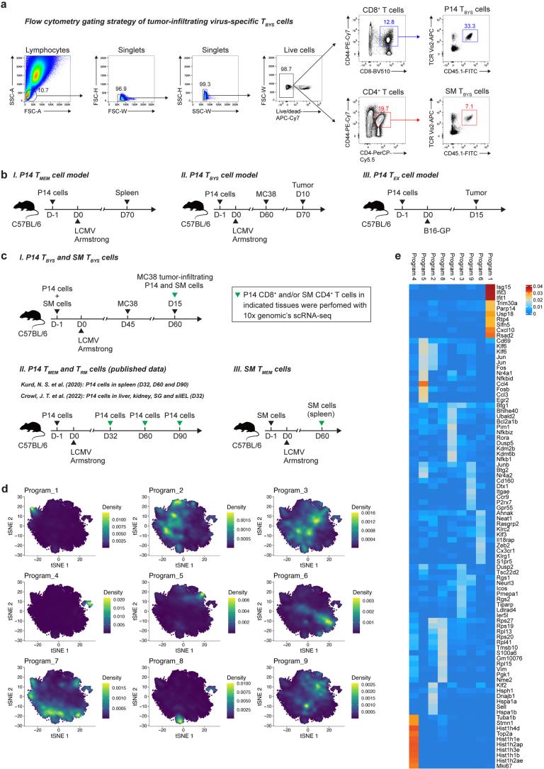
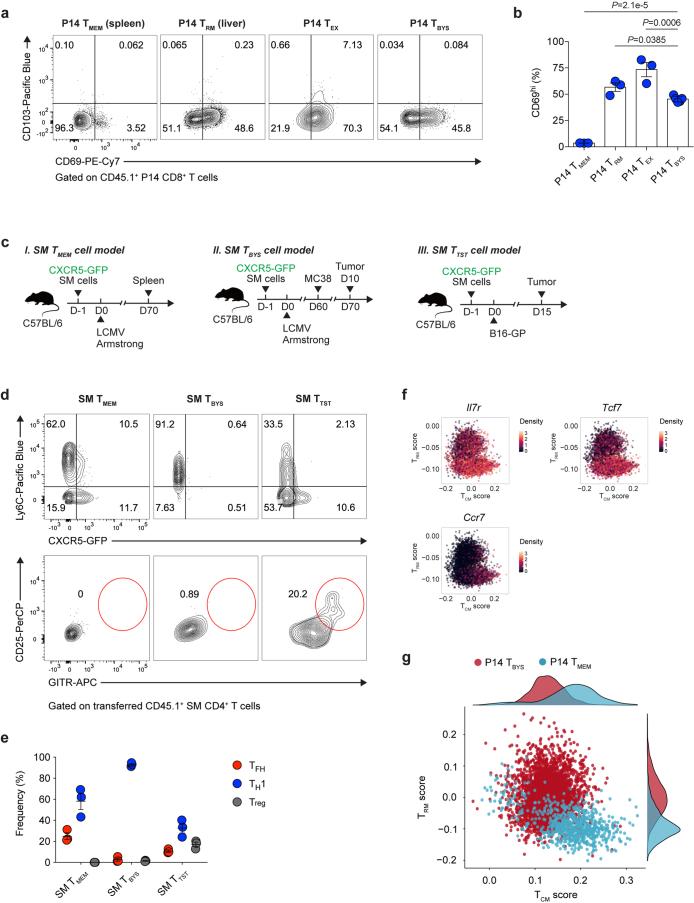
Tumor-specific T cells are crucial in anti-tumor immunity and act as targets for cancer immunotherapies. However, these cells are numerically scarce and functionally exhausted in the tumor microenvironment (TME), leading to inefficacious immunotherapies in most patients with cancer. By contrast, emerging evidence suggested that tumor-irrelevant bystander T (T) cells are abundant and preserve functional memory properties in the TME. To leverage T cells in the TME to eliminate tumor cells, we engineered oncolytic virus (OV) encoding T epitopes (OV-BYTE) to redirect the antigen specificity of tumor cells to pre-existing T cells, leading to effective tumor inhibition in multiple preclinical models. Mechanistically, OV-BYTE induced epitope spreading of tumor antigens to elicit more diverse tumor-specific T cell responses. Remarkably, the OV-BYTE strategy targeting human severe acute respiratory syndrome coronavirus 2 (SARS-CoV-2)-specific T cell memory efficiently inhibited tumor progression in a human tumor cell-derived xenograft model, providing important insights into the improvement of cancer immunotherapies in a large population with a history of SARS-CoV-2 infection or coronavirus disease 2019 (COVID-19) vaccination.

摘要

肿瘤特异性 T 细胞在抗肿瘤免疫中至关重要,是癌症免疫疗法的靶点。然而,这些细胞在肿瘤微环境(TME)中数量稀少且功能耗竭,导致大多数癌症患者的免疫疗法无效。相比之下,新出现的证据表明,肿瘤无关的旁观者 T(T)细胞在 TME 中丰富且保持功能记忆特性。为了利用 TME 中的 T 细胞消除肿瘤细胞,我们构建了编码 T 表位的溶瘤病毒(OV)(OV-BYTE),将肿瘤细胞的抗原特异性重新导向预先存在的 T 细胞,从而在多种临床前模型中有效抑制肿瘤。从机制上讲,OV-BYTE 诱导肿瘤抗原表位扩展,引发更广泛的肿瘤特异性 T 细胞反应。值得注意的是,靶向人类严重急性呼吸综合征冠状病毒 2(SARS-CoV-2)特异性 T 细胞记忆的 OV-BYTE 策略,有效地抑制了人肿瘤细胞衍生异种移植模型中的肿瘤进展,为 SARS-CoV-2 感染或 2019 年冠状病毒病(COVID-19)疫苗接种史的大量人群的癌症免疫疗法的改进提供了重要的见解。

https://cdn.ncbi.nlm.nih.gov/pmc/blobs/f8d3/11286533/c703bcb9fbb2/43018_2024_760_Fig1_HTML.jpg

文献AI研究员

20分钟写一篇综述,助力文献阅读效率提升50倍。

立即体验

用中文搜PubMed

大模型驱动的PubMed中文搜索引擎

马上搜索

文档翻译

学术文献翻译模型,支持多种主流文档格式。

立即体验