Suppr超能文献

通过转录组分析和共表达网络分析揭示小麦在早期生长阶段对盐胁迫的响应。

Unraveling wheat's response to salt stress during early growth stages through transcriptomic analysis and co-expression network profiling.

机构信息

Cangzhou Academy of Agriculture and Forestry Sciences, 061001, Cangzhou, Hebei, China.

Hebei Key Laboratory of Drought-Alkali Tolerance in Wheat, 061001, Cangzhou, Hebei, China.

出版信息

BMC Genom Data. 2024 Apr 12;25(1):36. doi: 10.1186/s12863-024-01221-1.

Abstract

BACKGROUND

Soil salinization is one of the vital factors threatening the world's food security. To reveal the biological mechanism of response to salt stress in wheat, this study was conducted to resolve the transcription level difference to salt stress between CM6005 (salt-tolerant) and KN9204 (salt-sensitive) at the germination and seedling stage.

RESULTS

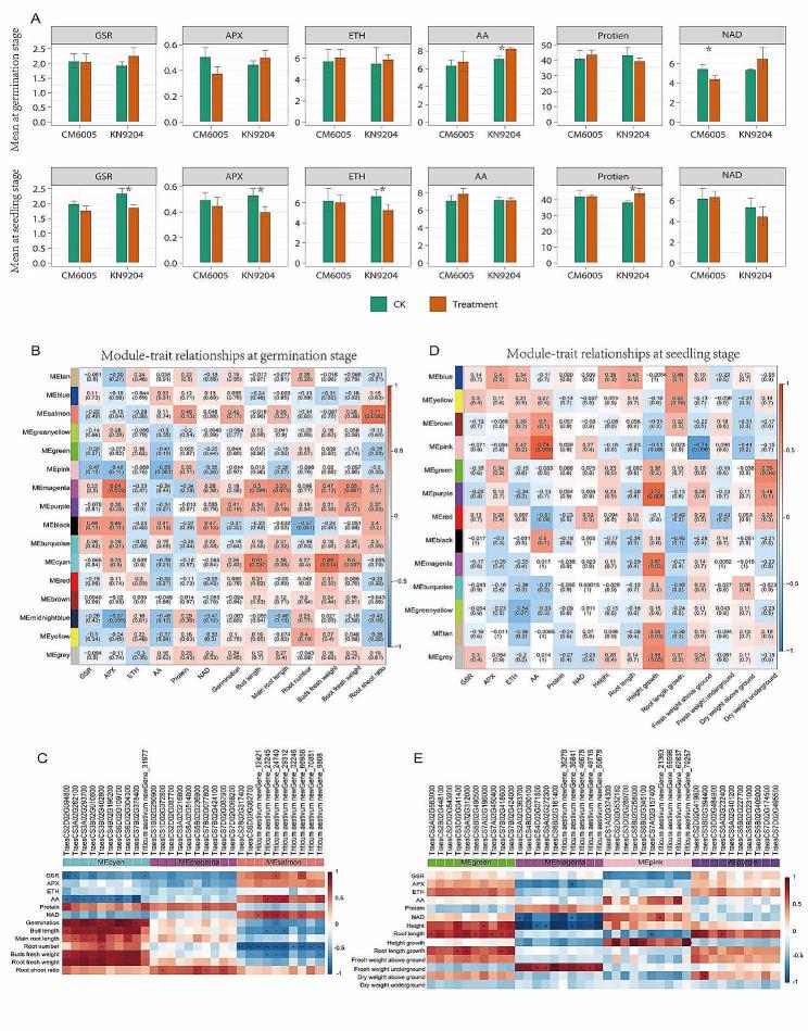
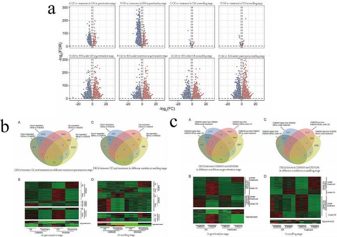
To investigate the molecular mechanism underlying salt tolerance in wheat, we conducted comprehensive transcriptome analyses at the seedling and germination stages. Two wheat cultivars, CM6005 (salt-tolerant) and KN9204 (salt-sensitive) were subjected to salt treatment, resulting in a total of 24 transcriptomes. Through expression-network analysis, we identified 17 modules, 16 and 13 of which highly correlate with salt tolerance-related phenotypes in the germination and seedling stages, respectively. Moreover, we identified candidate Hub genes associated with specific modules and explored their regulatory relationships using co-expression data. Enrichment analysis revealed specific enrichment of gibberellin-related terms and pathways in CM6005, highlighting the potential importance of gibberellin regulation in enhancing salt tolerance. In contrast, KN9204 exhibited specific enrichment in glutathione-related terms and activities, suggesting the involvement of glutathione-mediated antioxidant mechanisms in conferring resistance to salt stress. Additionally, glucose transport was found to be a fundamental mechanism for salt tolerance during wheat seedling and germination stages, indicating its potential universality in wheat. Wheat plants improve their resilience and productivity by utilizing adaptive mechanisms like adjusting osmotic balance, bolstering antioxidant defenses, accumulating compatible solutes, altering root morphology, and regulating hormones, enabling them to better withstand extended periods of salt stress.

CONCLUSION

Through utilizing transcriptome-level analysis employing WGCNA, we have revealed a potential regulatory mechanism that governs the response to salt stress and recovery in wheat cultivars. Furthermore, we have identified key candidate central genes that play a crucial role in this mechanism. These central genes are likely to be vital components within the gene expression network associated with salt tolerance. The findings of this study strongly support the molecular breeding of salt-tolerant wheat, particularly by utilizing the genetic advancements based on CM6005 and KN9204.

摘要

背景

土壤盐渍化是威胁世界粮食安全的重要因素之一。为了揭示小麦对盐胁迫响应的生物学机制,本研究旨在解决发芽和幼苗期 CM6005(耐盐)和 KN9204(盐敏感)对盐胁迫的转录水平差异。

结果

为了研究小麦耐盐的分子机制,我们在幼苗和发芽阶段进行了全面的转录组分析。将两个小麦品种 CM6005(耐盐)和 KN9204(盐敏感)进行盐处理,共获得 24 个转录组。通过表达网络分析,我们鉴定出 17 个模块,其中 16 个和 13 个模块分别与发芽和幼苗阶段的耐盐相关表型高度相关。此外,我们还鉴定了与特定模块相关的候选 Hub 基因,并利用共表达数据探索了它们的调控关系。富集分析表明,CM6005 中与赤霉素相关的术语和途径有特异性富集,突出了赤霉素调节在增强耐盐性方面的重要性。相比之下,KN9204 中与谷胱甘肽相关的术语和活性有特异性富集,表明谷胱甘肽介导的抗氧化机制参与了对盐胁迫的抗性。此外,葡萄糖转运被发现是小麦幼苗和发芽阶段耐盐的基本机制,表明其在小麦中的潜在普遍性。小麦植物通过利用调节渗透平衡、增强抗氧化防御、积累相容性溶质、改变根形态和调节激素等适应性机制来提高其弹性和生产力,从而更好地耐受长时间的盐胁迫。

结论

通过利用 WGCNA 进行转录组水平分析,我们揭示了一个潜在的调控机制,该机制控制了小麦品种对盐胁迫的响应和恢复。此外,我们还鉴定了关键的中央候选基因,它们在这个机制中发挥着关键作用。这些中央基因可能是与耐盐性相关的基因表达网络中的重要组成部分。本研究的结果强烈支持了耐盐小麦的分子育种,特别是利用基于 CM6005 和 KN9204 的遗传进展。

https://cdn.ncbi.nlm.nih.gov/pmc/blobs/50ff/11015659/934b44ddc223/12863_2024_1221_Fig1_HTML.jpg

文献AI研究员

20分钟写一篇综述,助力文献阅读效率提升50倍。

立即体验

用中文搜PubMed

大模型驱动的PubMed中文搜索引擎

马上搜索

文档翻译

学术文献翻译模型,支持多种主流文档格式。

立即体验