Suppr超能文献

ALPL 通过 ATP-P2X7 轴调控的外泌体分泌调节间充质干细胞的促血管生成能力。

ALPL regulates pro-angiogenic capacity of mesenchymal stem cells through ATP-P2X7 axis controlled exosomes secretion.

机构信息

State Key Laboratory of Oral & Maxillofacial Reconstruction and Regeneration, National Clinical Research Center for Oral Diseases, Shaanxi Clinical Research Center for Oral Diseases, Department of Oral Surgery, School of Stomatology, The Fourth Military Medical University, Xi'an, China.

State Key Laboratory of Oral & Maxillofacial Reconstruction and Regeneration, National Clinical Research Center for Oral Diseases, Shaanxi International Joint Research Center for Oral Diseases, Center for Tissue Engineering, School of Stomatology, The Fourth Military Medical University, Xi'an, China.

出版信息

J Nanobiotechnology. 2024 Apr 12;22(1):172. doi: 10.1186/s12951-024-02396-6.

Abstract

BACKGROUND

Early-onset bone dysplasia is a common manifestation of hypophosphatasia (HPP), an autosomal inherited disease caused by ALPL mutation. ALPL ablation induces prototypical premature bone ageing characteristics, resulting in impaired osteogenic differentiation capacity of human bone marrow mesenchymal stem cells (hBMMSCs). As angiogenesis is tightly coupled with osteogenesis, it also plays a necessary role in sustaining bone homeostasis. We have previously observed a decrease in expression of angiogenesis marker gene CD31 in the metaphysis of long bone in Alpl mice. However, the role of ALPL in regulation of angiogenesis in bone has remained largely unknown.

METHODS

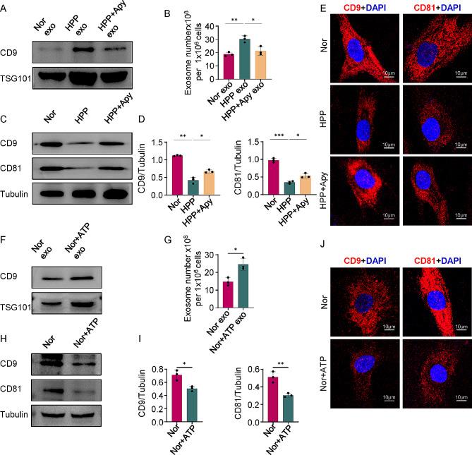
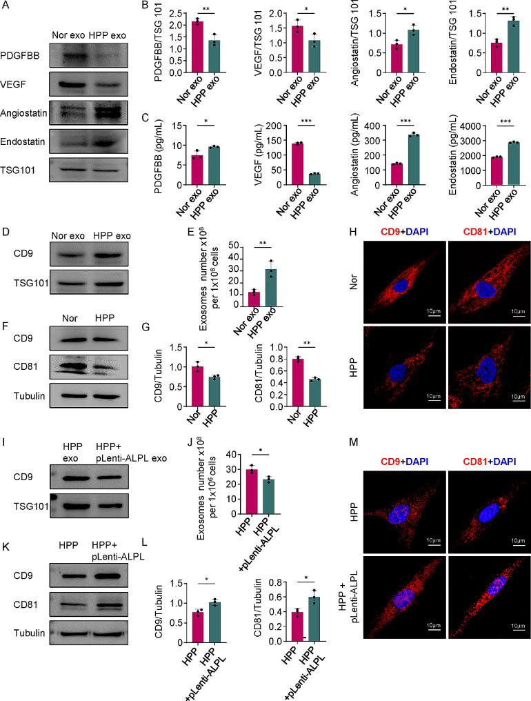
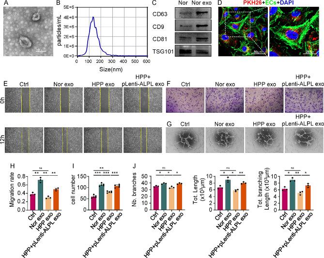
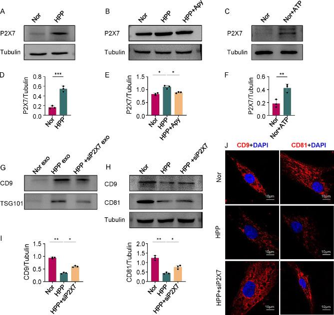
Exosomes derived from Normal and HPP hBMMSCs were isolated and identified by ultracentrifugation, transmission electron microscopy, and nanoparticle size measurement. The effects of ALPL on the angiogenic capacity of hBMMSCs from HPP patients were assessed by immunofluorescence, tube formation, wound healing and migration assay. exo-ELISA and Western Blot were used to evaluate the exosomes secretion of hBMMSCs from HPP, and the protein expression of VEGF, PDGFBB, Angiostatin and Endostatin in exosomes respectively.

RESULTS

We verified that ALPL ablation resulted in impaired pro-angiogenic capacity of hBMMSCs, accounting for reduced migration and tube formation of human umbilical vein endothelial cells, as the quantities and proteins composition of exosomes varied with ALPL expression. Mechanistically, loss of function of ALPL enhanced ATP release. Additional ATP, in turn, led to markedly elevated level of ATP receptor P2X7, which consequently promoted exosomes secretion, resulting in a decreased capacity to promote angiogenesis. Conversely, inhibition of P2X7 increased the angiogenic induction capacity by preventing excessive release of anti-angiogenic exosomes in ALPL deficient-hBMMSCs.

CONCLUSION

The ALPL-ATP axis regulates the pro-angiogenic ability of hBMMSCs by controlling exosomes secretion through the P2X7 receptor. Thus, P2X7 may be proved as an effective therapeutic target for accelerating neovascularization in ALPL-deficient bone defects.

摘要

背景

早发性骨发育不良是低磷酸酶血症(HPP)的常见表现,HPP 是一种常染色体遗传性疾病,由 ALPL 突变引起。ALPL 缺失可诱导典型的过早骨老化特征,导致人骨髓间充质干细胞(hBMMSCs)的成骨分化能力受损。由于血管生成与成骨密切相关,它在维持骨稳态中也起着必要的作用。我们之前观察到 Alpl 小鼠长骨干骺端血管生成标志物基因 CD31 的表达减少。然而,ALPL 在骨骼血管生成中的调节作用在很大程度上仍然未知。

方法

通过超速离心、透射电镜和纳米颗粒粒径测量分离和鉴定正常和 HPP hBMMSCs 来源的外泌体。通过免疫荧光、管形成、划痕愈合和迁移实验评估 ALPL 对 HPP 患者 hBMMSCs 成血管能力的影响。exo-ELISA 和 Western Blot 分别用于评估 HPP hBMMSCs 的外泌体分泌和外泌体中 VEGF、PDGFBB、血管抑素和内皮抑素的蛋白表达。

结果

我们验证了 ALPL 缺失导致 hBMMSCs 的促血管生成能力受损,这解释了人脐静脉内皮细胞迁移和管形成减少,因为外泌体的数量和蛋白组成随 ALPL 表达而变化。在机制上,ALPL 功能丧失增强了 ATP 的释放。反过来,ATP 增加导致 ATP 受体 P2X7 的水平显著升高,从而促进外泌体的分泌,导致促进血管生成的能力降低。相反,通过抑制 P2X7 可防止 ALPL 缺陷-hBMMSCs 中外泌体过度释放抗血管生成外泌体,从而增加其促血管生成诱导能力。

结论

ALPL-ATP 轴通过 P2X7 受体控制外泌体的分泌来调节 hBMMSCs 的促血管生成能力。因此,P2X7 可能被证明是加速 ALPL 缺陷性骨缺损中新生血管形成的有效治疗靶点。

https://cdn.ncbi.nlm.nih.gov/pmc/blobs/4375/11015668/11088da7742b/12951_2024_2396_Fig1_HTML.jpg

文献AI研究员

20分钟写一篇综述,助力文献阅读效率提升50倍。

立即体验

用中文搜PubMed

大模型驱动的PubMed中文搜索引擎

马上搜索

文档翻译

学术文献翻译模型,支持多种主流文档格式。

立即体验