Suppr超能文献

细胞因子和眼内高压对星形胶质细胞中神经保护脂氧素通路的失调调控。

Dysregulation of neuroprotective lipoxin pathway in astrocytes in response to cytokines and ocular hypertension​.

机构信息

Herbert Wertheim School of Optometry and Vision Science, University of California Berkeley, Berkeley, CA, USA.

Infectious Disease and Immunity Program, Herbert Wertheim School of Optometry and Vision Science, University of California Berkeley, Berkeley, CA, USA.

出版信息

Acta Neuropathol Commun. 2024 Apr 12;12(1):58. doi: 10.1186/s40478-024-01767-2.

Abstract

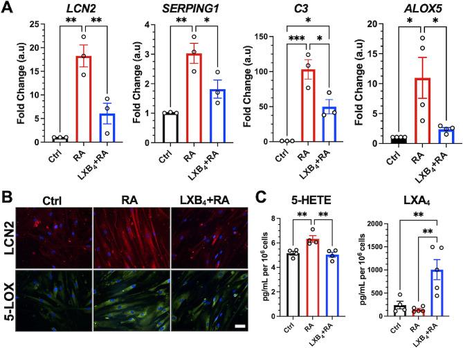
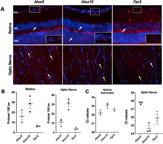
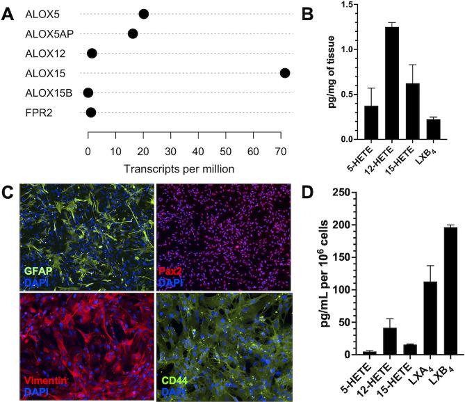
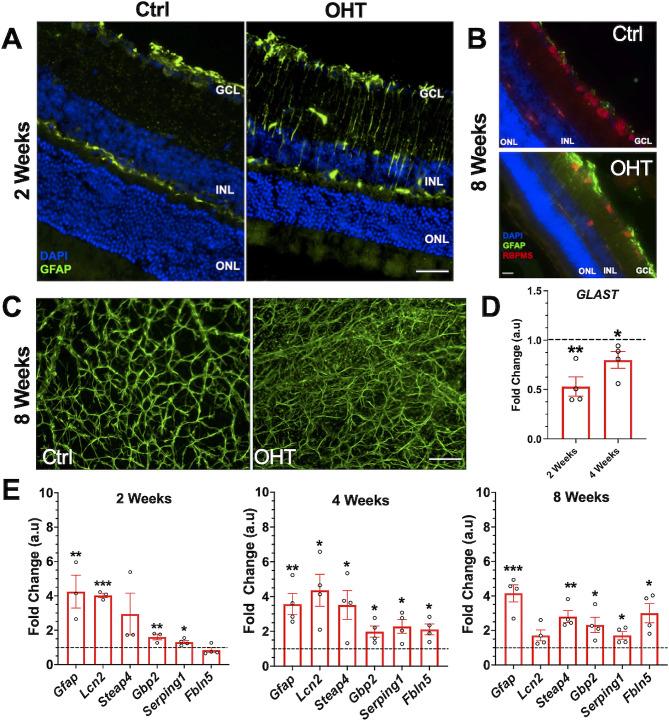
Glaucoma leads to vision loss due to retinal ganglion cell death. Astrocyte reactivity contributes to neurodegeneration. Our recent study found that lipoxin B (LXB), produced by retinal astrocytes, has direct neuroprotective actions on retinal ganglion cells. In this study, we aimed to investigate how the autacoid LXB influences astrocyte reactivity in the retina under inflammatory cytokine-induced activation and during ocular hypertension. The protective activity of LXB was investigated in vivo using the mouse silicone-oil model of chronic ocular hypertension. By employing a range of analytical techniques, including bulk RNA-seq, RNAscope in-situ hybridization, qPCR, and lipidomic analyses, we discovered the formation of lipoxins and expression of the lipoxin pathway in rodents (including the retina and optic nerve), primates (optic nerve), and human brain astrocytes, indicating the presence of this neuroprotective pathway across various species. Findings in the mouse retina identified significant dysregulation of the lipoxin pathway in response to chronic ocular hypertension, leading to an increase in 5-lipoxygenase (5-LOX) activity and a decrease in 15-LOX activity. This dysregulation was coincident with a marked upregulation of astrocyte reactivity. Reactive human brain astrocytes also showed a significant increase in 5-LOX. Treatment with LXB amplified the lipoxin biosynthetic pathway by restoring and amplifying the generation of another member of the lipoxin family, LXA, and mitigated astrocyte reactivity in mouse retinas and human brain astrocytes. In conclusion, the lipoxin pathway is functionally expressed in rodents, primates, and human astrocytes, and is a resident neuroprotective pathway that is downregulated in reactive astrocytes. Novel cellular targets for LXB's neuroprotective action are inhibition of astrocyte reactivity and restoration of lipoxin generation. Amplifying the lipoxin pathway is a potential target to disrupt or prevent astrocyte reactivity in neurodegenerative diseases, including retinal ganglion cell death in glaucoma.

摘要

青光眼导致视网膜神经节细胞死亡,从而引起视力丧失。星形胶质细胞的反应性有助于神经退行性变。我们最近的研究发现,视网膜星形胶质细胞产生的脂氧素 B (LXB) 对视网膜神经节细胞具有直接的神经保护作用。在这项研究中,我们旨在研究在炎症细胞因子诱导的激活和眼内高压期间,自体 LXB 如何影响视网膜中的星形胶质细胞反应性。我们使用慢性眼内高压的小鼠硅油模型在体内研究了 LXB 的保护活性。通过采用一系列分析技术,包括批量 RNA-seq、RNAscope 原位杂交、qPCR 和脂质组学分析,我们发现脂氧素的形成和脂氧素途径在啮齿动物(包括视网膜和视神经)、灵长类动物(视神经)和人类大脑星形胶质细胞中的表达,表明该神经保护途径存在于多种物种中。在小鼠视网膜中的发现表明,对慢性眼内高压的反应中,脂氧素途径存在显著失调,导致 5-脂氧合酶 (5-LOX) 活性增加和 15-脂氧合酶活性降低。这种失调与星形胶质细胞反应性的显著上调相一致。反应性的人类大脑星形胶质细胞也显示出 5-LOX 的显著增加。用 LXB 治疗通过恢复和放大脂氧素家族的另一个成员 LXA 的产生来放大脂氧素生物合成途径,并减轻小鼠视网膜和人类大脑星形胶质细胞中的星形胶质细胞反应性。总之,脂氧素途径在啮齿动物、灵长类动物和人类星形胶质细胞中具有功能表达,并且是一种下调的常驻神经保护途径,在反应性星形胶质细胞中下调。LXB 的神经保护作用的新细胞靶标是抑制星形胶质细胞反应性和恢复脂氧素的产生。放大脂氧素途径是破坏或预防神经退行性疾病中星形胶质细胞反应性的潜在靶点,包括青光眼的视网膜神经节细胞死亡。

https://cdn.ncbi.nlm.nih.gov/pmc/blobs/dd4a/11010376/e285d68b70ee/40478_2024_1767_Figb_HTML.jpg

文献AI研究员

20分钟写一篇综述,助力文献阅读效率提升50倍。

立即体验

用中文搜PubMed

大模型驱动的PubMed中文搜索引擎

马上搜索

文档翻译

学术文献翻译模型,支持多种主流文档格式。

立即体验