Suppr超能文献

HPV 相关口咽癌的治疗进展和挑战。

Therapeutic Advances and Challenges for the Management of HPV-Associated Oropharyngeal Cancer.

机构信息

Department of Otolaryngology and Head and Neck Surgery, McGill University, Montreal, QC HC3 1E2, Canada.

Graduate Program in Dentistry, Federal University of Paraíba, João Pessoa 58051-900, PB, Brazil.

出版信息

Int J Mol Sci. 2024 Apr 3;25(7):4009. doi: 10.3390/ijms25074009.

Abstract

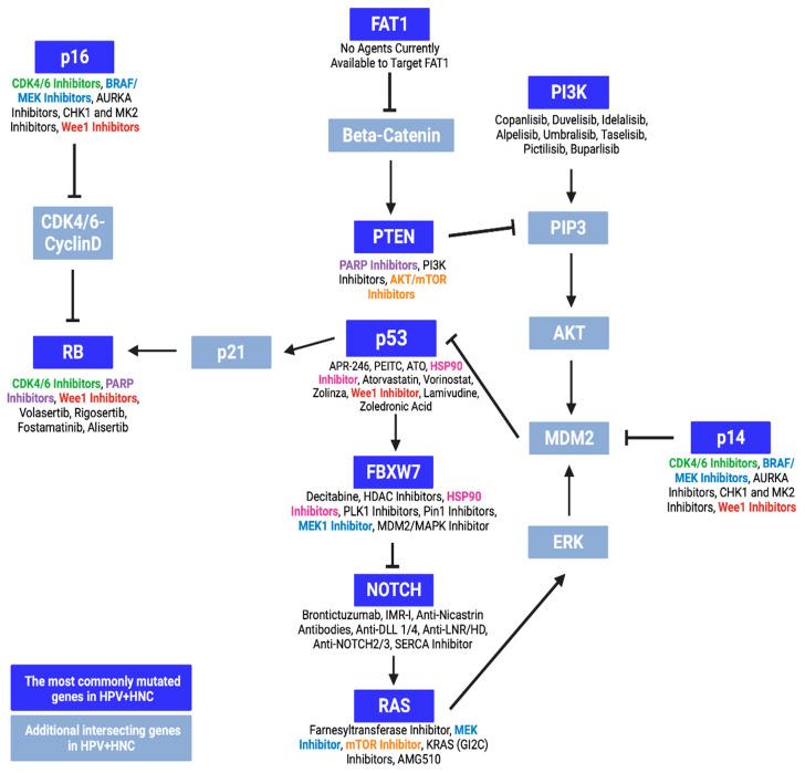
The use of conventional chemotherapy in conjunction with targeted and immunotherapy drugs has emerged as an option to limit the severity of side effects in patients diagnosed with head and neck cancer (HNC), particularly oropharyngeal cancer (OPC). OPC prevalence has increased exponentially in the past 30 years due to the prevalence of human papillomavirus (HPV) infection. This study reports a comprehensive review of clinical trials registered in public databases and reported in the literature (PubMed/Medline, Scopus, and ISI web of science databases). Of the 55 clinical trials identified, the majority (83.3%) were conducted after 2015, of which 77.7% were performed in the United States alone. Eight drugs have been approved by the FDA for HNC, including both generic and commercial forms: bleomycin sulfate, cetuximab (Erbitux), docetaxel (Taxotere), hydroxyurea (Hydrea), pembrolizumab (Keytruda), loqtorzi (Toripalimab-tpzi), methotrexate sodium (Trexall), and nivolumab (Opdivo). The most common drugs to treat HPV-associated OPC under these clinical trials and implemented as well for HPV-negative HNC include cisplatin, nivolumab, cetuximab, paclitaxel, pembrolizumab, 5-fluorouracil, and docetaxel. Few studies have highlighted the necessity for new drugs specifically tailored to patients with HPV-associated OPC, where molecular mechanisms and clinical prognosis are distinct from HPV-negative tumors. In this context, we identified most mutated genes found in HPV-associated OPC that can represent potential targets for drug development. These include , , , , , , , , and .

摘要

常规化疗与靶向和免疫治疗药物联合使用,已成为限制头颈部癌症(HNC)患者,尤其是口咽癌(OPC)严重副作用的一种选择。由于人乳头瘤病毒(HPV)感染的流行,OPC 在过去 30 年中呈指数级增长。本研究报告了对公共数据库中注册并在文献(PubMed/Medline、Scopus 和 ISI web of science 数据库)中报道的临床试验进行的全面综述。在确定的 55 项临床试验中,大多数(83.3%)是在 2015 年后进行的,其中 77.7%仅在美国进行。8 种药物已被 FDA 批准用于 HNC,包括仿制药和商业形式:博来霉素硫酸盐、西妥昔单抗(Erbitux)、多西他赛(Taxotere)、羟基脲(Hydrea)、派姆单抗(Keytruda)、洛妥珠单抗(Toripalimab-tpzi)、甲氨蝶呤钠(Trexall)和纳武利尤单抗(Opdivo)。这些临床试验中最常用于治疗 HPV 相关 OPC 的常见药物,以及用于治疗 HPV 阴性 HNC 的药物,包括顺铂、纳武利尤单抗、西妥昔单抗、紫杉醇、派姆单抗、5-氟尿嘧啶和多西他赛。少数研究强调了需要针对 HPV 相关 OPC 患者量身定制的新药,这些患者的分子机制和临床预后与 HPV 阴性肿瘤不同。在这种情况下,我们确定了 HPV 相关 OPC 中发现的大多数突变基因,这些基因可能代表药物开发的潜在靶点。这些基因包括、、、、、、、和。

https://cdn.ncbi.nlm.nih.gov/pmc/blobs/50cb/11012756/8ad8aba2bf7f/ijms-25-04009-g001.jpg

文献AI研究员

20分钟写一篇综述,助力文献阅读效率提升50倍。

立即体验

用中文搜PubMed

大模型驱动的PubMed中文搜索引擎

马上搜索

文档翻译

学术文献翻译模型,支持多种主流文档格式。

立即体验