Suppr超能文献

黏多糖贮积症 IIIB 型小鼠模型中疾病早期标志物的特征。

Characterization of early markers of disease in the mouse model of mucopolysaccharidosis IIIB.

机构信息

Department of Psychiatry, Washington University School of Medicine, St. Louis, MO, 63110, USA.

Department of Genetics, Washington University School of Medicine, St. Louis, MO, 63110, USA.

出版信息

J Neurodev Disord. 2024 Apr 17;16(1):16. doi: 10.1186/s11689-024-09534-z.

Abstract

BACKGROUND

Mucopolysaccharidosis (MPS) IIIB, also known as Sanfilippo Syndrome B, is a devastating childhood disease. Unfortunately, there are currently no available treatments for MPS IIIB patients. Yet, animal models of lysosomal storage diseases have been valuable tools in identifying promising avenues of treatment. Enzyme replacement therapy, gene therapy, and bone marrow transplant have all shown efficacy in the MPS IIIB model systems. A ubiquitous finding across rodent models of lysosomal storage diseases is that the best treatment outcomes resulted from intervention prior to symptom onset. Therefore, the aim of the current study was to identify early markers of disease in the MPS IIIB mouse model as well as examine clinically-relevant behavioral domains not yet explored in this model.

METHODS

Using the MPS IIIB mouse model, we explored early developmental trajectories of communication and gait, and later social behavior, fear-related startle and conditioning, and visual capabilities. In addition, we examined brain structure and function via magnetic resonance imaging and diffusion tensor imaging.

RESULTS

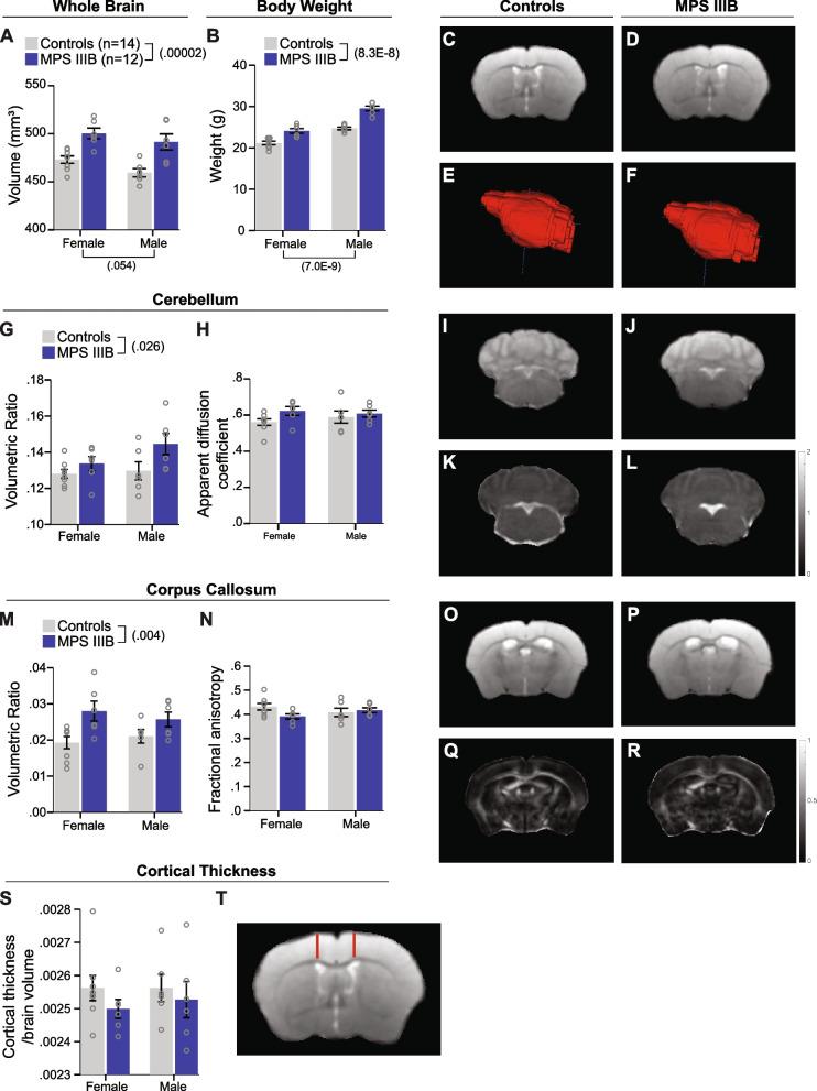
We observed reduced maternal isolation-induced ultrasonic vocalizations in MPS IIIB mice relative to controls, as well as disruption in a number of the spectrotemporal features. MPS IIIB also exhibited disrupted thermoregulation during the first two postnatal weeks without any differences in body weight. The developmental trajectories of gait were largely normal. In early adulthood, we observed intact visual acuity and sociability yet a more submissive phenotype, increased aggressive behavior, and decreased social sniffing relative to controls. MPS IIIB mice showed greater inhibition of startle in response to a pretone with a decrease in overall startle response and reduced cued fear memory. MPS IIIB also weighed significantly more than controls throughout adulthood and showed larger whole brain volumes and normalized regional volumes with intact tissue integrity as measured with magnetic resonance and diffusion tensor imaging, respectively.

CONCLUSIONS

Together, these results indicate disease markers are present as early as the first two weeks postnatal in this model. Further, this model recapitulates social, sensory and fear-related clinical features. Our study using a mouse model of MPS IIIB provides essential baseline information that will be useful in future evaluations of potential treatments.

摘要

背景

黏多糖贮积症(MPS)IIIB,也称为 Sanfilippo 综合征 B,是一种毁灭性的儿童疾病。不幸的是,目前尚无针对 MPS IIIB 患者的治疗方法。然而,溶酶体贮积病的动物模型已成为确定有前途治疗途径的宝贵工具。酶替代疗法、基因疗法和骨髓移植在 MPS IIIB 模型系统中均显示出疗效。溶酶体贮积病的啮齿动物模型中普遍存在的发现是,在症状出现之前进行干预会产生最佳的治疗效果。因此,本研究的目的是确定 MPS IIIB 小鼠模型中的早期疾病标志物,并检查该模型中尚未探索的临床相关行为领域。

方法

使用 MPS IIIB 小鼠模型,我们探索了沟通和步态的早期发育轨迹,以及后来的社会行为、与恐惧相关的惊跳和条件反射以及视觉能力。此外,我们还通过磁共振成像和弥散张量成像检查了大脑结构和功能。

结果

我们观察到 MPS IIIB 小鼠相对于对照组,在母鼠隔离诱导的超声发声中减少,并且许多光谱时间特征受到干扰。MPS IIIB 在前两周的新生后期间也表现出体温调节中断,而体重没有差异。步态的发育轨迹基本正常。在成年早期,我们观察到视觉敏锐度和社交能力完好,但表现出更顺从的表型,攻击性增加,社交嗅探减少相对于对照组。MPS IIIB 小鼠对预声的惊跳反应抑制更大,整体惊跳反应减少,提示恐惧记忆减少。MPS IIIB 小鼠在整个成年期的体重也明显高于对照组,并且在磁共振和弥散张量成像分别测量的大脑整体体积和区域体积正常,组织完整性正常。

结论

综上所述,这些结果表明,该模型早在出生后两周就出现了疾病标志物。此外,该模型再现了社会、感官和与恐惧相关的临床特征。我们使用 MPS IIIB 小鼠模型进行的研究提供了重要的基线信息,这将有助于未来对潜在治疗方法的评估。

https://cdn.ncbi.nlm.nih.gov/pmc/blobs/6da8/11022360/39b51f05b9d2/11689_2024_9534_Fig1_HTML.jpg

文献AI研究员

20分钟写一篇综述,助力文献阅读效率提升50倍。

立即体验

用中文搜PubMed

大模型驱动的PubMed中文搜索引擎

马上搜索

文档翻译

学术文献翻译模型,支持多种主流文档格式。

立即体验