Suppr超能文献

循环 NRG4 通过脂质代谢重编程减轻袖状胃切除术后早期恢复阶段与代谢功能障碍相关的脂肪性肝病。

Lipid metabolic reprogramming mediated by circulating Nrg4 alleviates metabolic dysfunction-associated steatotic liver disease during the early recovery phase after sleeve gastrectomy.

机构信息

Department of General Surgery, Shanghai Ninth People's Hospital, Shanghai Jiao Tong University School of Medicine, Shanghai, 200011, China.

Biostatistics Office of Clinical Research Unit, Shanghai Ninth People's Hospital, Shanghai Jiao Tong University School of Medicine, Shanghai, 200011, China.

出版信息

BMC Med. 2024 Apr 17;22(1):164. doi: 10.1186/s12916-024-03377-0.

Abstract

BACKGROUND

The metabolic benefits of bariatric surgery that contribute to the alleviation of metabolic dysfunction-associated steatotic liver disease (MASLD) have been reported. However, the processes and mechanisms underlying the contribution of lipid metabolic reprogramming after bariatric surgery to attenuating MASLD remain elusive.

METHODS

A case-control study was designed to evaluate the impact of three of the most common adipokines (Nrg4, leptin, and adiponectin) on hepatic steatosis in the early recovery phase following sleeve gastrectomy (SG). A series of rodent and cell line experiments were subsequently used to determine the role and mechanism of secreted adipokines following SG in the alleviation of MASLD.

RESULTS

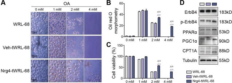
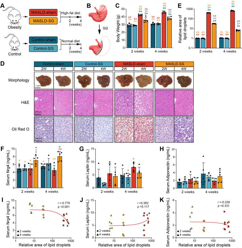
In morbidly obese patients, an increase in circulating Nrg4 levels is associated with the alleviation of hepatic steatosis in the early recovery phase following SG before remarkable weight loss. The temporal parameters of the mice confirmed that an increase in circulating Nrg4 levels was initially stimulated by SG and contributed to the beneficial effect of SG on hepatic lipid deposition. Moreover, this occurred early following bariatric surgery. Mechanistically, gain- and loss-of-function studies in mice or cell lines revealed that circulating Nrg4 activates ErbB4, which could positively regulate fatty acid oxidation in hepatocytes to reduce intracellular lipid deposition.

CONCLUSIONS

This study demonstrated that the rapid effect of SG on hepatic lipid metabolic reprogramming mediated by circulating Nrg4 alleviates MASLD.

摘要

背景

减重手术对代谢紊乱相关脂肪性肝病(MASLD)的缓解作用与其代谢获益有关。然而,减重手术后脂质代谢重编程对 MASLD 缓解作用的具体过程和机制仍不清楚。

方法

本病例对照研究旨在评估三种最常见的脂肪因子(NRG4、瘦素和脂联素)对袖状胃切除术(SG)后早期恢复阶段肝脂肪变性的影响。随后进行了一系列啮齿动物和细胞系实验,以确定 SG 后分泌的脂肪因子在缓解 MASLD 中的作用和机制。

结果

在病态肥胖患者中,SG 后早期恢复阶段循环 NRG4 水平的升高与肝脂肪变性的缓解相关,而此时体重减轻并不明显。对小鼠的时间参数进行确认后发现,循环 NRG4 水平的升高最初是由 SG 刺激的,并有助于 SG 对肝脂质沉积的有益作用。此外,这种作用发生在减重手术后的早期。在小鼠或细胞系中进行的功能获得和功能丧失研究表明,循环 NRG4 激活 ErbB4,可正向调节肝细胞中的脂肪酸氧化,从而减少细胞内脂质沉积。

结论

本研究表明,SG 通过循环 NRG4 对肝脂质代谢重编程的快速作用缓解 MASLD。

https://cdn.ncbi.nlm.nih.gov/pmc/blobs/eb40/11025198/5fd3ae24217c/12916_2024_3377_Fig1_HTML.jpg

文献AI研究员

20分钟写一篇综述,助力文献阅读效率提升50倍。

立即体验

用中文搜PubMed

大模型驱动的PubMed中文搜索引擎

马上搜索

文档翻译

学术文献翻译模型,支持多种主流文档格式。

立即体验