Suppr超能文献

基于生物信息学分析的胆囊癌中铁死亡相关基因的机制

Mechanisms of Ferroptosis-Related Genes in Gallbladder Cancer Based on Bioinformatics Analysis.

作者信息

Li Miao, Shi Hang, Dong Jing, Lu Ning, Lou Jinjie, Xu Yangbo

机构信息

Department of Oncology, Ningbo TCM Hospital Affiliated to Zhejiang Chinese Medical University (Ningbo Hospital of Traditional Chinese Medicine), No. 819, Liyuan North Road, Ningbo, 315000, Zhejiang, China.

出版信息

Mol Biotechnol. 2025 May;67(5):1814-1825. doi: 10.1007/s12033-024-01159-w. Epub 2024 Apr 18.

Abstract

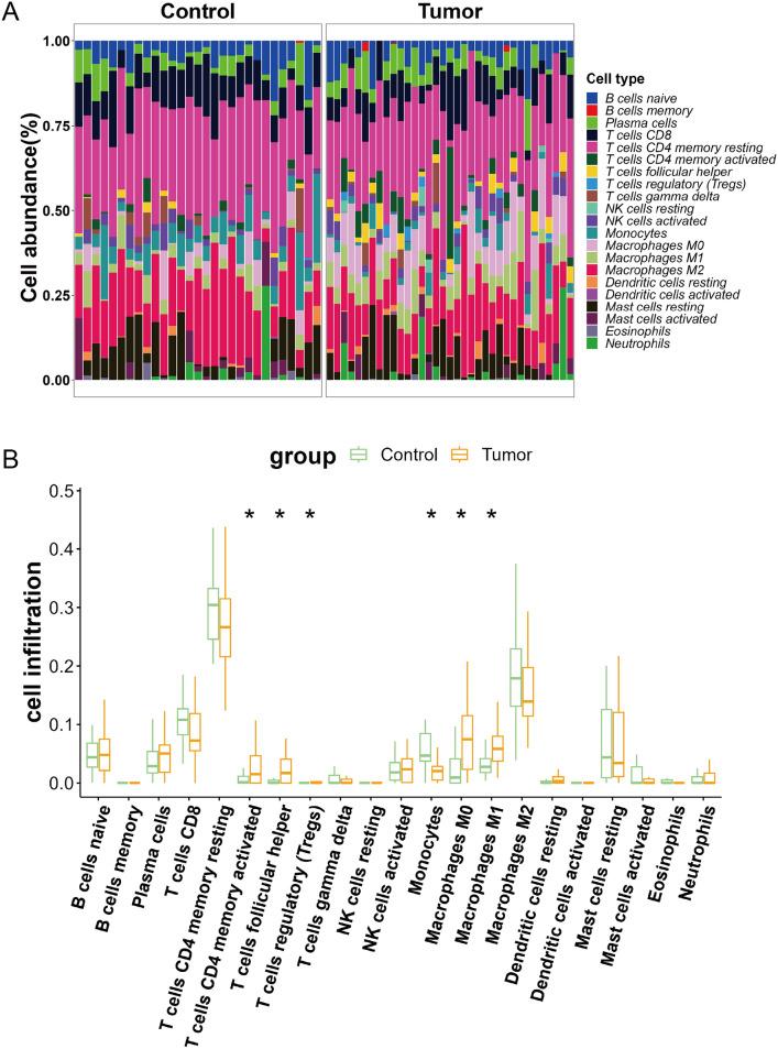
Gallbladder Cancer (GBC) is a lethal malignancy with limited treatment options and poor prognosis. Recent studies have emphasized the role of ferroptosis, a regulated form of cell death, in various cancers, including GBC. We applied bioinformatics methodologies on four GBC datasets to identify differentially expressed genes (DEGs). An intersection of DEGs from the four datasets with ferroptosis and GBC-associated genes was done to identify key ferroptosis-related genes in GBC. GSVA pathway enrichment analysis and immune cell infiltration assessment were conducted to explore their functional roles and interactions. Seven ferroptosis-related genes, EZH2, MUC1, PVT1, GOT1, CDO1, LIFR, and TFAP2A, were identified to be related to GBC. These genes were associated with vital signaling pathways like the G2/M checkpoint and DNA repair and showed significant correlations with immune cell infiltration in GBC. Receiver Operating Characteristic (ROC) curve analysis revealed their high diagnostic potential, with Area Under the Curve (AUC) values ranging from 0.796 to 0.953. Our findings underscore the pivotal role of ferroptosis in GBC and the potential of ferroptosis-related genes as diagnostic biomarkers. This study lays a foundation for further research into ferroptosis-based therapeutic strategies for GBC.

摘要

胆囊癌(GBC)是一种致命的恶性肿瘤,治疗选择有限且预后较差。最近的研究强调了铁死亡(一种受调控的细胞死亡形式)在包括GBC在内的各种癌症中的作用。我们对四个GBC数据集应用生物信息学方法来识别差异表达基因(DEG)。将来自四个数据集的DEG与铁死亡和GBC相关基因进行交集分析,以识别GBC中关键的铁死亡相关基因。进行基因集变异分析(GSVA)通路富集分析和免疫细胞浸润评估,以探索它们的功能作用和相互作用。确定了七个与铁死亡相关的基因,即EZH2、MUC1、PVT1、GOT1、CDO1、LIFR和TFAP2A,它们与GBC相关。这些基因与G2/M检查点和DNA修复等重要信号通路相关,并与GBC中的免疫细胞浸润显示出显著相关性。受试者工作特征(ROC)曲线分析显示它们具有很高的诊断潜力,曲线下面积(AUC)值在0.796至0.953之间。我们的研究结果强调了铁死亡在GBC中的关键作用以及铁死亡相关基因作为诊断生物标志物的潜力。本研究为进一步研究基于铁死亡的GBC治疗策略奠定了基础。

https://cdn.ncbi.nlm.nih.gov/pmc/blobs/4e96/11982096/74f9f24a2792/12033_2024_1159_Fig1_HTML.jpg

文献AI研究员

20分钟写一篇综述,助力文献阅读效率提升50倍。

立即体验

用中文搜PubMed

大模型驱动的PubMed中文搜索引擎

马上搜索

文档翻译

学术文献翻译模型,支持多种主流文档格式。

立即体验