Suppr超能文献

微生物代谢产物脱氧胆酸介导的铁死亡加剧高脂肪饮食诱导的结肠炎症。

Microbial metabolite deoxycholic acid-mediated ferroptosis exacerbates high-fat diet-induced colonic inflammation.

机构信息

Department of Gastroenterology and Hepatology, General Hospital, Tianjin Medical University, National Key Clinical Specialty, Tianjin Institute of Digestive Diseases, Tianjin Key Laboratory of Digestive Diseases, Tianjin, China.

Department of Gastroenterology and Hepatology, General Hospital, Tianjin Medical University, National Key Clinical Specialty, Tianjin Institute of Digestive Diseases, Tianjin Key Laboratory of Digestive Diseases, Tianjin, China.

出版信息

Mol Metab. 2024 Jun;84:101944. doi: 10.1016/j.molmet.2024.101944. Epub 2024 Apr 18.

Abstract

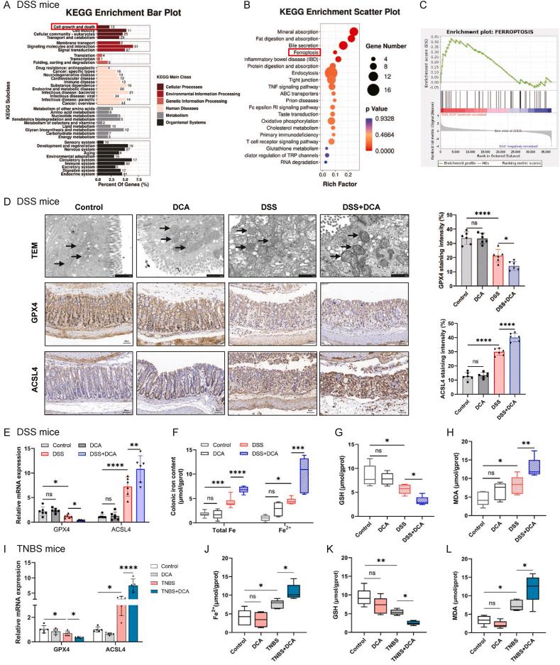
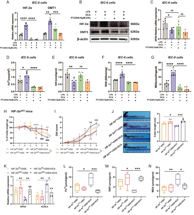
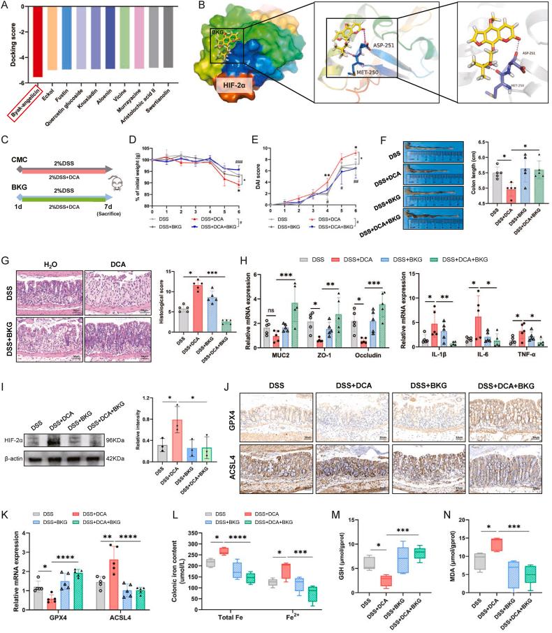
High-fat diet (HFD) has long been recognized as risk factors for the development and progression of ulcerative colitis (UC), but the exact mechanism remained elusive. Here, HFD increased intestinal deoxycholic acid (DCA) levels, and DCA further exacerbated colonic inflammation. Transcriptome analysis revealed that DCA triggered ferroptosis pathway in colitis mice. Mechanistically, DCA upregulated hypoxia-inducible factor-2α (HIF-2α) and divalent metal transporter-1 (DMT1) expression, causing the ferrous ions accumulation and ferroptosis in intestinal epithelial cells, which was reversed by ferroptosis inhibitor ferrostatin-1. DCA failed to promote colitis and ferroptosis in intestine-specific HIF-2α-null mice. Notably, byak-angelicin inhibited DCA-induced pro-inflammatory and pro-ferroptotic effects through blocking the up-regulation of HIF-2α by DCA. Moreover, fat intake was positively correlated with disease activity in UC patients consuming HFD, with ferroptosis being more pronounced. Collectively, our findings demonstrated that HFD exacerbated colonic inflammation by promoting DCA-mediated ferroptosis, providing new insights into diet-related bile acid dysregulation in UC.

摘要

高脂肪饮食(HFD)长期以来被认为是溃疡性结肠炎(UC)发展和进展的危险因素,但确切的机制仍不清楚。在这里,HFD 增加了肠道脱氧胆酸(DCA)的水平,而 DCA 进一步加剧了结肠炎症。转录组分析显示,DCA 在结肠炎小鼠中触发了铁死亡途径。在机制上,DCA 上调了缺氧诱导因子-2α(HIF-2α)和二价金属转运蛋白-1(DMT1)的表达,导致铁离子在肠道上皮细胞中积累和铁死亡,这一过程被铁死亡抑制剂 ferrostatin-1 逆转。DCA 未能在肠道特异性 HIF-2α 缺失小鼠中促进结肠炎和铁死亡。值得注意的是,byak-angelicin 通过阻断 DCA 对 HIF-2α 的上调,抑制了 DCA 诱导的促炎和促铁死亡作用。此外,高脂肪饮食的 UC 患者的脂肪摄入量与疾病活动呈正相关,而铁死亡更为明显。总之,我们的研究结果表明,HFD 通过促进 DCA 介导的铁死亡加剧了结肠炎症,为 UC 中与饮食相关的胆汁酸失调提供了新的见解。

https://cdn.ncbi.nlm.nih.gov/pmc/blobs/d4c3/11070703/2eac1ebc4380/ga1.jpg

文献AI研究员

20分钟写一篇综述,助力文献阅读效率提升50倍。

立即体验

用中文搜PubMed

大模型驱动的PubMed中文搜索引擎

马上搜索

文档翻译

学术文献翻译模型,支持多种主流文档格式。

立即体验