Suppr超能文献

新型冠状病毒感染后内源性逆转录病毒的鉴定与特征分析

Identification and characterization of endogenous retroviruses upon SARS-CoV-2 infection.

作者信息

Guo Xuefei, Zhao Yang, You Fuping

机构信息

Institute of Systems Biomedicine, Department of Immunology, School of Basic Medical Sciences, Beijing Key Laboratory of Tumor Systems Biology, National Health Commission (NHC) Key Laboratory of Medical Immunology, Peking University Health Science Center, Beijing, China.

出版信息

Front Immunol. 2024 Apr 5;15:1294020. doi: 10.3389/fimmu.2024.1294020. eCollection 2024.

Abstract

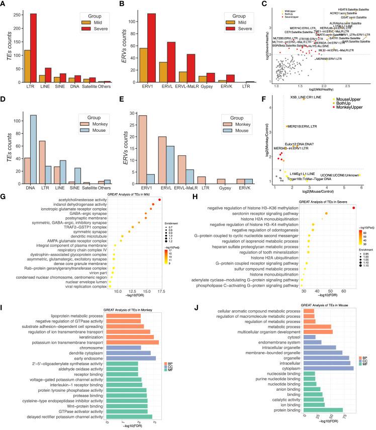
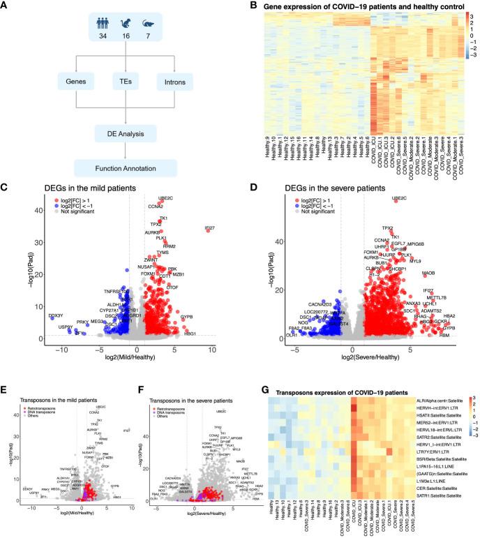
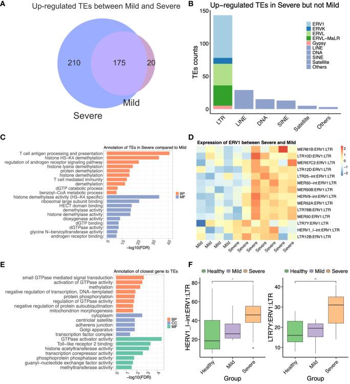
Endogenous retroviruses (ERVs) derived from the long terminal repeat (LTR) family of transposons constitute a significant portion of the mammalian genome, with origins tracing back to ancient viral infections. Despite comprising approximately 8% of the human genome, the specific role of ERVs in the pathogenesis of COVID-19 remains unclear. In this study, we conducted a genome-wide identification of ERVs in human peripheral blood mononuclear cells (hPBMCs) and primary lung epithelial cells from monkeys and mice, both infected and uninfected with SARS-CoV-2. We identified 405, 283, and 206 significantly up-regulated transposable elements (TEs) in hPBMCs, monkeys, and mice, respectively. This included 254, 119, 68, and 28 ERVs found in hPBMCs from severe and mild COVID-19 patients, monkeys, and transgenic mice expressing the human ACE2 receptor (hACE2) and infected with SARS-CoV-2. Furthermore, analysis using the Genomic Regions Enrichment of Annotations Tool (GREAT) revealed certain parental genomic sequences of these up-regulated ERVs in COVID-19 patients may be involved in various biological processes, including histone modification and viral replication. Of particular interest, we identified 210 ERVs specifically up-regulated in the severe COVID-19 group. The genes associated with these differentially expressed ERVs were enriched in processes such as immune response activation and histone modification. HERV1_I-int: ERV1:LTR and LTR7Y: ERV1:LTR were highlighted as potential biomarkers for evaluating the severity of COVID-19. Additionally, validation of our findings using RT-qPCR in Bone Marrow-Derived Macrophages (BMDMs) from mice infected by HSV-1 and VSV provided further support to our results. This study offers insights into the expression patterns and potential roles of ERVs following viral infection, providing a valuable resource for future studies on ERVs and their interaction with SARS-CoV-2.

摘要

源自转座子长末端重复序列(LTR)家族的内源性逆转录病毒(ERVs)构成了哺乳动物基因组的很大一部分,其起源可追溯到古代病毒感染。尽管ERVs约占人类基因组的8%,但其在COVID-19发病机制中的具体作用仍不清楚。在本研究中,我们对感染和未感染SARS-CoV-2的人类外周血单核细胞(hPBMCs)以及来自猴子和小鼠的原代肺上皮细胞中的ERVs进行了全基因组鉴定。我们分别在hPBMCs、猴子和小鼠中鉴定出405、283和206个显著上调的转座元件(TEs)。这包括在重症和轻症COVID-19患者的hPBMCs、猴子以及表达人血管紧张素转换酶2受体(hACE2)并感染SARS-CoV-2的转基因小鼠中发现的254、119、68和28个ERVs。此外,使用基因组区域注释富集工具(GREAT)进行的分析表明,COVID-19患者中这些上调的ERVs的某些亲本基因组序列可能参与各种生物学过程,包括组蛋白修饰和病毒复制。特别值得关注的是,我们在重症COVID-19组中鉴定出210个特异性上调的ERVs。与这些差异表达的ERVs相关的基因在免疫反应激活和组蛋白修饰等过程中富集。HERV1_I-int:ERV1:LTR和LTR7Y:ERV1:LTR被突出显示为评估COVID-19严重程度的潜在生物标志物。此外,使用RT-qPCR在感染单纯疱疹病毒1型(HSV-1)和水疱性口炎病毒(VSV)的小鼠的骨髓来源巨噬细胞(BMDMs)中对我们的发现进行验证,为我们的结果提供了进一步支持。这项研究深入了解了病毒感染后ERVs的表达模式和潜在作用,为未来关于ERVs及其与SARS-CoV-2相互作用的研究提供了宝贵资源。

https://cdn.ncbi.nlm.nih.gov/pmc/blobs/5bd3/11026653/6e71d65f48c1/fimmu-15-1294020-g001.jpg

文献AI研究员

20分钟写一篇综述,助力文献阅读效率提升50倍。

立即体验

用中文搜PubMed

大模型驱动的PubMed中文搜索引擎

马上搜索

文档翻译

学术文献翻译模型,支持多种主流文档格式。

立即体验