Suppr超能文献

通过抗泛素化存活运动神经元变体改善脊髓性肌萎缩症的治疗方法。

Improved therapeutic approach for spinal muscular atrophy via ubiquitination-resistant survival motor neuron variant.

作者信息

Rhee Joonwoo, Kang Jong-Seol, Jo Young-Woo, Yoo Kyusang, Kim Ye Lynne, Hann Sang-Hyeon, Kim Yea-Eun, Kim Hyun, Kim Ji-Hoon, Kong Young-Yun

机构信息

School of Biological Sciences, Seoul National University, Seoul, South Korea.

Molecular Recognition Research Center, Korea Institute of Science and Technology, Seoul, South Korea.

出版信息

J Cachexia Sarcopenia Muscle. 2024 Aug;15(4):1404-1417. doi: 10.1002/jcsm.13486. Epub 2024 Apr 22.

Abstract

BACKGROUND

Zolgensma is a gene-replacement therapy that has led to a promising treatment for spinal muscular atrophy (SMA). However, clinical trials of Zolgensma have raised two major concerns: insufficient therapeutic effects and adverse events. In a recent clinical trial, 30% of patients failed to achieve motor milestones despite pre-symptomatic treatment. In addition, more than 20% of patients showed hepatotoxicity due to excessive virus dosage, even after the administration of an immunosuppressant. Here, we aimed to test whether a ubiquitination-resistant variant of survival motor neuron (SMN), SMN, has improved therapeutic effects for SMA compared with wild-type SMN (SMN).

METHODS

A severe SMA mouse model, SMA type 1.5 (Smn; SMN2; SMN∆7) mice, was used to compare the differences in therapeutic efficacy between AAV9-SMN and AAV9-SMN. All animals were injected within Postnatal Day (P) 1 through a facial vein or cerebral ventricle.

RESULTS

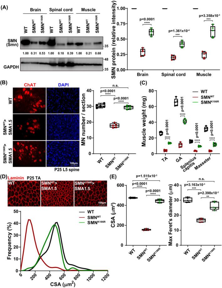
AAV9-SMN-treated mice showed increased lifespan, body weight, motor neuron number, muscle weight and functional improvement in motor functions as compared with AAV9-SMN-treated mice. Lifespan increased by more than 10-fold in AAV9-SMN-treated mice (144.8 ± 26.11 days) as compared with AAV9-SMN-treated mice (26.8 ± 1.41 days). AAV9-SMN-treated mice showed an ascending weight pattern, unlike AAV9-SMN-treated mice, which only gained weight until P20 up to 5 g on average. Several motor function tests showed the improved therapeutic efficacy of SMN. In the negative geotaxis test, AAV9-SMN-treated mice turned their bodies in an upward direction successfully, unlike AAV9-SMN-treated mice, which failed to turn upwards from around P23. Hind limb clasping phenotype was rarely observed in AAV9-SMN-treated mice, unlike AAV9-SMN-treated mice that showed clasping phenotype for more than 20 out of 30 s. At this point, the number of motor neurons (1.5-fold) and the size of myofibers (2.1-fold) were significantly increased in AAV9-SMN-treated mice compared with AAV9-SMN-treated mice without prominent neurotoxicity. AAV9-SMN had fewer liver defects compared with AAV9-SMN, as judged by increased proliferation of hepatocytes (P < 0.0001) and insulin-like growth factor-1 production (P < 0.0001). Especially, low-dose AAV9-SMN (nine-fold) also reduced clasping time compared with SMN.

CONCLUSIONS

SMN will provide improved therapeutic efficacy in patients with severe SMA with insufficient therapeutic efficacy. Low-dose treatment of SMA patients with AAV9-SMN can reduce the adverse events of Zolgensma. Collectively, SMN has value as a new treatment for SMA that improves treatment effectiveness and reduces adverse events simultaneously.

摘要

背景

Zolgensma是一种基因替代疗法,已为脊髓性肌萎缩症(SMA)带来了有前景的治疗方法。然而,Zolgensma的临床试验引发了两个主要问题:治疗效果不足和不良事件。在最近的一项临床试验中,30%的患者尽管接受了症状前治疗,但仍未达到运动里程碑。此外,超过20%的患者即使在使用免疫抑制剂后,也因病毒剂量过高而出现肝毒性。在此,我们旨在测试存活运动神经元(SMN)的一种抗泛素化变体SMN与野生型SMN(SMN)相比,对SMA是否具有更好的治疗效果。

方法

使用严重SMA小鼠模型1.5型SMA(Smn;SMN2;SMN∆7)小鼠,比较AAV9-SMN和AAV9-SMN之间的治疗效果差异。所有动物在出生后第1天(P1)通过面静脉或脑室注射。

结果

与AAV9-SMN治疗的小鼠相比,AAV9-SMN治疗的小鼠寿命延长、体重增加、运动神经元数量增多、肌肉重量增加且运动功能有功能改善。与AAV9-SMN治疗的小鼠(26.8±1.41天)相比,AAV9-SMN治疗的小鼠寿命延长了10倍以上(144.8±26.11天)。AAV9-SMN治疗的小鼠呈现体重上升模式,而AAV9-SMN治疗的小鼠平均体重仅在P20时增加至5克。多项运动功能测试显示SMN的治疗效果更佳。在负趋地性测试中,AAV9-SMN治疗的小鼠成功将身体转向向上方向,而AAV9-SMN治疗的小鼠从P23左右开始就无法向上转身。AAV9-SMN治疗的小鼠很少观察到后肢紧握表型,而AAV9-SMN治疗的小鼠在30秒内有超过20秒呈现紧握表型。此时,与无明显神经毒性的AAV9-SMN治疗的小鼠相比,AAV9-SMN治疗的小鼠运动神经元数量增加了1.5倍,肌纤维大小增加了2.1倍。根据肝细胞增殖增加(P<0.0001)和胰岛素样生长因子-1产生增加(P<0.0001)判断,AAV9-SMN与AAV9-SMN相比,肝脏缺陷更少。特别是,低剂量AAV9-SMN(九倍)与SMN相比,也减少了紧握时间。

结论

SMN将为治疗效果不足的严重SMA患者提供更好的治疗效果。用AAV9-SMN对SMA患者进行低剂量治疗可减少Zolgensma的不良事件。总体而言,SMN作为一种新的SMA治疗方法具有价值,可同时提高治疗效果并减少不良事件。

https://cdn.ncbi.nlm.nih.gov/pmc/blobs/c8c6/11294043/e2d52e678ecd/JCSM-15-1404-g001.jpg

文献AI研究员

20分钟写一篇综述,助力文献阅读效率提升50倍。

立即体验

用中文搜PubMed

大模型驱动的PubMed中文搜索引擎

马上搜索

文档翻译

学术文献翻译模型,支持多种主流文档格式。

立即体验